![]() |
roboforum.ruТехнический форум по робототехнике. |
|
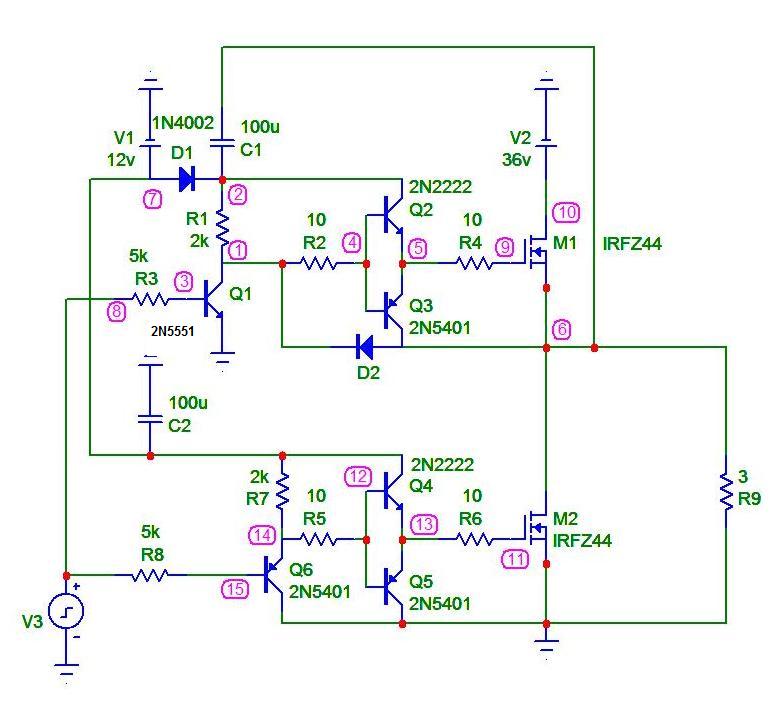
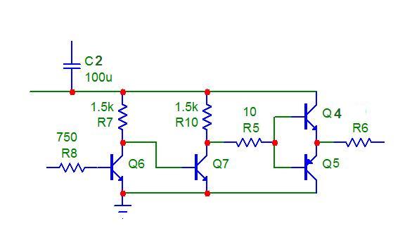
Разработка Open Robotics: Драйвер двигателей до 12А, 36В
)



Вернуться в Электроника, электротехника
Сейчас этот форум просматривают: нет зарегистрированных пользователей и гости: 0