realsystem » 04 фев 2009, 16:34
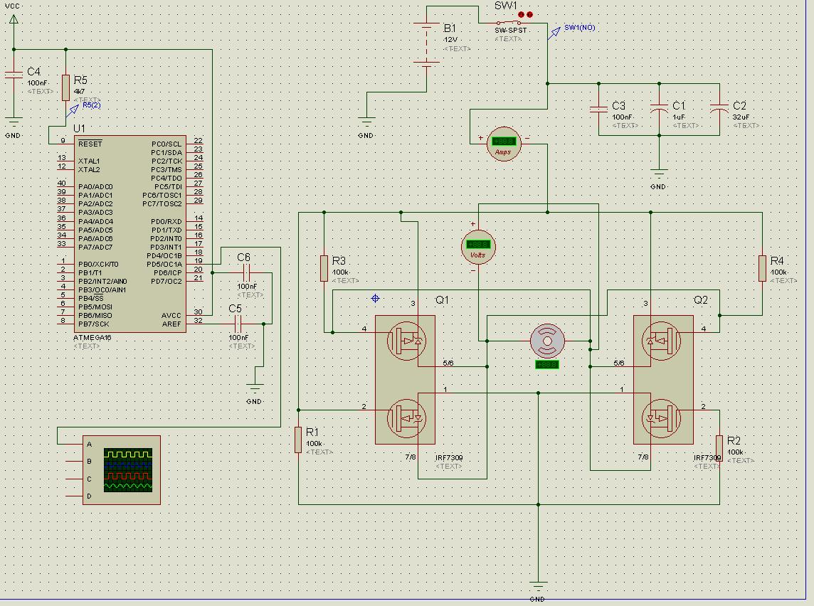
Собрал мост с опенсерво, работает. Но в протеусе если в этом же проекте поставить атмегу и повесить на ее выходной порт осциллограф или просто светодиод перестает симулировать при одновременном включении и проца и моста. Схема прилагается, картинка тоже. Т.е. если тублер выключен, то на осциле есть сигналы с ноги проца, если включить то сразу ошибка: Timestep too small. Если на проц ничо не вешать, то работают одновременно. Думаю что я питание совсем неправильно сделал на этой схеме. Подскажите как надо, если не сложно.
Добавил прошивку
- Вложения
-
z8pwm_2.rar
- (2.04 КиБ) Скачиваний: 13
-
regul.rar
- (21.5 КиБ) Скачиваний: 15
-

Последний раз редактировалось
realsystem 04 фев 2009, 17:03, всего редактировалось 1 раз.