Добавлено спустя 4 минуты 14 секунд:
avr123.nm.ru писал(а):Doniak писал(а):перечитал пересматрел у прп транзисторов наоборот Е и К(только у них!).
ПЕРЕЧИТЫВАЙТЕ до полного прояснения ! Схема - БРЕД !
вы нехотите или не мложите обосновать ваш ответ?
![]() |
roboforum.ruТехнический форум по робототехнике. |
|
avr123.nm.ru писал(а):Doniak писал(а):перечитал пересматрел у прп транзисторов наоборот Е и К(только у них!).
ПЕРЕЧИТЫВАЙТЕ до полного прояснения ! Схема - БРЕД !
Фрейд был прав.Doniak писал(а):невылаживалбы
Я чую это очередной "обнови мозг" в роботостроительской/эмбеддерской среде
.зачем паять, перепаивать? Симуляция в Протеусе - сразу всё покажет.перепаял... Изменения почти незаметны
Vovan писал(а):зачем паять, перепаивать? Симуляция в Протеусе - сразу всё покажет.перепаял... Изменения почти незаметны
Что же касается то там,похоже, ищется альтернатива L293? Так вот ужЕ рассматривался этот вопрос и приведена РЕАЛЬНО работающая схема на биполярниках viewtopic.php?f=16&t=1301&hilit=%D0%B4%D1%80%D0%B0%D0%B9%D0%B2%D0%B5%D1%80
Vovan писал(а):Не работает!

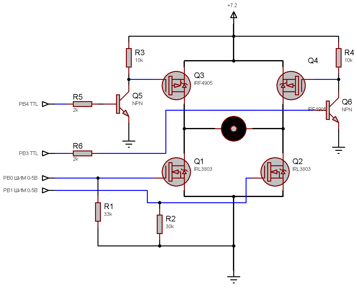
MPX писал(а):Спаял реверсивный регулятор скорости для ДПТ (см. схему). Работает!
Но мне не поняны процессы внутри. Объясните пожалуйста

А лучше ИМХО вот так сделать драйвер верхних p-MOSFET схема :
Вернуться в Электроника, электротехника
Сейчас этот форум просматривают: нет зарегистрированных пользователей и гости: 0