Доброго времени суток.
Ситуация такая:
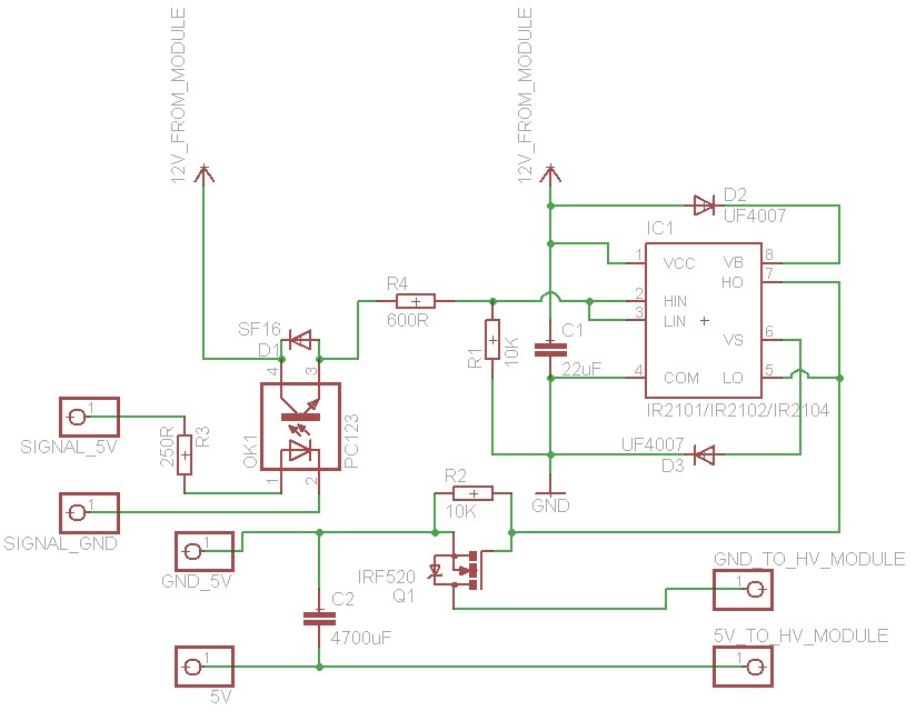
пробую сделать плазменную горелку для 3D принтера на HV модуле с алиэкспрес, который питается другим понижающим модулем с 12 до 5 вольт.
Девайс работает, НО видимо при работе HV генератора в цепь питания идут ВЧ помехи, из-за которых у меня в холостую срабатывает емкостной датчик 3D принтера(т.е. перед ним ничего нет, а диод горит как будто прямо перед ним какой то предмет). До этого ставил на выход понижающего модуля электролит на 4700uF, какое то время это помогало и датчик уже не срабатывал, но сейчас это уже не помогает и при включении горелки емкостной датчик вновь стал срабатывать вхолостую. Думал что пробило электролит, поставил другой, без толку.
Если кто в курсе как это делается подскажите пожалуйста.
Примерная схема всего ниже:
