 -= Александр =- » 05 ноя 2006, 04:42
 -= Александр =- » 05 ноя 2006, 04:42 
			
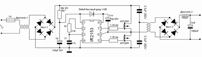
			Дроссель 1: Не дает схеме шуметь в розетку. Берем двойной (сетевой) провод и мотаем 3-5 витков на любом кольце. В принципе шумит схема не сильно, так что можно вообще без дросселя.
Мост 1: Любые диоды, способные выпрямить 300 вольт 1 ампер.
Rp: Шаманский резистор. Формирует делитель для питания микросхемы. нутри нее стоит стабилитрон на 15 вольт, соответственно остальные должны упасть на этом резисторе. Микросхема потребляет 5 мА, так что легко найти по формуле: 
Rp=(U-15V)/I, где:
U - напряжение питания.
I - потребляемый ток.
Этих резисторов будет два:
1)56К для работы
2)1К для отладки при U=25-50V
Cp: Он стабилизирует то, что образовалось на стабилитроне и поддерживает питание микросхемы. Так что не больше 15 вольт, емкость хорошая, около 100 мкФ, чтоб мог протянуть полуериод.
Rf и Cf: рассчитываются по даташиту и задают рабочую частоту. Я делал 70 кГц, значения такие: 4.7 pF и 2.2 кОм.
Диод, тот что сверху: заряжает конденсатор Cp, тоже не больше 15 вольт, но шустрый, чтоб на рабочей частоте работал. 1N4148 работает.
Cvs: Питает верхний полумост внутри микросхемы. Тоже 15 вольт.
Резисторы к затворам: можно не ставить, но так как-то цивильнее.
Транзисторы: любые по таким параметрам:
Напряжение сток-исток больше 300В
Напряжение открытия затвора меньше 15 вольт.
Согласующие конденсаторы: Взял какие нашел. Работают.
трансформатор: рассчитывается прогой. (см. внизу)
В проге надо указать какой юзается сердечник и какая частота. Размах в первичной обмотке ставим 310 вольт. Тут надо амплитудное значение.
Мост 2: Главное чтоб держал нужный ток и мог работать на выбранной частоте.
Дроссель 2: Очень желателен. Хоть какой-то.
Cout: Большой кнндер-электролит для сглаживания.
Внимание! Нет защиты от КЗ. Может полететь микросхема или транзисторы. Схему эту нетрудно найти в сети. Или поставить какой-нить 78ХХ с защитой.
Процесс отладки:
1)Собираем левую часть схемы до трансформатора. Rp ставим 1 килоом. Подключаем 25-30 В неважно какого тока (постоянный тоже прокатит) и смотрим что у нас образовалось на затворах. Если генерит - значит все отлично! Мерим частоту и пересчитываем по-точнее трансформатор.
Если не генерит - значит что-то неправильно собрано. Рекомендую проверить что получается на Cp. Там болжно быть 15 вольт.
2)Меняем Rp на 56 килоом и втыкаем в розетку. ВНИМАНИЕ! Теперь нельзя тыкаться осциллографом, пальцами тоже лучше не трогать. 
З.Ы. Я пока в розетку не втыкал. Волнуюсь только за верхний диод, из даташита так и не понял что на нем может образоваться. Сам я протупил, а Вам рекомендую взять микросхему IR2153D или IRS2153 - там этот диод вообще не нужен.
В конце я немного отошел от схемы и сделал вторичную обмотку трехточечной, дабы сэкономить на диодах, но это сути не меняет, вторичные обмотки программа прекрасно высчитывает практически в любом количестве.  :wink:
Если транс работает нормально - на выходной обмотке будут прямоугольные импульсы с выбросами на фронтах. Чем тоньше выбросы - тем лучше.
			
				
					- Вложения
- 
		
			 
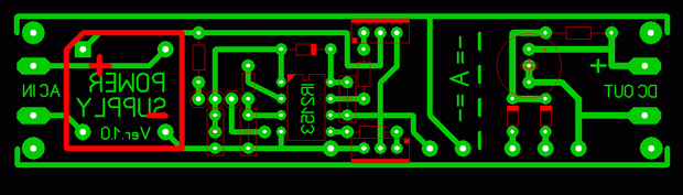
-  Схема
 
- 
		
			 
-  Плата
 
- 
		
			 PCB.rar PCB.rar
- Плата в layout 4.0
- (8.1 КиБ) Скачиваний: 150
 
- 
		
			 ir2153.pdf ir2153.pdf
- Даташит
- (216.15 КиБ) Скачиваний: 161
 
- 
		
			 impuls.zip impuls.zip
- Прога расчета трансформатора
- (42.41 КиБ) Скачиваний: 202