roboforum.ru

Технический форум по робототехнике.


несерьёзная электроника

Резисторы, транзисторы, конденсаторы, микросборки, чип компоненты ...
Вопросы согласования управляющих модулей с периферией.

несерьёзная электроника

Сообщение dimamichev » 06 ноя 2016, 14:05

Предлагаю делиться несложными конструкциями с доступным изложением работы схемы - примерно так:...Ссылка на видео- https://youtu.be/XWbLsKXa3ZU

Добавлено спустя 29 минут 32 секунды:
Основа конструкции мотор с редуктором и зубчатой рейкой от каретки DVD-привода. Работой мотора управляет электромагнитное реле на 5 В с двумя группами переключающих контактов. Его работой управляет переключатель без фиксации SB1. При кратковременном замыкании верхнего контакта, реле срабатывает, переключая вал мотора на подачу рейки вперёд (баран бежит на ворота). При кратковременном корочении обмотки реле его контактные группы возвращаются в исходное положение – баран пятится назад. Далее цикл повторяется. Обратная механическая связь мотора и переключателя организована парой пластмассовых «пальцев» приклеенных на рейку «секундным клеем».
Вложения
баран - схема.jpg
Схемное решение
внешний вид.JPG
Игрушка- "Модель творческой самореализации личности"
Аватара пользователя
dimamichev
 
Сообщения: 1386
Зарегистрирован: 03 янв 2013, 16:27

Re: несерьёзная электроника

Сообщение esisl » 06 ноя 2016, 16:15

Обажаю схемы на релюшках! :D
esisl
 
Сообщения: 1505
Зарегистрирован: 23 июл 2012, 15:24

Re: несерьёзная электроника

Сообщение dimamichev » 08 ноя 2016, 18:21

Ну, можно и не на реле...

Конструкция, представленная ниже, разыгрывает забавную игровую сценку. Работа светодиодно-механического индикатора имитирует игру в теннис двух мышат. Мышата поочерёдно ударяют ракетками по мячу, который с различными скоростями летает между ними по игровому полю. Устав, мышата периодически отдыхают, чтобы затем вновь возобновить игру. Игрушка может стать хорошим средством релаксации, снятия психологического напряжения.

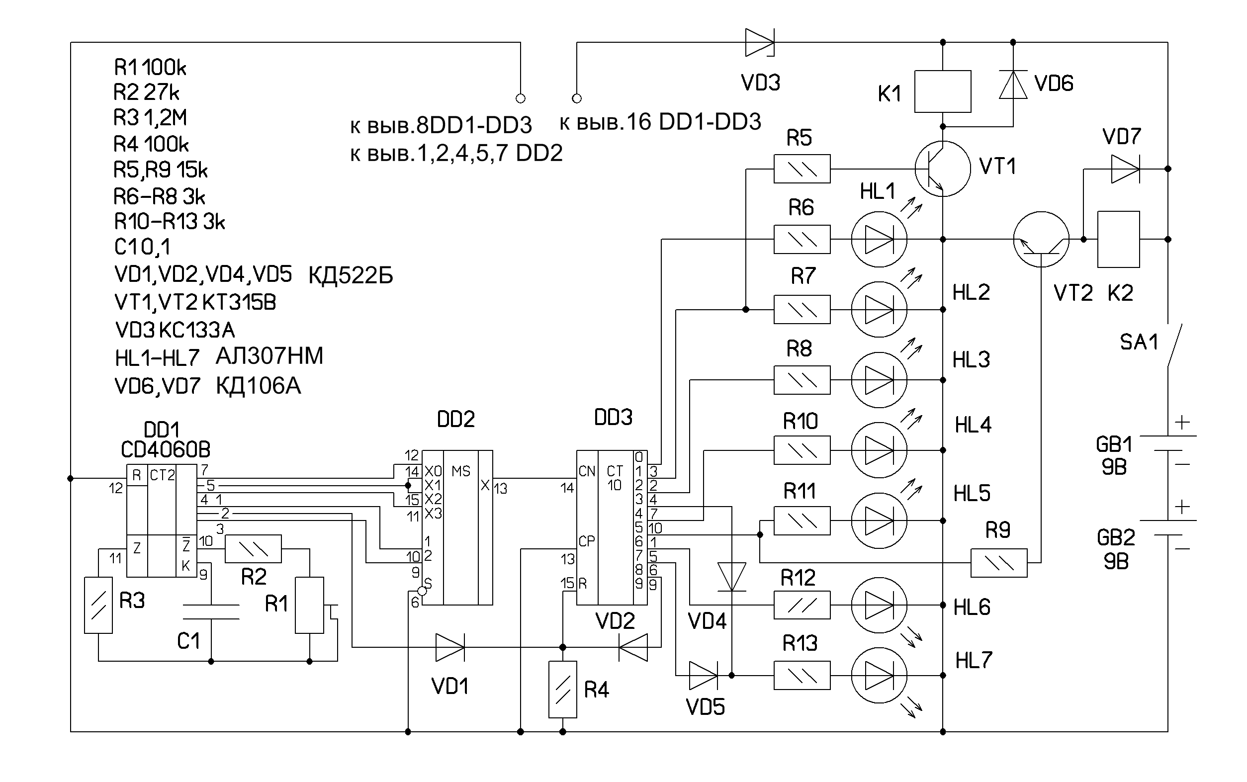
Схема работает так. Светодиоды HL1-HL7 создают имитацию движения мяча во время игры, реле К1,К2- механическое движение картонных фигурок – удары ракеткой по мячу.
Микросхемы DD1-DD3 управляют их работой. На элементах микросхемы CD4060B собран генератор, частота импульсов которого последовательно делится пополам внутренними триггерами счётчика микросхемы. В итоге на выводах 7,5,4 появляются колебания, частоты которых относятся как 4:2:1, именно они и задают скорости переключения светодиодов и соответственно скорости движения мяча.
Мультиплексор К561КП1 коммутирует сигналы данных частот, подавая их поочерёдно на вход десятичного счётчика К561ИЕ8, благодаря чему и происходит смена темпа игры. Перебор адресных кодов мультиплексора происходит также благодаря работе счётчика DD1 по выводам 1 и 3. Импульсы высокого уровня с вывода 2 через диод VD1 попадают на вход обнуления счётчика DD3, тем самым блокируя его работу - так формируются паузы во время игры. С каждым тактовым импульсом, приходящим на вход С1 микросхемы DD3 происходит «переход единицы» на соседний выход последовательно от нуля до семи. При появлении её на выводе 9 (восьмой выход) благодаря обратной связи через диод VD2 происходит обнуление счётчика, и цикл повторяется вновь.
Светодиоды HL1-HL7 расположены на плате так, что «световой мяч» двигается по замкнутой линии в виде восьмёрки, проходя за цикл «над сеткой» два раза. Светодиод HL7 вспыхивает дважды благодаря соединению выводов 6 и 7 через развязывающие диоды VD4, VD5. На транзисторах VT1,VT2 собраны ключи, управляющие обмотками реле. В нужный момент якорь, притягиваясь к сердечнику, заставляет фигурку отклоняться, имитируя с характерным щелчком удар по мячу. Последовательно включённый стабилитрон VD3, снижает питающие микросхемы напряжение до уровня 15 В. Именно это значение напряжения максимальное для питания микросхем.

Далее о конструкции и деталях. Сначала изготавливают индикатор игрушки. Его основание – две платы 5,6 , скреплённые под прямым углом Г-образными контактными перемычками. Платы имеют габаритные размеры 23мм*135мм, 70мм*70мм. На первой плате расположены электромагниты реле, диоды VD6,VD7. На второй плате расположены светодиоды и их токоограничительные резисторы. Над линией резисторов к лицевой стороне платы приклеивают отрезок Т- образного профиля 8 из пластмассы – теннисный стол. Светодиоды HL1-HL7 (элемент 7) монтируют на всю высоту выводов – около 25 мм.
Затем приступают к изготовлению подвижных фигурок. Для этого снимают чехлы с реле (элементы 4) РЭС9 (паспорт 4.524.201, сопротивление обмоток около 500 Ом) и удаляют с них контактные группы вместе с выводами. Из мягкой стальной проволоки 12 диаметром 0,6-1 мм изготавливают держатели фигурок, концы которых изгибают в виде змейки 13 для лучшего скрепления элементов. Подготовленные детали соединяют при помощи клея, например «Момент» или «Монолит» согласно рисунку 38. Высоту фигурок желательно брать в пределах 5-8 см, зазор между якорем и сердечником выставлять – 0,7-1мм. Сами фигурки можно вырезать, например из старых открыток, или найти в интернете, распечатав и вырезав затем.
Основная часть элементов схемы монтируется на плате 2 , имеющей размеры 33мм*85мм. Межплатное соединение производят посредством жгута 3, состоящего из одиннадцати тонких проводов.
Питается устройство от двух батареек «Крона» GB1, GB2 с пиковым током потребления не более 40 мА. Платы с источниками питания 11 и выключателем 10 крепят на горизонтальное основание 1через пластмассовый уголок 9. Крепление осуществляют на скрутку медным проводом, сквозь отверстия в основании 1.
Всю конструкцию помещают в прозрачный прямоугольный параллелепипед – рисунок 35, склеенный из оргстекла при помощи скотча. Боковую стенку крепят одной полоской скотча сверху, получая подобие дверцы. Внутреннее пространство короба делят перегородкой из тонкой цветной пластмассы, отделяя индикатор от остальных элементов схемы. В перегородке следует предусмотреть прорезь для соединительного жгута.

В конструкции можно применить резисторы МЛТ, керамический конденсатор, транзисторы серии КТ315, диоды серии КД522, КД521, Д220, светодиоды серии АЛ307 и их импортные аналоги.
При правильном монтаже и исправных деталях устройство начинает работать сразу. Налаживание сводится к регулировке R1 для установки желаемой скорости прокрутки игры.

Добавлено спустя 11 минут 20 секунд:
Хотя куда без них....
Ссылка на видео https://youtu.be/zwwfhgdzu6E
Вложения
схема.jpg
схема
вид.JPG
внешний вид
конструкция.JPG
конструкция игрушки
Аватара пользователя
dimamichev
 
Сообщения: 1386
Зарегистрирован: 03 янв 2013, 16:27

Re: несерьёзная электроника

Сообщение dimamichev » 16 июл 2017, 19:20

Супруга для избавления меня от чёток подарила простенький спиннер.В итоге "в руках две вредных привычки". Вертушка, лежащая на столе, так и просится чтобы её раскрутили...Но!,придумано противоядие - проигрыватель спиннеров! :D Баланс восстановлен...
Вложения
IMG_6490.JPG
Аватара пользователя
dimamichev
 
Сообщения: 1386
Зарегистрирован: 03 янв 2013, 16:27

Re: несерьёзная электроника

Сообщение MegaBIZON » 25 июл 2017, 17:54

Вот и правильно. Пусть эта бредятина сама себя удовлетворяет..
Однако, настал черёд погремушки! ))
.............солнце светит, птички поют, я - зелёный бамбук меня тянет к солнцуЯ - зелёный бамбук, я - зелёный бамбук , меня тянет к солнцу. Я - не огурчик и не лягушка, я - зелёный бамбук. Меня курят...............
Аватара пользователя
MegaBIZON
 
Сообщения: 6285
Зарегистрирован: 12 янв 2007, 00:34
Откуда: Масква


Вернуться в Электроника, электротехника

Кто сейчас на конференции

Сейчас этот форум просматривают: нет зарегистрированных пользователей и гости: 0

cron