Как вам такая унификация "строительных блоков"?

Резисторы, транзисторы, конденсаторы, микросборки, чип компоненты ...
Вопросы согласования управляющих модулей с периферией.

Сообщение avr123.nm.ru » 28 сен 2006, 09:26

крейт - такой супер-пупер компьютер.

ученые в 80-х писались в большую очередь чтоб в США на них поработать съездить или д анные на расчеты отправить.
Аватара пользователя
avr123.nm.ru
отсылающий читать курс
 
Сообщения: 14195
Зарегистрирован: 06 ноя 2005, 04:18
Откуда: Москва

Сообщение -= Александр =- » 28 сен 2006, 13:21

Не обязательно супер, фишка его в параллельных вычислениях/управлении/сборе данных...
Аватара пользователя
-= Александр =-
Мастер Самоделкин
 
Сообщения: 3678
Зарегистрирован: 11 окт 2004, 19:20
Откуда: Россия, СПб
прог. языки: C/C++, Python, asm
ФИО: Курмис Александр Андреевич

Сообщение =DeaD= » 28 сен 2006, 14:27

Вон из темы со своими крэями! :twisted:  :lol:
Аватара пользователя
=DeaD=
 
Сообщения: 24218
Зарегистрирован: 06 окт 2004, 18:01
Откуда: Ебург
прог. языки: C++ / PHP / 1C
ФИО: Антон Ботов

Сообщение =DeaD= » 28 сен 2006, 20:16

У меня сегодня радость - шлюз уже успешно транслирует команды в I2C шину и получает оттуда ответы
Проверка выполнялась на микре I2C-памяти AT24C32.

Сейчас еще надо приделать тайм-аут, чтобы вылетал МК с ошибкой в RS-232 при неудачной попытке, а не вешался как сейчас и счастье будет полным

Ну и минимальные функции ввода/вывода к этому МК, хотя-бы TTL-выход и TTL-вход. И буду уже заказывать печатные платы и делать слэйв-версию.

:)
Аватара пользователя
=DeaD=
 
Сообщения: 24218
Зарегистрирован: 06 окт 2004, 18:01
Откуда: Ебург
прог. языки: C++ / PHP / 1C
ФИО: Антон Ботов

Сообщение =DeaD= » 28 сен 2006, 22:05

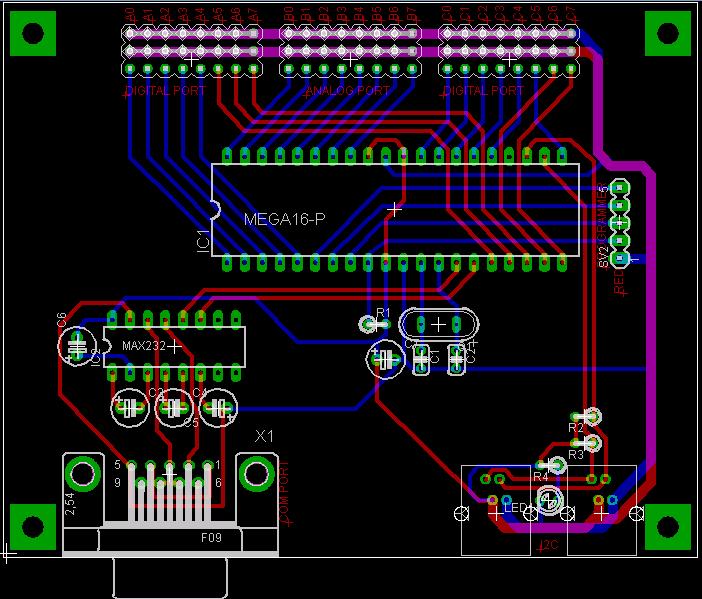
Накидал схему и разводку, посмотрите плиз, нигде не тупанул?
Вложения
scheme_v1.JPG
Схема
board_v1.JPG
Печатка
Аватара пользователя
=DeaD=
 
Сообщения: 24218
Зарегистрирован: 06 окт 2004, 18:01
Откуда: Ебург
прог. языки: C++ / PHP / 1C
ФИО: Антон Ботов

Сообщение avr123.nm.ru » 28 сен 2006, 22:26

я б землю сделал толстой и кварц с конденсаторами сдвинул вправо и им отдельную землю от ноги МК провел.

посмотрите апноуты AVR040  042
Аватара пользователя
avr123.nm.ru
отсылающий читать курс
 
Сообщения: 14195
Зарегистрирован: 06 ноя 2005, 04:18
Откуда: Москва

Сообщение -= Александр =- » 28 сен 2006, 22:27

На эту плату можно опционально сделать и питание - для небольших систем будет удобнее, чем отдельная плата БП... Опционально - сделать дорожки и посадочные места под 7805, диод и разъем. А сами их если не надо - не запаивать. Благо места свободного много.  :roll:
Аватара пользователя
-= Александр =-
Мастер Самоделкин
 
Сообщения: 3678
Зарегистрирован: 11 окт 2004, 19:20
Откуда: Россия, СПб
прог. языки: C/C++, Python, asm
ФИО: Курмис Александр Андреевич

Сообщение avr123.nm.ru » 28 сен 2006, 22:29

у портов выведеных наружу я бы поставил от ножек резисторы по 240-330 Ом в виде сборок для эспериментальной неубиваемости.

цепь "ресет" сделал бы по стр 7 курса или по апноутам выше.
Аватара пользователя
avr123.nm.ru
отсылающий читать курс
 
Сообщения: 14195
Зарегистрирован: 06 ноя 2005, 04:18
Откуда: Москва

Сообщение =DeaD= » 28 сен 2006, 22:41

-= Александр =- писал(а):На эту плату можно опционально сделать и питание - для небольших систем будет удобнее, чем отдельная плата БП... Опционально - сделать дорожки и посадочные места под 7805, диод и разъем. А сами их если не надо - не запаивать. Благо места свободного много.  :roll:

Думал уже, но что это у вас за ситуация такая? Почему нельзя тогда сразу просто 3xAA = 4.5В поставить?

Если конечно вам для двигателей надо большое питание, тогда на плате драйвера двигателей и сделать при наличии места модуль питания электроники от двигателей. Но вроде везде залогом правильной и спокойной жизни считают раздельное питание?
Аватара пользователя
=DeaD=
 
Сообщения: 24218
Зарегистрирован: 06 окт 2004, 18:01
Откуда: Ебург
прог. языки: C++ / PHP / 1C
ФИО: Антон Ботов

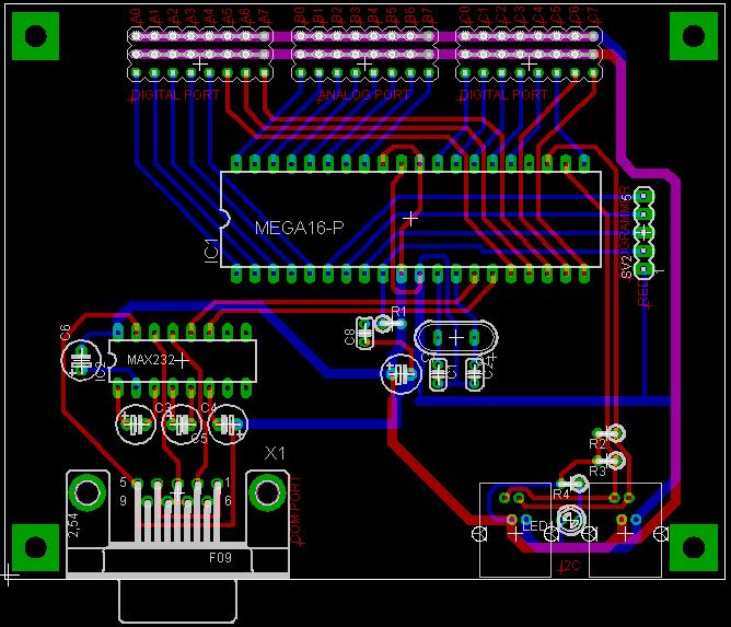
Сообщение =DeaD= » 28 сен 2006, 23:08

avr123.nm.ru писал(а):я б землю сделал толстой и кварц с конденсаторами сдвинул вправо и им отдельную землю от ноги МК провел.

посмотрите апноуты AVR040  042

у портов выведеных наружу я бы поставил от ножек резисторы по 240-330 Ом в виде сборок для эспериментальной неубиваемости.

цепь "ресет" сделал бы по стр 7 курса или по апноутам выше.

1. Землю утолщили, питание сделали правильным, точка входа по питанию одна, как в лучших рекомендациях :);
2. Кварц с кондюками по земле подвели корректней;
3. Резет подцепили как в аппноутах, но только без диода, а то высоковольтное программирование недоступным станет.

А вот про порты выведенные наружу - наверное уже плохо будет по доступному месту под них, но подумаю.
Вложения
board_v2.JPG
Аватара пользователя
=DeaD=
 
Сообщения: 24218
Зарегистрирован: 06 окт 2004, 18:01
Откуда: Ебург
прог. языки: C++ / PHP / 1C
ФИО: Антон Ботов

Сообщение avr123.nm.ru » 29 сен 2006, 00:43

=DeaD= писал(а):про порты выведенные наружу - наверное уже плохо будет по доступному месту под них, но подумаю.


дак я думал что разъемы с краю платы это вывод портов наружую разве  нет?  резисторы чип сборки места много не займут.
Аватара пользователя
avr123.nm.ru
отсылающий читать курс
 
Сообщения: 14195
Зарегистрирован: 06 ноя 2005, 04:18
Откуда: Москва

Сообщение =DeaD= » 29 сен 2006, 01:09

avr123.nm.ru писал(а):дак я думал что разъемы с краю платы это вывод портов наружую разве  нет?  резисторы чип сборки места много не займут.

Правильно думали :)
Это я уже мутно выражаю свои мысли. Я про резисторы - что много место займут. Речь же о последовательном включении? Или о том чтобы их всех куда-то подтянуть разве?
Аватара пользователя
=DeaD=
 
Сообщения: 24218
Зарегистрирован: 06 окт 2004, 18:01
Откуда: Ебург
прог. языки: C++ / PHP / 1C
ФИО: Антон Ботов

Сообщение =DeaD= » 29 сен 2006, 01:16

Почти добил тайм-ауты, остался один мутный вариант - когда я только пишу в никуда - система почему-то говорит что всё ок, а не вываливается с таймаутом. В остальном таймаут уже рабочий.

Завтра надеюсь доразберусь с оставшейся ситуацией и сделаю минимальный ввод/вывод.
Аватара пользователя
=DeaD=
 
Сообщения: 24218
Зарегистрирован: 06 окт 2004, 18:01
Откуда: Ебург
прог. языки: C++ / PHP / 1C
ФИО: Антон Ботов

Сообщение avr123.nm.ru » 29 сен 2006, 03:02

да, резисторы последовательно - от ножки к выводу наружу платы. это защитит от замыканий на землю и + 5 вольт.

сборки на smd.ru например.
Аватара пользователя
avr123.nm.ru
отсылающий читать курс
 
Сообщения: 14195
Зарегистрирован: 06 ноя 2005, 04:18
Откуда: Москва

Сообщение =DeaD= » 29 сен 2006, 21:59

Ура! :) Только что добил тайм-ауты, займемся базовым вводом/выводом :)

Оказывается библиотека мною взятая (i2c.c+i2c.h от Pascal Stang) кривая была в этой функции - недаром она не объявлена была, там если ничего не посылается в шину, то два раза подряд в шину START-маркер посылался, из-за этого крышу сносило. Вылечено.
Аватара пользователя
=DeaD=
 
Сообщения: 24218
Зарегистрирован: 06 окт 2004, 18:01
Откуда: Ебург
прог. языки: C++ / PHP / 1C
ФИО: Антон Ботов

Пред.След.

Вернуться в Электроника, электротехника

Кто сейчас на конференции

Сейчас этот форум просматривают: нет зарегистрированных пользователей и гости: 0

cron