roboforum.ru

Технический форум по робототехнике.

GY-85

Резисторы, транзисторы, конденсаторы, микросборки, чип компоненты ...
Вопросы согласования управляющих модулей с периферией.

GY-85

Сообщение gppsoft » 09 апр 2014, 08:04

Здравствуйте. Пришел модуль сенсоров GY-85 c ebay. Не могу понять для чего нужны M_DRDY, A_INT, G_INT? VCC_IN это +5в как я понимаю. Но зачем тогда 3.3в? Первый раз имею дело с такой "техникой". Если можно, то объясните на "пальцах" :). Спасибо!
Вложения
123.jpg
gppsoft
 
Сообщения: 86
Зарегистрирован: 09 апр 2014, 07:56

Re: GY-85

Сообщение avr123.nm.ru » 09 апр 2014, 09:10

Дайте ссылку на схему молуя на описание там все будет. 3,3 это выход со стабилизатора платы, можно что-то от него питать и возмжно плату питать 3,3 вольта от внешнего питания.
Читайте !
Аватара пользователя
avr123.nm.ru
отсылающий читать курс
 
Сообщения: 14195
Зарегистрирован: 06 ноя 2005, 04:18
Откуда: Москва
Предупреждения: -8

Re: GY-85

Сообщение gppsoft » 09 апр 2014, 11:17

avr123.nm.ru писал(а):Дайте ссылку на схему молуя на описание там все будет. 3,3 это выход со стабилизатора платы, можно что-то от него питать и возмжно плату питать 3,3 вольта от внешнего питания.

В том то и дело. Есть только ссылка на ebay и маркировка микросхем на плате.
gppsoft
 
Сообщения: 86
Зарегистрирован: 09 апр 2014, 07:56

Re: GY-85

Сообщение avr123.nm.ru » 09 апр 2014, 11:49

наверно M_DRDY, A_INT1, G_INT - это выходы: (уточнять в даташитах чипов) "магнетометр дата готовы", и тригеры готовности данных: аеселером, гироскоп.
Читайте !
Аватара пользователя
avr123.nm.ru
отсылающий читать курс
 
Сообщения: 14195
Зарегистрирован: 06 ноя 2005, 04:18
Откуда: Москва
Предупреждения: -8

Re: GY-85

Сообщение Myp » 09 апр 2014, 12:40

vcc_in это вход питания 5в, на стабилизатор, который потом понижает до 3.3в для питания платы.
а вход 3.3v это для ситуации когда всё устройство работает на 3.3, тогда можно питание подавать сразу напрямую на 3.3

для надёжности можно прозвонить, контакт 3.3 будет звониться с ножками питания микросхем.
<telepathmode>На вопросы отвечает Бригадир Телепатов!</telepathmode>
Всё уже придумано до нас!
Аватара пользователя
Myp
скрытый хозяин вселенной :)
 
Сообщения: 18018
Зарегистрирован: 18 сен 2006, 12:26
Откуда: Тверь по прозвищу Дверь
прог. языки: псевдокод =) сила в алгоритме!
ФИО: глубокоуважаемый Фёдор Анатольевич

Re: GY-85

Сообщение Radist » 09 апр 2014, 13:30

Поддерживаю Мура, на других аналогичных модулях сделано также. Запрашиваемые выводы действительно служат для готовности данных, но без них вполне можно обойтись, достаточно использовать просто шину I2C. Ведь известен период готовности новых данных. Судя по картинкам шелкографии - это гироскоп трехосевой. Но даташит найти надо обязательно, иначе как будете знать в каких регистрах что лежит.
Аватара пользователя
Radist
 
Сообщения: 2254
Зарегистрирован: 01 июл 2009, 08:59
Откуда: Екатеринбург
прог. языки: асемблер AVR

Re: GY-85

Сообщение Angel71 » 09 апр 2014, 20:53

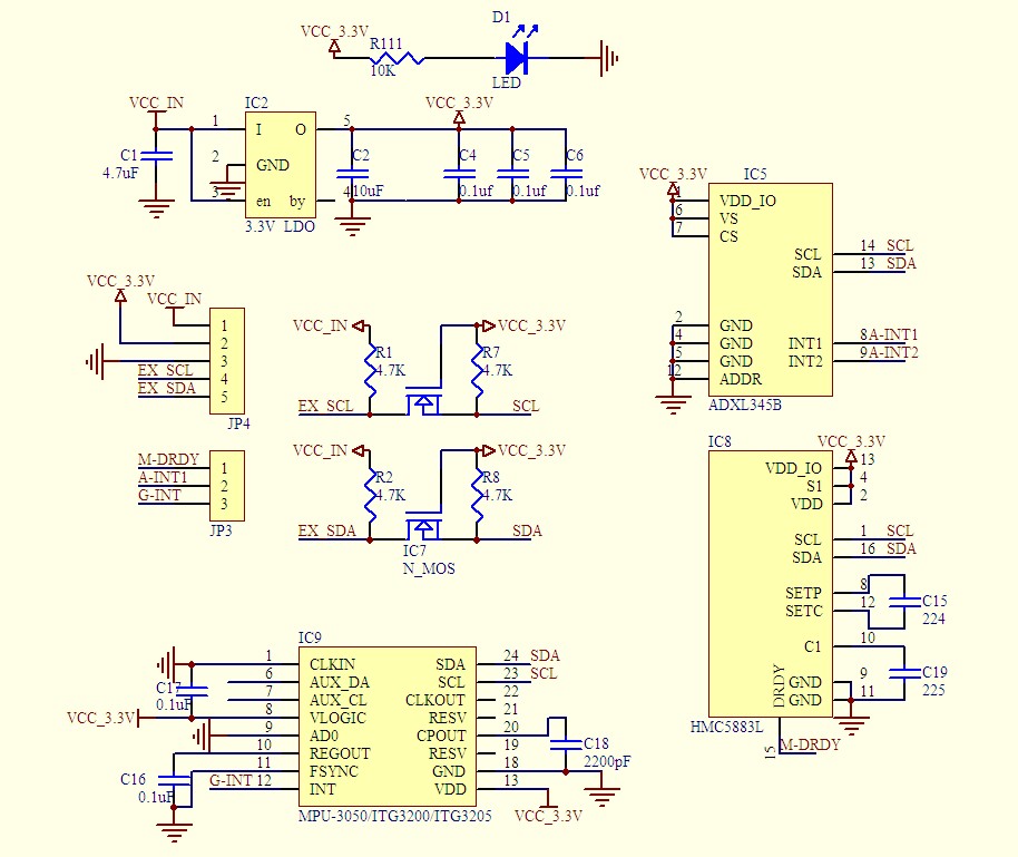
вот один из вариантов модуля
GY-85: ITG320​5 ADXL345 HMC5883L
GY-85-SCH.jpg

бывают ли другие его варианты, понятия не имею :pardon: 85й я ни разу себе не брал и особо не вникал, что он из себя представляет. :) мне больше нравиться 88й и прочие с mpu6050 и тем более с mpu9150
Аватара пользователя
Angel71
 
Сообщения: 10668
Зарегистрирован: 18 апр 2009, 22:18
Предупреждения: -1


Вернуться в Электроника, электротехника

Кто сейчас на конференции

Сейчас этот форум просматривают: нет зарегистрированных пользователей и гости: 0

cron