Просьба разбирающихся в данной теме помочь разобраться, что для чего и как подключается конкретно.
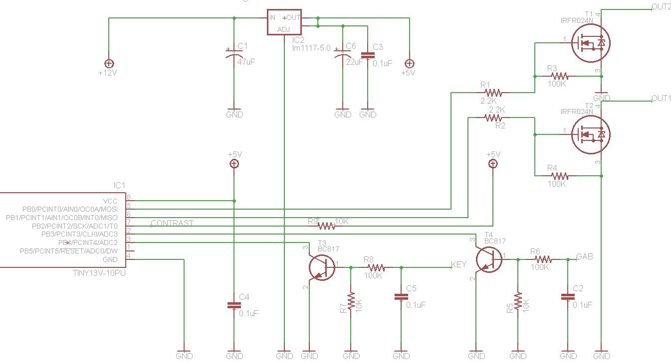
Имеем скрин "схема 1". Рисовал данную схему по примеру и особо не задумывался о правильности подключения N-канального мосфета IRFR024N. Работает она отлично и жалоб у меня на нее нет. Рулит подсветкой приборной панели в машине без проблем и мосфеты не греются. Но щас хотелось бы разрешить для себя не понятности и вникнуть в детали.
1. Резистор R1-R2 здесь все понятно, почитал, что данный резистор ставится что бы не спалить либо порт мк в данном случаи, либо другой транзистор. Не понятно только как рассчитать нужный номинал резистора?
2. R3-R4 вот с этим не понятно. Для чего данный резистор и как понять какой номинал поставить?
3. Скрин "Схема 2". Здесь схема с подключение доп. транзистора. Так как для мосфета требуется напряжение минимум в 10 вольт, а порт мк выдает 5. Но смысл в нем, если к примеру и без него схема работает?

