Мостовые схемы, драйверы и проч.

Резисторы, транзисторы, конденсаторы, микросборки, чип компоненты ...
Вопросы согласования управляющих модулей с периферией.

Мостовые схемы, драйверы и проч.

Сообщение Digit » 18 янв 2005, 22:58

2 All
Моствых схем (их вариаций) в инете сножество. А какая по Вашему мнению "самая правильная"? :) Я это к чему: мне хочется недорогой драйвер небольшого размера для движка до 1А... Да еще и чтоб обвязки вокруг микрухи не надо было... А таких и нету... :( Вот взять нашенскую КР1128КТ4А - в ней все хорошо, даже диоды ограничительные есть! А с размером - беда: только в DIPах. Есть ли вообще драйверы в каких-либо маленьких корпусах? Или выбор у нас не богатый: либо полумост на SMD транзисторах, либо драйвер в DIPе... либо платить по 200 рублей за драйвер...
Так ли все плохо в нашем королевстве? :)
Аватара пользователя
Digit
 
Сообщения: 3339
Зарегистрирован: 27 ноя 2004, 00:42
Откуда: совсем Москва
ФИО: Григорий

Сообщение EdGull » 18 янв 2005, 23:25

Так мост, он вроде и в африке мост 8-)
Вложения
MOFSET-Bridg.GIF
MOFSET-Bridg.GIF (5.9 КиБ) Просмотров: 7688
Аватара пользователя
EdGull
 
Сообщения: 10211
Зарегистрирован: 28 дек 2004, 20:33
Откуда: Тольятти
Skype: Ed_Gull
прог. языки: Bascom AVR Basic
ФИО: Гуль Эдуард Викторович

Сообщение aliens » 19 янв 2005, 16:10

А вот  IRF указаные на схеме это готовые сборки?? а то в одном корпусе обозначены.

На F1,F2,B1,B2 подавать сигнал прямо с контроллера можно?
aliens
 
Сообщения: 171
Зарегистрирован: 26 окт 2004, 14:16
Откуда: Севастополь сити...

Сообщение EdGull » 19 янв 2005, 19:06

Это сдвоенные полевые транзисторы.

На F1,F2,B1,B2 подавать сигнал прямо с контроллера можно?

Не можно , а нужно 8-)
На B1 или F2 можно подавать ШИМ.
Аватара пользователя
EdGull
 
Сообщения: 10211
Зарегистрирован: 28 дек 2004, 20:33
Откуда: Тольятти
Skype: Ed_Gull
прог. языки: Bascom AVR Basic
ФИО: Гуль Эдуард Викторович

Сообщение Digit » 19 янв 2005, 20:34

А всякие диоды вокруг движка не нужны? А то вот где-то читал, что они - штука прямо таки необходимая...  :?
Аватара пользователя
Digit
 
Сообщения: 3339
Зарегистрирован: 27 ноя 2004, 00:42
Откуда: совсем Москва
ФИО: Григорий

Сообщение EdGull » 19 янв 2005, 20:36

Если движек слабенький то думаю хватит встроенных , а вообще-то естественно не помешают.
Аватара пользователя
EdGull
 
Сообщения: 10211
Зарегистрирован: 28 дек 2004, 20:33
Откуда: Тольятти
Skype: Ed_Gull
прог. языки: Bascom AVR Basic
ФИО: Гуль Эдуард Викторович

Сообщение Digit » 26 янв 2005, 01:53

А вот нашел на буржуйских старых страничках: они для управления движками используют TC4424 (TC4427, MAX4427)... При этом требуется всего два сигнала от контроллера. Один - вкл/выкл (он же ШИМ), второй - вперед/назад.
Приятно так... :)
А наши аналоги (чтоб подешевше :) ) есть? Или может как такое собрать на полевиках? А то темный я совсем в электронике...  :oops:  :roll:
Аватара пользователя
Digit
 
Сообщения: 3339
Зарегистрирован: 27 ноя 2004, 00:42
Откуда: совсем Москва
ФИО: Григорий

Сообщение EdGull » 26 янв 2005, 08:45

А наши аналоги (чтоб подешевше  ) есть? Или может как такое собрать на полевиках? А то темный я совсем в электронике...  

так это полевики и есть, просто запакованные в удобный корпус.
Аватара пользователя
EdGull
 
Сообщения: 10211
Зарегистрирован: 28 дек 2004, 20:33
Откуда: Тольятти
Skype: Ed_Gull
прог. языки: Bascom AVR Basic
ФИО: Гуль Эдуард Викторович

Сообщение Digit » 26 янв 2005, 20:41

2 EdGull
А каким образом к приведенной выше схеме прикрутить еще один сдвоенный полевик, чтоб контроллеру надо было дергать за два, а не за четыре хвоста?
И еще, какие есть наши аналоги для TC4424? (тянут меня удобные корпуса...) Где вообще лучше смотреть аналоги, чтоб не задавать на форумах глупых вопросов?  :)

И последнее. Про схему, которая вверху нарисована.
Мне кажется или действитльно у Q18 надо F-2 на 1-й пин прикрутить, а землю - на второй?
Аватара пользователя
Digit
 
Сообщения: 3339
Зарегистрирован: 27 ноя 2004, 00:42
Откуда: совсем Москва
ФИО: Григорий

Сообщение EdGull » 26 янв 2005, 20:50

Для дальнейшего общения надо заполнить поле "От куда"
Т.е самодисциплинируемся 8-)
Аватара пользователя
EdGull
 
Сообщения: 10211
Зарегистрирован: 28 дек 2004, 20:33
Откуда: Тольятти
Skype: Ed_Gull
прог. языки: Bascom AVR Basic
ФИО: Гуль Эдуард Викторович

Сообщение Digit » 26 янв 2005, 22:14

Ок  :D
Видать забыл...  :roll:

Продолжаем разговор. © Карлсон  :lol:
Аватара пользователя
Digit
 
Сообщения: 3339
Зарегистрирован: 27 ноя 2004, 00:42
Откуда: совсем Москва
ФИО: Григорий

Сообщение Digit » 30 янв 2005, 14:20

Ну вот!
Это в народе называется "развод"...  :lol: Я город прописал и теперь EdGull со мной вообще общаться перестал... Назад город удалить что ли? :?
Аватара пользователя
Digit
 
Сообщения: 3339
Зарегистрирован: 27 ноя 2004, 00:42
Откуда: совсем Москва
ФИО: Григорий

Сообщение EdGull » 30 янв 2005, 14:37

А каким образом к приведенной выше схеме прикрутить еще один сдвоенный полевик, чтоб контроллеру надо было дергать за два, а не за четыре хвоста?

входы диогоналей моста проинвертировать транзистором относительно друг друга.
будет время и настроение , нарисую схему.
Аватара пользователя
EdGull
 
Сообщения: 10211
Зарегистрирован: 28 дек 2004, 20:33
Откуда: Тольятти
Skype: Ed_Gull
прог. языки: Bascom AVR Basic
ФИО: Гуль Эдуард Викторович

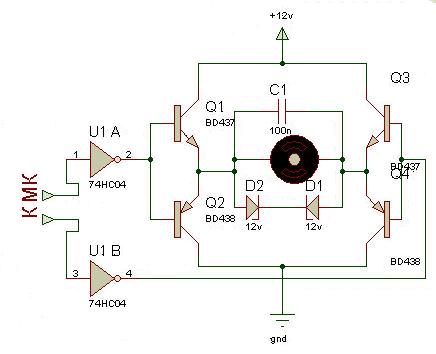
Сообщение aliens » 06 фев 2005, 04:23

Вот хочу спросить, это будет работать?
Вложения
Hbridge.jpg
aliens
 
Сообщения: 171
Зарегистрирован: 26 окт 2004, 14:16
Откуда: Севастополь сити...

Сообщение =DeaD= » 06 фев 2005, 10:32

IMHO будет, но только в качестве электрофицированного фейверка :) особенно при мощной баттарее на 12В. ибо транзисторы у вас по каждому краю могут открываться только одновременно, а как только это произойдет - ток пойдет по ним, а не по обмоткам двигателей. А транзисторы очень не любят, когда по ним пропускают напряжение 12В с хорошим током :)
Аватара пользователя
=DeaD=
 
Сообщения: 24218
Зарегистрирован: 06 окт 2004, 18:01
Откуда: Ебург
прог. языки: C++ / PHP / 1C
ФИО: Антон Ботов

След.

Вернуться в Электроника, электротехника

Кто сейчас на конференции

Сейчас этот форум просматривают: нет зарегистрированных пользователей и гости: 0

cron