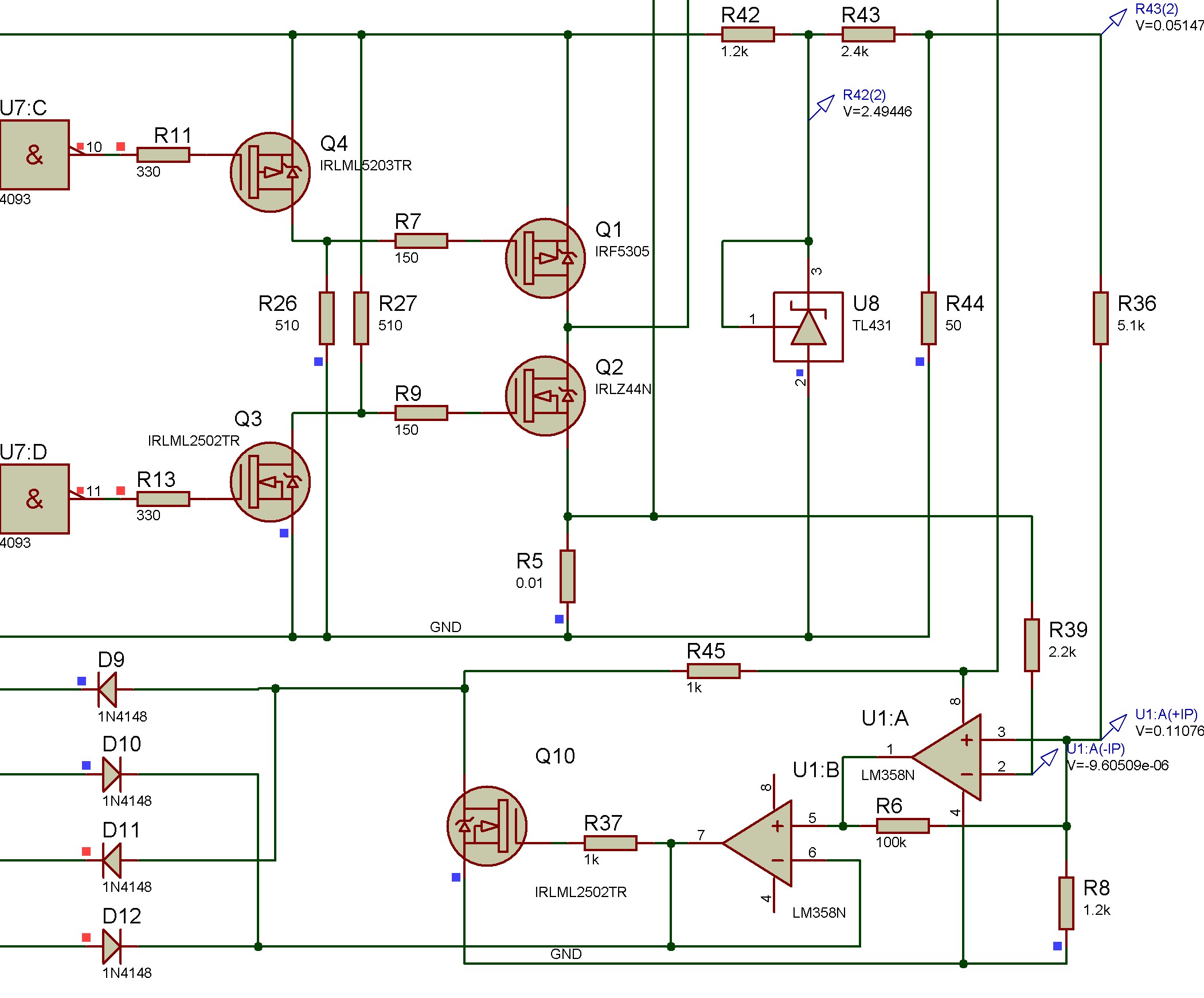
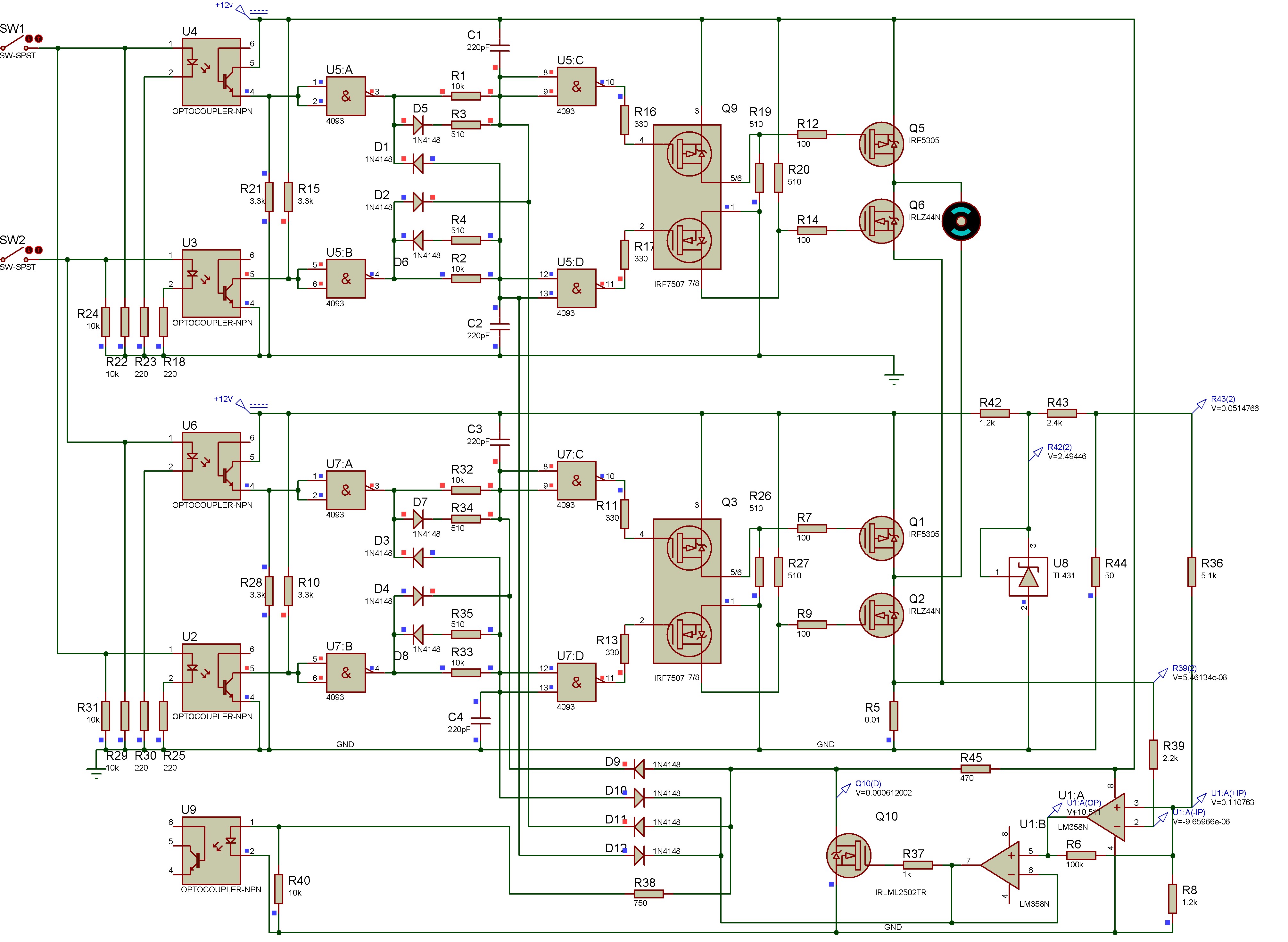
День добрый. При разработке устройства слежения за солнцем возникла необходимость в приводе. Разработал свою схему h-brige. Из данных - двигатель 12 В 4-7 А. Буду благодарен за любую критику, так как это первая моя схема моста. Сразу же возник вопрос:
Я поставил шунт для контроля тока. Защита срабатывает при 11 А. С шунтом такого номинала (0,01 Ом) напряжение на шунте будет 0,11 В. В схеме которую приложил стоит LM358, а реально считал на LM393 (нету модели этого компаратора в Proteus). Петля гистерезиса около 0,1 В (0,01-0,11), опорное напряжение задал 0,05 В. При таких напряжениях нормально ли будет работать компаратор или все же сделать на LM358 - одним ОУ усилить раз в десять, а второй использовать в качестве компаратора?.
