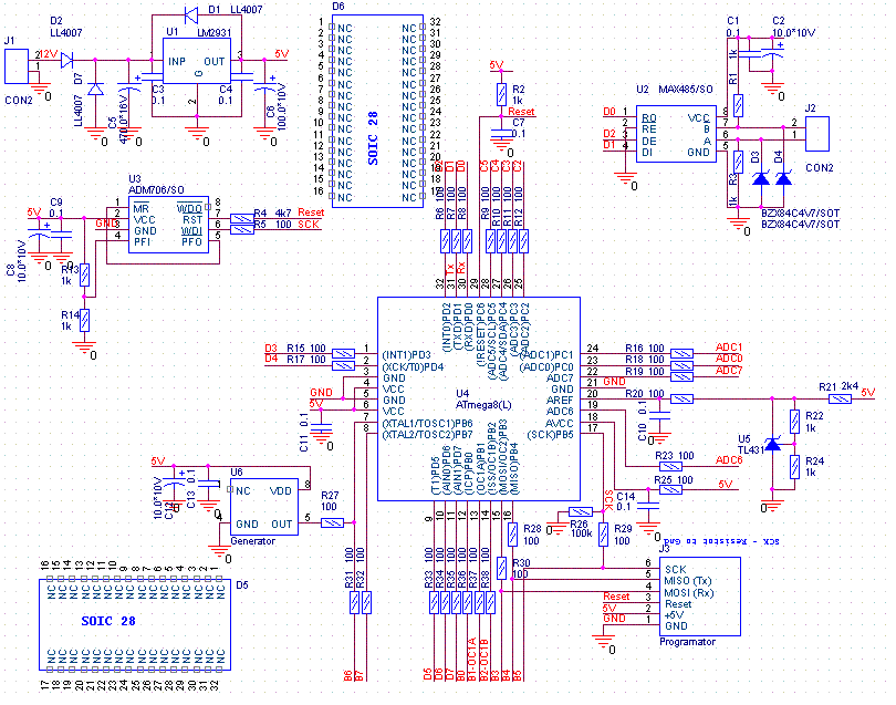
Наконец более не менее определился со схемой макетки для своего робота. Для хороших людей можно будет выслать наложным платежем.
Для очень хороших людей вышлю бесплатно.
Разводка платы будет опубликованна после окончательно утверждения.
Краткое описание:
Двухсторонняя, все свободное пространство будет залито землей
Маска
Размер 70мм*110мм
Все детали SMD
Mega4/8
RS485
Опора АЦП 2,5-5В
Два поля SOIC32, в них помещаются SOIC20/SOIC16/SOIC8 и т.д. т.е. почти все микросхемы какие захочется, например драйверы шаговых двигателей, драйверы сонара, операционники для сонара ну и т.д.
Особое внимание уделено аппаратной помехозащите.
P.S. Для начинающих, все детали указанные на схеме в плату запаивать не обязательно 8-)
Собственно жду критики, пожеланий, замечаний и прочих прелестей жизни 8-)
