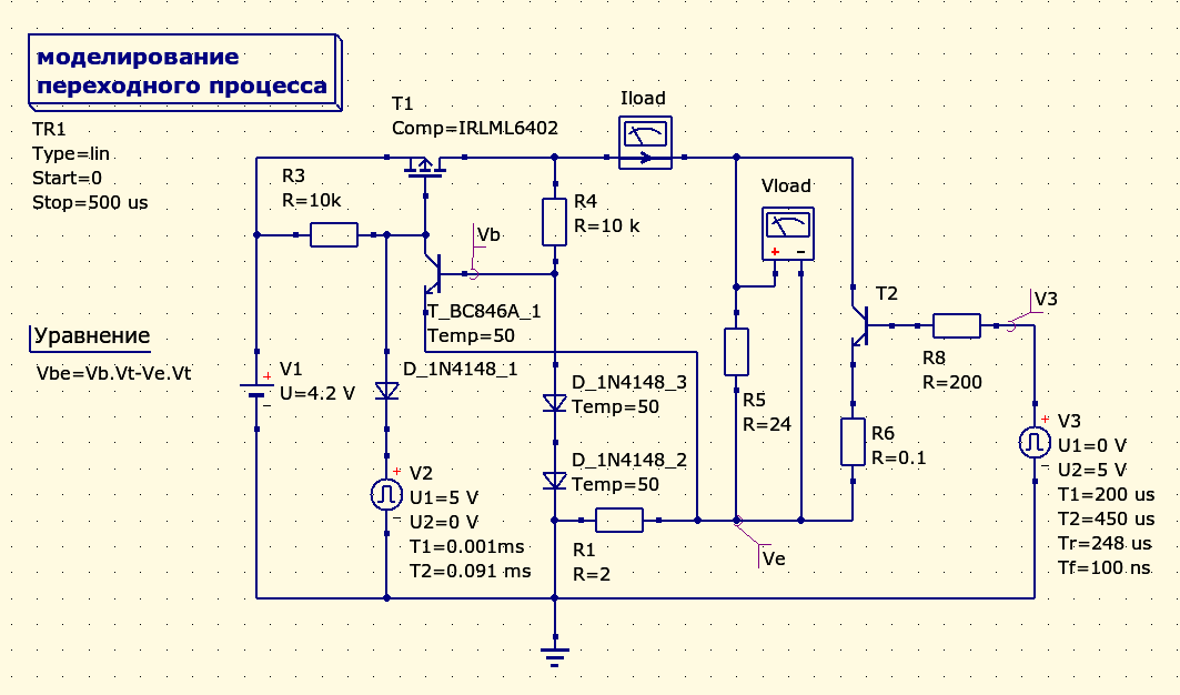
Проектирую девайс с микроконтроллером и питанием от одной банки лития. Должны подключаться внешние датчики, с суммарным потреблением до 100 мА - питание от них отключается полевиком.
Надо сделать защиту от КЗ в датчиках, простую и в то же время надежную. На датчике тока надо обеспечить минимальное падение напряжения. Пока что придумалась вот такая схема. Очевидные недостатки - зависимость от контроллера (снижение надежности) и необходимость подстроечного элемента.
Что можно еще придумать? Несложно и недорого

