roboforum.ru

Технический форум по робототехнике.


Импульсный преобразователь не держит нагрузку

Резисторы, транзисторы, конденсаторы, микросборки, чип компоненты ...
Вопросы согласования управляющих модулей с периферией.

Импульсный преобразователь не держит нагрузку

Сообщение galex1981 » 23 фев 2012, 14:44

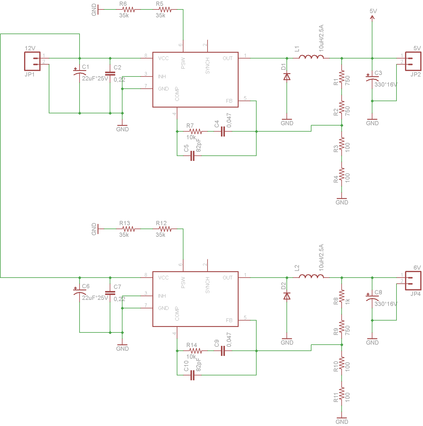
Всем привет. В процессе разработки сдвоенного преобразователя на L5987 возникла проблема: один из преобразователей не держит нагрузку, хотя оба собраны по одинаковой схеме. Схему прилагаю. Без нагрузки все напряжения у обоих частей схемы равные, но стоит подключить к одному(верхнему по схеме) нагрузку, идет просадка напряжения с 5В до 3,9В, чего не происходит с нижней частью. Понять не могу, скорее все что то простое. L5987 уже поменял - ситуация такая же.
Вложения
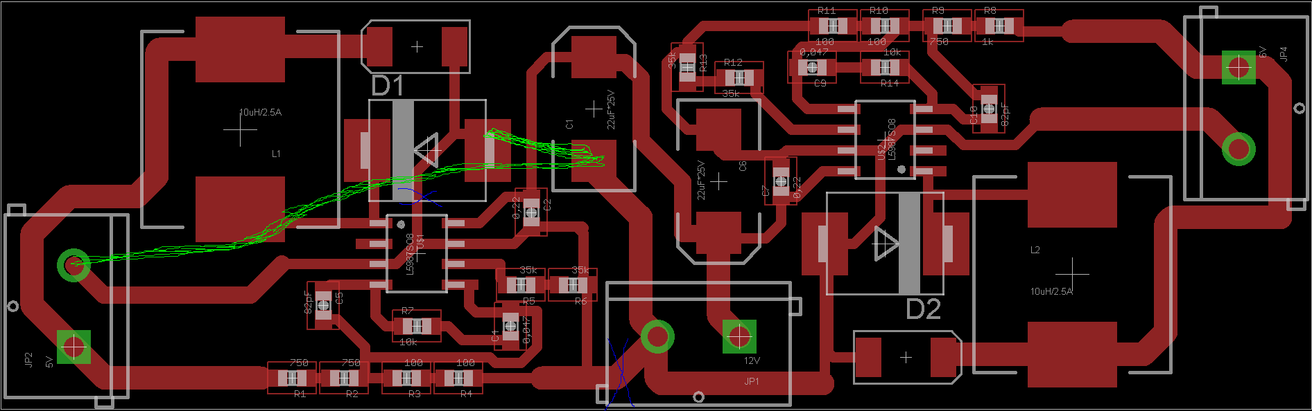
12345.png
плата
L5987.pdf
даташит на L5987
(1003.86 КиБ) Скачиваний: 0
1234.png
схема
Последний раз редактировалось galex1981 23 фев 2012, 15:09, всего редактировалось 1 раз.
if(!Operate) Read(pDatasheet);
Аватара пользователя
galex1981
 
Сообщения: 4363
Зарегистрирован: 04 дек 2008, 22:44
Откуда: Камышин
Skype: galk-aleksandr1
прог. языки: Kotlin, Java, C, C++, Assm, BasCom, VB, php
ФИО: Галкин Александр Владимирович

Re: Импульсный преобразователь не держит нагрузку

Сообщение Dmitry__ » 23 фев 2012, 14:58

Земля разведена очень плохо. Отрезай землю от входного разьема до микросхем, толстыми проводами бросай землю от входн. разьема до выходных. На микросхемы земли кидай от выходн. разьемов. По земле не должен течь ток где идет измерение выходного сигнала (около пина FB). Правая микросхема по печатке удовл. этому условию, левая - нет. Левая глючит?
Аватара пользователя
Dmitry__
 
Сообщения: 8033
Зарегистрирован: 13 янв 2011, 15:25
Откуда: Санкт-Петербург

Re: Импульсный преобразователь не держит нагрузку

Сообщение galex1981 » 23 фев 2012, 15:02

Именно левая и глючит!
if(!Operate) Read(pDatasheet);
Аватара пользователя
galex1981
 
Сообщения: 4363
Зарегистрирован: 04 дек 2008, 22:44
Откуда: Камышин
Skype: galk-aleksandr1
прог. языки: Kotlin, Java, C, C++, Assm, BasCom, VB, php
ФИО: Галкин Александр Владимирович

Re: Импульсный преобразователь не держит нагрузку

Сообщение Dmitry__ » 23 фев 2012, 15:08

Разглядел, левая микр. по плате - верхняя по схеме. Смог понять только по большим буквам элемента D1. Ты бы печатку в большем разрешении сделал, думаешь легко копытом номер набирать? :)

Добавлено спустя 3 минуты 28 секунд:
Ну, если лень сильно менять печатку, то сделай только минимальные доработки около FB, раз с такой землей до выходного разьема работает...
Аватара пользователя
Dmitry__
 
Сообщения: 8033
Зарегистрирован: 13 янв 2011, 15:25
Откуда: Санкт-Петербург

Re: Импульсный преобразователь не держит нагрузку

Сообщение galex1981 » 23 фев 2012, 15:09

Обновил рисунок платы, сечас проверять буду, спасибо за ответ ;)
if(!Operate) Read(pDatasheet);
Аватара пользователя
galex1981
 
Сообщения: 4363
Зарегистрирован: 04 дек 2008, 22:44
Откуда: Камышин
Skype: galk-aleksandr1
прог. языки: Kotlin, Java, C, C++, Assm, BasCom, VB, php
ФИО: Галкин Александр Владимирович

Re: Импульсный преобразователь не держит нагрузку

Сообщение Aseris » 23 фев 2012, 15:14

Силовые дороги отвратительно сделаны, нужно стараться вести силовую дорогу как можно ближе к элементам.
Жалко было от Д2 в обе стороны пустить толстую линию? тоже самое с д1, а там в основном все токи и бегают.

...Ток идет не только по + ... он иногда и на - забегает :crazy:
Аватара пользователя
Aseris
 
Сообщения: 1142
Зарегистрирован: 01 сен 2009, 14:58
Откуда: Чехия
прог. языки: C/С++, VHDL, Verilog, ASM, Python

Re: Импульсный преобразователь не держит нагрузку

Сообщение Dmitry__ » 23 фев 2012, 15:24

Новый дизайн платы :D
Для быстрой проверки. Синим - отрезать, зеленый - жирный провод.

Добавлено спустя 3 минуты 54 секунды:
подправил, на D1 еще надо провод, как правильно заметил Aseris
Вложения
12345.png
Последний раз редактировалось Dmitry__ 23 фев 2012, 15:26, всего редактировалось 1 раз.
Аватара пользователя
Dmitry__
 
Сообщения: 8033
Зарегистрирован: 13 янв 2011, 15:25
Откуда: Санкт-Петербург

Re: Импульсный преобразователь не держит нагрузку

Сообщение galex1981 » 23 фев 2012, 15:24

Действительно все заработало! Дмитрию спасибо огромное!!! Оплошность просто банальная, буду исправляться :oops:
if(!Operate) Read(pDatasheet);
Аватара пользователя
galex1981
 
Сообщения: 4363
Зарегистрирован: 04 дек 2008, 22:44
Откуда: Камышин
Skype: galk-aleksandr1
прог. языки: Kotlin, Java, C, C++, Assm, BasCom, VB, php
ФИО: Галкин Александр Владимирович

Re: Импульсный преобразователь не держит нагрузку

Сообщение galex1981 » 18 апр 2012, 11:34

Возвращаемся к напечатаному.

В общем поставил этот преобразователь на своего робота - аналог Winky-Rover как его называет EDV.
Одна ветка перобразователя питает только роутер DIR-320, вторая электронику.

Сначала запитывал всего робота набором из 8 ми NICd аккумуляторов (1,2 * 8 = 9,6 В) - все было вроде бы в порядке. Но проблема была в очень коротком времени работы от аккумуляторов (около часа)

Сейчас добавил еще 2 NICD аккумулятора (1,2 * 10 = 12 В) - проблема появилась следующего характера:

Использую для управления ВЭБ морду роутера, если движения делаю кратковренменно нажимая на клашиви WASD то вроде бы нормально все, но когда моторы крутятся длительный период времени - роутер перезагружается, причем для робота это выглядит как подача последней команды и продолжаются вращаться моторы пока роутер не перезагрузится и я не подам следующую команду. Причем когда опять подаю команду длительную, роутер опять перезагружается.

Пока не могу понять куда копать. Думаю что фильтр какой то нужно поставить на питание роутера, но вроде бы по схеме преобразователя катушка стоит...
if(!Operate) Read(pDatasheet);
Аватара пользователя
galex1981
 
Сообщения: 4363
Зарегистрирован: 04 дек 2008, 22:44
Откуда: Камышин
Skype: galk-aleksandr1
прог. языки: Kotlin, Java, C, C++, Assm, BasCom, VB, php
ФИО: Галкин Александр Владимирович

Re: Импульсный преобразователь не держит нагрузку

Сообщение dccharacter » 18 апр 2012, 12:22

смелый ты - сразу в роутер тыкать. Я на автомобильной лампочке тестирую.
Мой волшебник это я сам. Всю архитектуру программы придумал лично, а ребята помогли воплотить её. Я бы и сам мог написать, но лень учить язык и его конструкции.
Аватара пользователя
dccharacter
 
Сообщения: 4995
Зарегистрирован: 10 дек 2010, 13:16
Откуда: Красногорск МО
прог. языки: C, Python, wiring/processing
ФИО: Андрей

Re: Импульсный преобразователь не держит нагрузку

Сообщение galex1981 » 18 апр 2012, 12:34

Ну зря ты так. Тоже сначала на лампочке тестировал. 5В выдает и норм, потом только роутер подключаю.
if(!Operate) Read(pDatasheet);
Аватара пользователя
galex1981
 
Сообщения: 4363
Зарегистрирован: 04 дек 2008, 22:44
Откуда: Камышин
Skype: galk-aleksandr1
прог. языки: Kotlin, Java, C, C++, Assm, BasCom, VB, php
ФИО: Галкин Александр Владимирович

Re: Импульсный преобразователь не держит нагрузку

Сообщение Romikgy » 18 апр 2012, 15:57

а тестер на питание поставить и посмотреть не просаживается ли напряжение при длительном использовании ...
die Wahrheit ist irgendwo da draußen
Аватара пользователя
Romikgy
 
Сообщения: 750
Зарегистрирован: 15 ноя 2009, 13:37
Откуда: Porto Franco "Odessa"

Re: Импульсный преобразователь не держит нагрузку

Сообщение Dmitry__ » 18 апр 2012, 16:58

Если от 9-ти вольт работает, а от 12-ти нет, то проблема в токе...
Добавил послед. банок, увеличился ток, а внутр. сопротивление аккумов осталось такое же.
Вот на шим при увелич. токе и идет просадка напряжения ниже работы dc/dc
Для увеличения емкости (продолжительности езды) надо параллелить банки аккумов. Заодно уменьшится внутр. сопротивл. аккума, что очень хорошо. :)
Аватара пользователя
Dmitry__
 
Сообщения: 8033
Зарегистрирован: 13 янв 2011, 15:25
Откуда: Санкт-Петербург

Re: Импульсный преобразователь не держит нагрузку

Сообщение Duhas » 19 апр 2012, 10:49

Дмитрий, прастите за грубость, а какого лешего при увеличении напряжения на входе импульсного преобразователь будет расти ток? при постоянной нагрузке он тока упадет..

такс, потелепатировал пока писал.. а движки с тех же акумов питаютсо?
«Как сердцу выразить себя? … Мысль изреченная есть ложь!»
В этом мире меня подводит доброта и порядочность...
"двое смотрят в лужу, один видит лужу, другой отраженные в ней звезды"
Аватара пользователя
Duhas
 
Сообщения: 6338
Зарегистрирован: 15 сен 2007, 13:03
Откуда: Красноярск
прог. языки: ASM(МК), C(PC)
ФИО: Гагарский Андрей Александрович

Re: Импульсный преобразователь не держит нагрузку

Сообщение Dmitry__ » 19 апр 2012, 13:03

Видишь как здорово думать :)
Аватара пользователя
Dmitry__
 
Сообщения: 8033
Зарегистрирован: 13 янв 2011, 15:25
Откуда: Санкт-Петербург

След.

Вернуться в Электроника, электротехника

Кто сейчас на конференции

Сейчас этот форум просматривают: нет зарегистрированных пользователей и гости: 0

cron