Добрый день!
Вопрос такой:
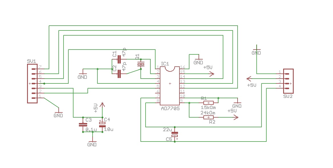
Пытаюсь разобраться с AD7705 и выяснилась проблема, что после прописывания всех настроечных регистров, они очень быстро сбрасываются на какие-то бредовые значения.
Если вызывать процедуру init в цикле программы постоянно перед чтением очередного значения, то все работает, а если настройки делать в setup, то читать-то он читает, но настройки при этом случайные. (благо микросхема позволяет читать настроечные регистры и это удалось выяснить)
В общем-то меня и так устроит, но как-то это криво ((
Перед чтением естественно пишу в комуникационный регистр. Все четко по даташиту.
Если кто работал с этой микросхемой, то подскажите - в чем может быть дело?
Может микросхема кривая и надо новую купить?
