Всем привет!
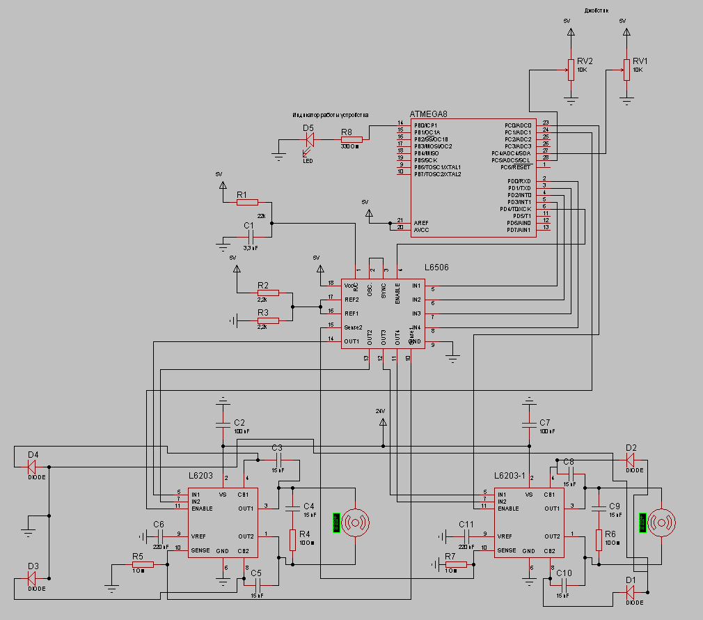
Собираю драйвер для двух DC-моторов на связке Atmega8, одна L6506 для контроля тока и два собственно полноценных Н моста L6203.
Вопрос в следующем - читаю даташит на 6203 и 6506 и не могу понять - получается что от меги надо будет тянуть по сути 3 сигнала для Enabled - один для 6506, и две линии для двух 6203? Ведь как я понимаю у 6506 нет двух выходов Enabled, которые можно было бы подать на соответствующие входы 6203. Или сделать одну линию и включать все три микрухи одновременно, даже если управляющий сигнал будет идти только для одного мотора?


Питание МК и всей логики у меня 5-вольтовое, а силовое - 24 вольта. Так вот на 6203 какую землю давать? Без разницы или на GND от 24-х вольт, а на остальные от 5 вольтового питания?