MC34063 Step-Up 1.5A (нужна помощь) и Step-Down

Резисторы, транзисторы, конденсаторы, микросборки, чип компоненты ...
Вопросы согласования управляющих модулей с периферией.

MC34063 Step-Up 1.5A (нужна помощь) и Step-Down

Сообщение space » 09 май 2011, 00:17

Ребят подскажите какой транзистор ставить. Входное напряжение 3.7 В, выходное 5 В, ток на выходе нужно хотя бы 1.5А, если возможно, то 2А.
Вложения
1.jpg
Последний раз редактировалось space 15 май 2011, 01:38, всего редактировалось 1 раз.
Аватара пользователя
space
 
Сообщения: 565
Зарегистрирован: 17 июн 2007, 23:44
Откуда: Тула
прог. языки: Bascom AVR Basic, CodeVisionAVR
ФИО: Замотаев Кирилл Игоревич

Re: MC34063 Step-Up 1.5A (нужна помощь)

Сообщение RootAdmin » 09 май 2011, 13:38

Кт819 например.

Добавлено спустя 1 минуту 58 секунд:
А можно и N-канальный полевик с материнки попробовать.

Добавлено спустя 29 секунд:
А можно и N-канальный полевик с материнки попробовать.

Добавлено спустя 51 секунду:
А можно и N-канальный полевик с материнки попробовать.
Дым, идущий из всех устройств в помещении предвещает появление электрика.
RootAdmin
 
Сообщения: 1725
Зарегистрирован: 07 авг 2010, 21:29
Откуда: КМВ
прог. языки: C
ФИО: Андрей

Re: MC34063 Step-Up 1.5A (нужна помощь)

Сообщение space » 09 май 2011, 13:56

ок. спасибо
Аватара пользователя
space
 
Сообщения: 565
Зарегистрирован: 17 июн 2007, 23:44
Откуда: Тула
прог. языки: Bascom AVR Basic, CodeVisionAVR
ФИО: Замотаев Кирилл Игоревич

Re: MC34063 Step-Up 1.5A (нужна помощь)

Сообщение Victorovych » 09 май 2011, 14:08

Ставь полевик, на биполярном посеешь много
Аватара пользователя
Victorovych
 
Сообщения: 491
Зарегистрирован: 20 сен 2007, 11:44
Откуда: Харьков
Skype: Victorovych_FF
прог. языки: ASM
ФИО: Иван ВикторОвич

Re: MC34063 Step-Up 1.5A (нужна помощь)

Сообщение space » 09 май 2011, 14:15

Эта микросхема не может правильно закрывать и открывать полевой транзистор :(
Аватара пользователя
space
 
Сообщения: 565
Зарегистрирован: 17 июн 2007, 23:44
Откуда: Тула
прог. языки: Bascom AVR Basic, CodeVisionAVR
ФИО: Замотаев Кирилл Игоревич

Re: MC34063 Step-Up 1.5A (нужна помощь)

Сообщение Victorovych » 09 май 2011, 14:33

почему?
Аватара пользователя
Victorovych
 
Сообщения: 491
Зарегистрирован: 20 сен 2007, 11:44
Откуда: Харьков
Skype: Victorovych_FF
прог. языки: ASM
ФИО: Иван ВикторОвич

Re: MC34063 Step-Up 1.5A (нужна помощь)

Сообщение space » 09 май 2011, 14:43

Сказали так мне, почему не знаю

Добавлено спустя 3 минуты 5 секунд:
Схему пока такую набросал, транзистор ещё не выбрал какой именно, поэтому на схеме он условно
Вложения
1.jpg
Аватара пользователя
space
 
Сообщения: 565
Зарегистрирован: 17 июн 2007, 23:44
Откуда: Тула
прог. языки: Bascom AVR Basic, CodeVisionAVR
ФИО: Замотаев Кирилл Игоревич

Re: MC34063 Step-Up 1.5A (нужна помощь)

Сообщение Angel71 » 09 май 2011, 15:35

:) возможно вам это поможет http://radiohlam.ru/teory/stepup34063.htm
Аватара пользователя
Angel71
 
Сообщения: 10668
Зарегистрирован: 18 апр 2009, 22:18

Re: MC34063 Step-Up 1.5A (нужна помощь)

Сообщение =DeaD= » 09 май 2011, 15:48

2Angel71: Вроде по ссылке без внешнего транзистора схема только?
Проект [[Open Robotics]] - Универсальные модули для построения роботов
Аватара пользователя
=DeaD=
 
Сообщения: 24218
Зарегистрирован: 06 окт 2004, 18:01
Откуда: Ебург
прог. языки: C++ / PHP / 1C
ФИО: Антон Ботов

Re: MC34063 Step-Up 1.5A (нужна помощь)

Сообщение space » 09 май 2011, 15:59

без внешнего я уже собрал. Всё работает. Выдаёт 4.93 вольта, на вход 3.7 вольта от литиевого аккумулятора
буду пробовать пока с кт819, а там посмотрю что получится
Аватара пользователя
space
 
Сообщения: 565
Зарегистрирован: 17 июн 2007, 23:44
Откуда: Тула
прог. языки: Bascom AVR Basic, CodeVisionAVR
ФИО: Замотаев Кирилл Игоревич

Re: MC34063 Step-Up 1.5A (нужна помощь)

Сообщение Angel71 » 09 май 2011, 16:28

=DeaD=, аха, тупанул - вместо "транзистор" прочёл "резистор"
Аватара пользователя
Angel71
 
Сообщения: 10668
Зарегистрирован: 18 апр 2009, 22:18

Re: MC34063 Step-Up 1.5A (нужна помощь)

Сообщение Romikgy » 10 май 2011, 10:39

Victorovych писал(а):почему?

имхо не хватит напряжения для открытия полевика , для большинства обычных полевиков открытие наступает от 5 вольт , но есть и более низковольтовые, если их поставить и немного изменить схему , то будет все гуд
die Wahrheit ist irgendwo da draußen
Аватара пользователя
Romikgy
 
Сообщения: 750
Зарегистрирован: 15 ноя 2009, 13:37
Откуда: Porto Franco "Odessa"

Re: MC34063 Step-Up 1.5A (нужна помощь)

Сообщение Radist » 10 май 2011, 10:59

Не, не поэтому. Для мощных полевиков существуют драйверы. Надо еще драйвер поставить и будет хорошо. Сам не делал, но видел такое решение.
Аватара пользователя
Radist
 
Сообщения: 2254
Зарегистрирован: 01 июл 2009, 08:59
Откуда: Екатеринбург
прог. языки: асемблер AVR

Re: MC34063 Step-Up 1.5A (нужна помощь)

Сообщение RootAdmin » 10 май 2011, 11:48

Драйвер? Схема позволяющая быстро разрядить и зарядить емкость затвора - и все в общем случае.
Ставил на 34063 полевик - правда там степ-даун был с 12 вольт. Работало, от 3,7 - да, хз, будет ли...
Дым, идущий из всех устройств в помещении предвещает появление электрика.
RootAdmin
 
Сообщения: 1725
Зарегистрирован: 07 авг 2010, 21:29
Откуда: КМВ
прог. языки: C
ФИО: Андрей

Re: MC34063 Step-Up 1.5A (нужна помощь)

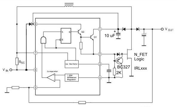
Сообщение avr123.nm.ru » 10 май 2011, 16:34

Вот вариант модификации схемы под логик-полевик типа IRL

и еще ИМХО лучше более высоко частотный недорогой контроллер для питания от 0.9 вольт и выше - NCP1450 ASN33T1G
Вложения
NCP1450 ASN33T1G недорого по почте у семенова михаила радиодетали.png
fet.png
Читайте !
Аватара пользователя
avr123.nm.ru
отсылающий читать курс
 
Сообщения: 14195
Зарегистрирован: 06 ноя 2005, 04:18
Откуда: Москва

След.

Вернуться в Электроника, электротехника

Кто сейчас на конференции

Сейчас этот форум просматривают: нет зарегистрированных пользователей и гости: 0

cron