|  | roboforum.ruТехнический форум по робототехнике. |  | 
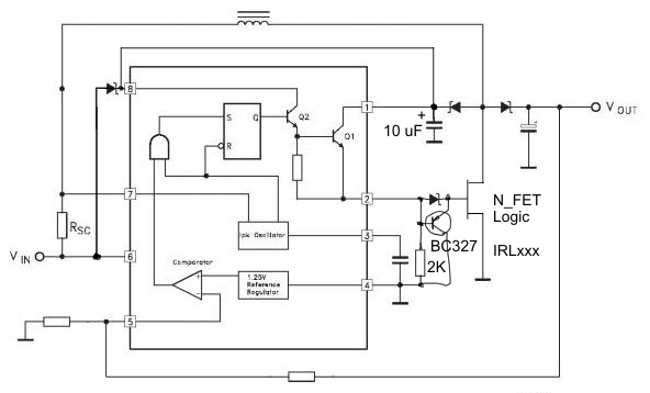
 MC34063 Step-Up 1.5A (нужна помощь) и Step-Down
 MC34063 Step-Up 1.5A (нужна помощь) и Step-Down






 возможно вам это поможет http://radiohlam.ru/teory/stepup34063.htm
 возможно вам это поможет http://radiohlam.ru/teory/stepup34063.htm



Victorovych писал(а):почему?



Вернуться в Электроника, электротехника
Сейчас этот форум просматривают: нет зарегистрированных пользователей и гости: 0