roboforum.ru

Технический форум по робототехнике.


Проект принтера

Обсуждение технологии печати на 3D принтерах. Самостоятельное изготовление и приобретение. RepRap и его последователи.

Re: Проект принтера

Сообщение Alexus12 » 24 май 2016, 06:55

om2804 писал(а):зачётный сабвуфер выйдет :good:

Это да.

А если через какую-то резиновую прокладку поставить, или уплотнитель оконный? От чего именно такой звон происходит - вибрация от рамы или отражение звука?
Noname + Arduino + RAMPS 1.4 + Marlin (не понравился)
Noname (CoreXY) + Duet2 WiFi v1.03 (MKS Clone) + 4 x (E3D V6 1,75 мм (боуден)) ToolChanger (в процессе эксплуатации)
Alexus12
 
Сообщения: 1132
Зарегистрирован: 18 дек 2014, 01:43

Re: Проект принтера

Сообщение IliaMoroz » 24 май 2016, 07:44

Alexus12 писал(а):А если через какую-то резиновую прокладку поставить, или уплотнитель оконный? От чего именно такой звон происходит - вибрация от рамы или отражение звука?

Ну звон получается от металла. А вот в качестве резонатора выступает акрил. Я пока склоняюсь к схеме с резиновыми прокладками (кольцами). Говорят, самая тихая модель (врут конечно).
Аватара пользователя
IliaMoroz
 
Сообщения: 677
Зарегистрирован: 21 фев 2013, 07:06
Откуда: г. Харьков

Re: Проект принтера

Сообщение om2804 » 24 май 2016, 09:02

Просто киньте балку диагональную (или лучше две крест на крест). И к ним тоже прикрепите стенку. Так уменьшится площадь мембраны, в роли которой выступает стенка. Ещё и жёсткость рамы увеличите.
Прокладки помогут уменьшить вибрацию, но вибрация будет передаваться по болту. Нужны втулки какие-то ещё.
Аватара пользователя
om2804
 
Сообщения: 2044
Зарегистрирован: 30 апр 2012, 20:03
Откуда: Архангельск
Skype: om2804
прог. языки: С/С++/C#

Re: Проект принтера

Сообщение andryblack » 24 май 2016, 13:35

Успокойтесь, принтер в финале будет тише аналогов.
Аватара пользователя
andryblack
 
Сообщения: 79
Зарегистрирован: 27 мар 2016, 02:23
Откуда: St. Petersburg
прог. языки: C++

Re: Проект принтера

Сообщение Alexus12 » 26 май 2016, 08:14

om2804 писал(а):Нужны втулки какие-то ещё.

Резиновые наверное лучше всего.
Noname + Arduino + RAMPS 1.4 + Marlin (не понравился)
Noname (CoreXY) + Duet2 WiFi v1.03 (MKS Clone) + 4 x (E3D V6 1,75 мм (боуден)) ToolChanger (в процессе эксплуатации)
Alexus12
 
Сообщения: 1132
Зарегистрирован: 18 дек 2014, 01:43

Re: Проект принтера

Сообщение andryblack » 07 июн 2016, 02:24

Крепление линейных подшипников на профиль 15х15:
Полотном ножовки по металлу спиливаем 2 внутренние грани, сверлим отверстия в центральной части напротив углублений в подшипниках.
IMG_1228.jpg

Заполняем полученную канавку поксиполом и прижимаем подшипники:
IMG_1230.jpg

Стяжки рвутся, в финале притянул проволокой:
IMG_1231.jpg

Получаем прочное крепление с приемлемой точностью в домашних условиях.
Аватара пользователя
andryblack
 
Сообщения: 79
Зарегистрирован: 27 мар 2016, 02:23
Откуда: St. Petersburg
прог. языки: C++

Re: Проект принтера

Сообщение andryblack » 01 июл 2016, 02:58

Блок питания: 400Вт, slim для светодиодных лент, размещен все-таки на задней стенке,
http://www.arlight.ru/catalog/v-zashchi ... 19266.html
IMG_1232.JPG
Аватара пользователя
andryblack
 
Сообщения: 79
Зарегистрирован: 27 мар 2016, 02:23
Откуда: St. Petersburg
прог. языки: C++

Re: Проект принтера

Сообщение andryblack » 04 июл 2016, 00:11

Приехал Orange Pi Light с модулем камеры, специально заказанные под этот проект. Модуль компактнее Orange Pi PC (внизу), имеет встроенный WiFi но нет ethernet. Поставил OctoPrint, motion, потестил камеру. В дальнейшем планирую перенести расчет движения на эту платку.
IMG_1238.jpg


Добавлено спустя 4 минуты 37 секунд:
По механике собран привод стола, осталось концевик разместить.
IMG_1239.jpg
Аватара пользователя
andryblack
 
Сообщения: 79
Зарегистрирован: 27 мар 2016, 02:23
Откуда: St. Petersburg
прог. языки: C++

Re: Проект принтера

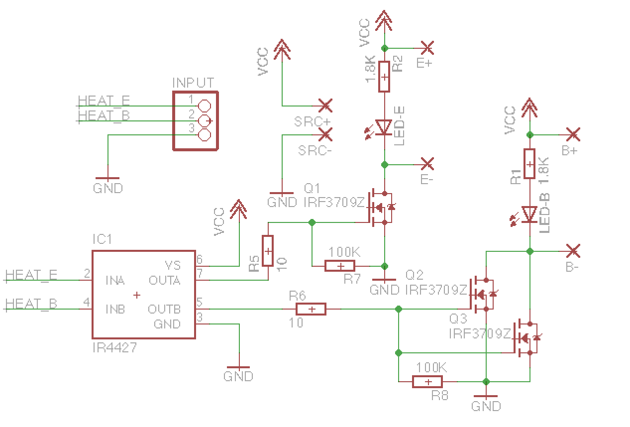
Сообщение andryblack » 17 июл 2016, 04:31

Проектирую отдельную плату управления нагревателями:
Screenshot 2016-07-17 03.20.33.png

Screenshot 2016-07-17 03.09.04.png
Аватара пользователя
andryblack
 
Сообщения: 79
Зарегистрирован: 27 мар 2016, 02:23
Откуда: St. Petersburg
прог. языки: C++

Re: Проект принтера

Сообщение Zusul86 » 17 июл 2016, 13:57

В чем смысл ставить такие фиговые транзисторы да еще и с драйвером?
Zusul86
 
Сообщения: 775
Зарегистрирован: 10 авг 2014, 15:02
Откуда: Саров

Re: Проект принтера

Сообщение andryblack » 17 июл 2016, 16:57

Смысл в том что когда я в последний раз занимался электроникой элементная база была несколько иная. Выбирал по параметрам из имеющихся в ближайшем магазине. Если опыт и знания позволяют предложить обоснованные альтернативы буду благодарен. Драйвер нужен так как в дальнейшем планируется использовать с контролером на 3,3в логике.
Аватара пользователя
andryblack
 
Сообщения: 79
Зарегистрирован: 27 мар 2016, 02:23
Откуда: St. Petersburg
прог. языки: C++

Re: Проект принтера

Сообщение MEG » 17 июл 2016, 17:23

Zusul86 писал(а):В чем смысл ставить такие фиговые транзисторы да еще и с драйвером?

А чем они фиговы?
MEG
 
Сообщения: 331
Зарегистрирован: 02 июн 2016, 18:20

Re: Проект принтера

Сообщение Zusul86 » 17 июл 2016, 18:36

andryblack писал(а):Если опыт и знания позволяют предложить обоснованные альтернативы буду благодарен. Драйвер нужен так как в дальнейшем планируется использовать с контролером на 3,3в логике.

Скажите где смотреть, наверняка найдется там что то дельное... а так транзистор на 30В с сопротивлением 10мОм, это утиль. Если 30В и 2-5мОм нет с нормальным ценником могут быть на 40-50В. С драйвером по большому счету остальные характеристики некритичны.
По разводке, у вас там нет ни одного кондера по питанию драйвера и по силовому желательно электролит ткнуть. Дорожки силовые тонковаты и сложные больно для напаивания на них. Ну и для драйвера лучше развести место под отдельное питание, что бы при желании запитать стол 24В не пришлось делать все заново.
Zusul86
 
Сообщения: 775
Зарегистрирован: 10 авг 2014, 15:02
Откуда: Саров

Re: Проект принтера

Сообщение MEG » 17 июл 2016, 18:43

Я считаю что это давно не важные параметры. Скажи, какая разница 5-10 или 20 мОм там?
Вот 30 вольт, да. Но если оно на 12 будет юзаться не пофиг ли?
Как по мне, так остался единственный параметр который роляет. Напряжение открытия. И вот этот который уже с двухвольт фурычит покроет как бык овцу те что с прекрасными характеристиками, но не откроются на 3,3
MEG
 
Сообщения: 331
Зарегистрирован: 02 июн 2016, 18:20

Re: Проект принтера

Сообщение Zusul86 » 17 июл 2016, 18:59

MEG писал(а):Скажи, какая разница 5-10 или 20 мОм там?
Ну вообще прямая, вместо двух транзисторов с 10мОм, можно ткнуть всего один с 2,5мОм. И иметь туже температуру транзистора и потери на нем вдвое меньшие. А так смысл простой ток в квадрате * на сопротивление примерно равно потерям на транзисторе, которые нужно рассеять.
MEG писал(а):Как по мне, так остался единственный параметр который роляет.

Драйвер управляет транзисторами напряжением своего питания, а оно у него из-за защиты от 6В до 20В. Соответственно управляться они меньше чем 6В в принципе не будут.
Zusul86
 
Сообщения: 775
Зарегистрирован: 10 авг 2014, 15:02
Откуда: Саров

Пред.След.

Вернуться в 3D печать

Кто сейчас на конференции

Сейчас этот форум просматривают: нет зарегистрированных пользователей и гости: 0

cron