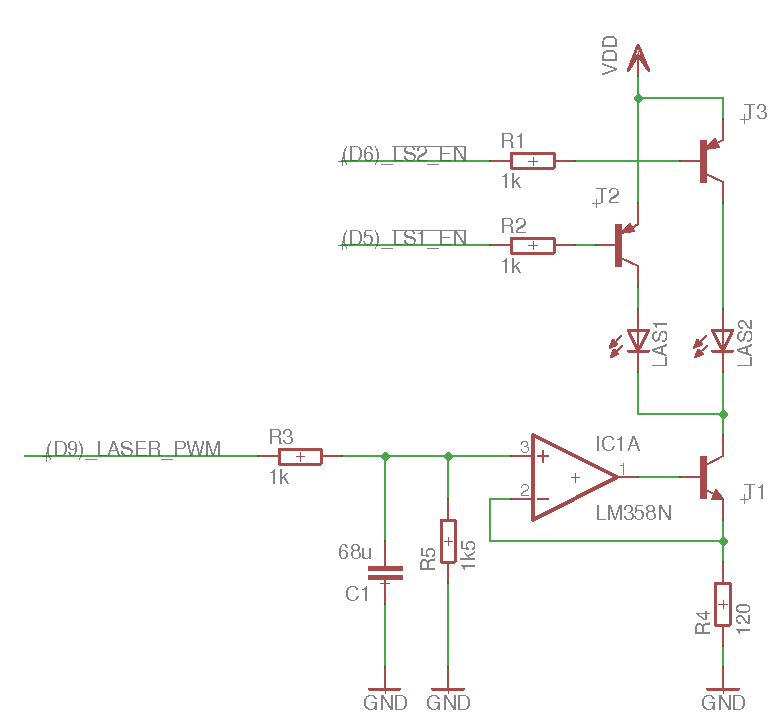
dccharacter писал(а):Вот такая у меня схема питания нонче. Работает, я щетаю, отлично.
Кста, было бы здорово, если бы ты провел тест с 5-ю проходами с шагом 5 или 10 микрон (с допилом марлина). Если на твоей правильной схеме со стаб. тока будет деградация яркости, то это будет означать, что нам никуда не уйти без лазера со встроенным фотодиодом

setar писал(а): 1.6.5 - проверенно работает с каталогами.
Весело, у меня 1.6.5 не работает.
А скажите, уход на чистый gcc - плохо? Я так понимаю, кто сидит на маках, разберется с компиляцией, кто на линухах - нивапрос, остаются только виндузятники, коих миллионы и они могут затюкать даже большого слона.
Кхе, нашел, повторяюсь:
http://roboforum.ru/forum107/topic15929-570.html#p346651Кста, с синим лазером и вертикальным расположением (Сергея схема), имеем:
http://roboforum.ru/forum107/topic15929-525.html#p345321Не такой шустрый, но рабочий.
А если наш пзс дорастет до vga камеры, то еще имеем и качественный визуализатор.
Останется только реализовать свою мечту распределенного 3д принтера, открыть мануфактурку и уйти на пенсию...
Добавлено спустя 40 минут 38 секунд:Как делал синий лазер:
Лазер этот:
http://roboparts.ru/products/laserniy-diod-405nm-20mwВсе, естественно, делать с открученной коллиматорной линзой.
Из кетайского лазерного модуля удаляем плату с лазером. Немного плющим (плоскогубцами) входное отверстие, т.к. лазер немного болтается. Плющить удобно, у латунной втулки есть разрез для крепления платы, вот эти лепестки и подгибаем. Вставляем лазер, фиксируем в струбцинах/тисках, надо ровно вставить, иначе будут разные астигматизмы и не получится сфокусировать в маленькое пятно. 3-мя точками по кругу припаиваем лазер к втулке. После каждой пайки точки, быстро охлаждать массивными железяками. Не забываем про флюс, я использовал флюс для пайки bga. С флюсом аккуратнее, чтоб не затек на оптич. части. Лазер паяется очень хорошо, трубка хуже. Я сначала водил хорошо прогретым жалом по втулке (секунды 2), потом перемещал жало к лазеру на секунду.
Сейчас бы делал по-другому. Предварительно залудить внешнюю сторону втулки в месте крепления лазера. Следить чтоб олово не затекало на внутр. часть трубки. Промыть втулку и запаять лазер.
Точки пайки будут и точками крепления лазера. Лазер фокусируется в большом диапазоне, прям праздник какой-то. Прям сейчас бежать/покупать/делать не стоит, т.к. не уверен что пзс сьест фиолет, еще вопрос к коллиматорной пластиковой линзе, как бы не поплохело ей...