MKS-SBASE + FullGraphic Controller + Smoothieware

Обсуждение технологии печати на 3D принтерах. Самостоятельное изготовление и приобретение. RepRap и его последователи.

Re: MKS-SBASE + FullGraphic Controller + Smoothieware

Сообщение sergey2x » 03 окт 2017, 23:31

Romm67 писал(а):Добавил свой файл конфигурации. Подскажите что я не так делаю. Не может же обе платы быть с нерабочим сетевым портом, причем все остальное работает


Закинул файл конфигурации к себе - плата запустилась. Раньше сетку проверял - работала, в данный момент проверить не могу. У меня MKS-TFT32 экран.
Фото чипа
20171003_214846.jpg
sergey2x
 
Сообщения: 235
Зарегистрирован: 14 янв 2015, 16:18
Откуда: СПб

Re: MKS-SBASE + FullGraphic Controller + Smoothieware

Сообщение Romm67 » 04 окт 2017, 20:06

sergey2x писал(а):Закинул файл конфигурации к себе - плата запустилась. Раньше сетку проверял - работала, в данный момент проверить не могу. У меня MKS-TFT32 экран.


У меня тоже эти экраны. Чип тот же, только серия другая. Что-то китайцы намутили - на любой прошивке как только включаешь сеть - висит при загрузке. Уже три таких платы есть. Придется обходиться без сети.
Romm67
 
Сообщения: 9
Зарегистрирован: 27 сен 2017, 13:29

Re: MKS-SBASE + FullGraphic Controller + Smoothieware

Сообщение ABall » 06 окт 2017, 11:14

sergey2x писал(а):Закинул файл конфигурации к себе - плата запустилась. Раньше сетку проверял - работала, в данный момент проверить не могу. У меня MKS-TFT32 экран.


Есть отличия элементов на плате (например: не знаю что это возможно стабилизатор, на фото выше С04F у меня C045).
Вложения
MKS_Sbase1_3.JPG
ABall
 
Сообщения: 9
Зарегистрирован: 26 сен 2017, 14:52

Re: MKS-SBASE + FullGraphic Controller + Smoothieware

Сообщение Romm67 » 06 окт 2017, 11:44

ABall писал(а):на фото выше С04F у меня C045.


У меня C045 тоже и похоже это обычный стабилизатор на 3,3В. Не думаю, что в нем причина, хотя все может быть. Написал китайцу чтобы спросил у производителя как решить проблемму, но пока молчит. Может выйдет новая прошивка и заработает. А светодиоды на самом коннекторе горят у кого-то?
Romm67
 
Сообщения: 9
Зарегистрирован: 27 сен 2017, 13:29

Re: MKS-SBASE + FullGraphic Controller + Smoothieware

Сообщение SergeyK73 » 06 окт 2017, 11:49

Romm67 писал(а):А светодиоды на самом коннекторе горят у кого-то?

Конечно горят и при передаче и моргают! Фото чет пока не могу сделать, некогда(((((
SergeyK73
 
Сообщения: 11
Зарегистрирован: 26 сен 2017, 19:32

Re: MKS-SBASE + FullGraphic Controller + Smoothieware

Сообщение Romm67 » 06 окт 2017, 17:04

SergeyK73 писал(а):Конечно горят и при передаче и моргают! Фото чет пока не могу сделать, некогда(((((


Ну понятно - у кого работает, у того и моргают :)
Romm67
 
Сообщения: 9
Зарегистрирован: 27 сен 2017, 13:29

Re: MKS-SBASE + FullGraphic Controller + Smoothieware

Сообщение ABall » 06 окт 2017, 18:25

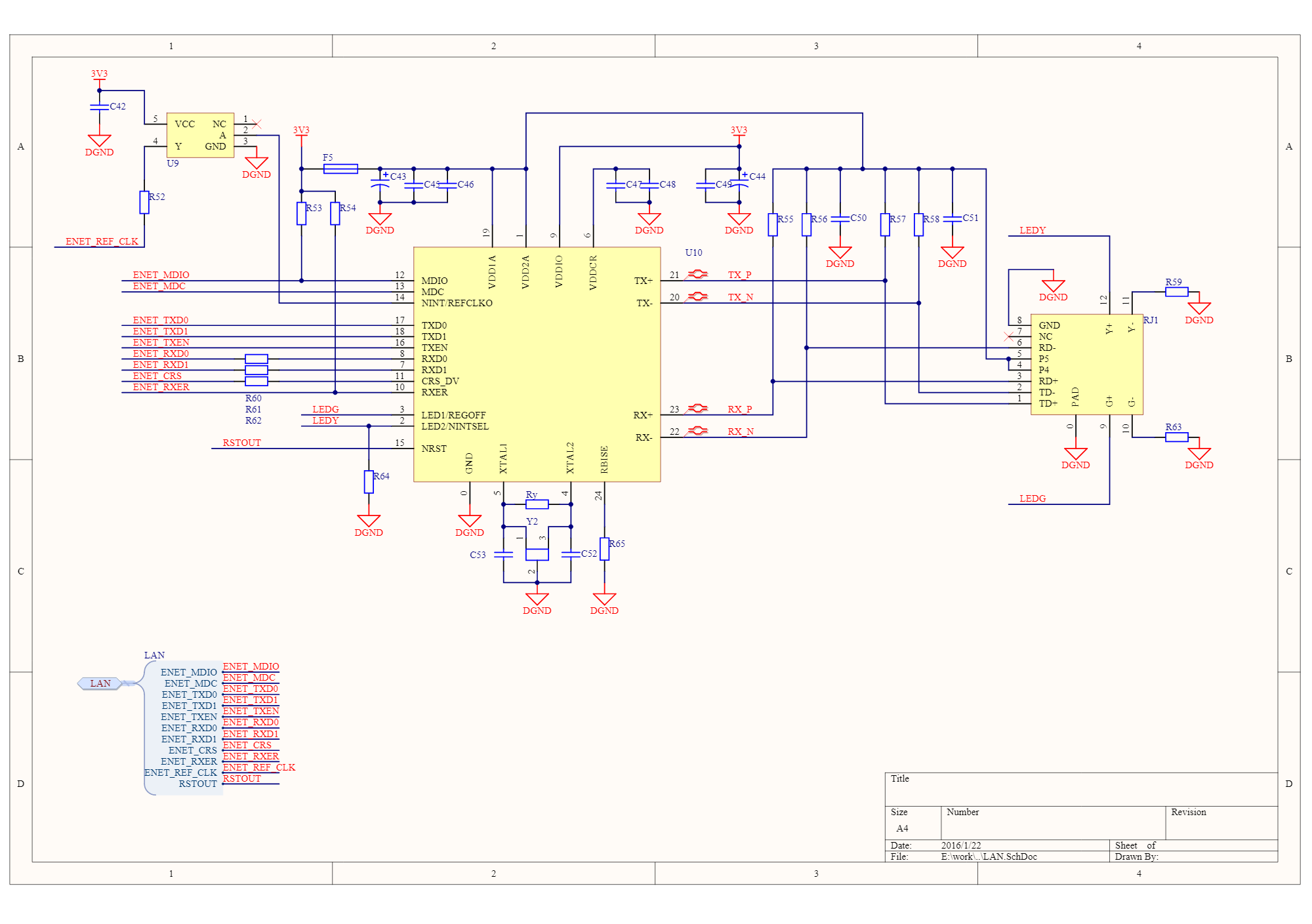
Romm67 писал(а):
У меня C045 тоже и похоже это обычный стабилизатор на 3,3В. Не думаю, что в нем причина, хотя все может быть. Написал китайцу чтобы спросил у производителя как решить проблему, но пока молчит. Может выйдет новая прошивка и заработает. А светодиоды на самом коннекторе горят у кого-то?


Если C045 стабилизатор то он не может быть на 3.3 Вольта, так как на него подают 3.3 В.
На 4 вывод этой микросхемы приходит сигнал ENTER_REF_CLK с ноги P1.15 процессора.
Возможно это делитель частоты. И у нас на платах запаян не тот делитель.
Пока не могу найти в Интернете информацию по данной микросхеме.
Также в описании чипа пишут: если на выводе nINTSEL = 0 (светодиод с права не горит), то на выходе nINT/REFCLKO сигнал с микросхемы.
Если на nINTSEL = 1 (светодиод с права должен гореть),то nINT/REFCLKO становится входом и на него должен приходит тактовый сигнал синхронизации для передачи данных по сети.
Вложения
Без названия (8).png
ABall
 
Сообщения: 9
Зарегистрирован: 26 сен 2017, 14:52

Re: MKS-SBASE + FullGraphic Controller + Smoothieware

Сообщение Romm67 » 07 окт 2017, 09:38

ABall писал(а):На 4 вывод этой микросхемы приходит сигнал ENTER_REF_CLK с ноги P1.15 процессора.
Возможно это делитель частоты. И у нас на платах запаян не тот делитель.
Пока не могу найти в Интернете информацию по данной микросхеме.
Также в описании чипа пишут: если на выводе nINTSEL = 0 (светодиод с права не горит), то на выходе nINT/REFCLKO сигнал с микросхемы.
Если на nINTSEL = 1 (светодиод с права должен гореть),то nINT/REFCLKO становится входом и на него должен приходит тактовый сигнал синхронизации для передачи данных по сети.


Может и делитель, раз тактовый на него приходит. Очень похоже на причину, т.к. это во всей серии СО45 стоит и не работает сеть. Эту серию отдельный завод делал и возможно китаец не тот ящик деталей взял и в робот впихнул - СО4F переплутал. Мне продавец написал, что в понедельник узнает у производителя причину. Я что-то ни описания этих СО45 СО4F не нашел, ни в продаже не вижу. Думал возьму перепаяю, но где купить - не нашел.
Romm67
 
Сообщения: 9
Зарегистрирован: 27 сен 2017, 13:29

Re: MKS-SBASE + FullGraphic Controller + Smoothieware

Сообщение ursus » 07 окт 2017, 15:01

Приветствую, товарищи.
Не уверен, что тема верная, но спрошу.
Дособирал я своего ZAV'a на AZSMZ. Подключил к Repiter Host. Все ездит, греется, хомится и т.д. Но при старте гкода доходит только до выезда головы к месту печати. Все хомится, нагревается, выезжает на место печати и все. Репитер через некоторое время выдает Communication timeout - reset send buffer block. Один раз напечатало скирт и опять встало. В чем может быть проблема?
ZAV MAX Pro V1. ZAV mini.
ursus
 
Сообщения: 267
Зарегистрирован: 27 авг 2014, 02:11
Откуда: Тольятти
ФИО: Михаил

Re: MKS-SBASE + FullGraphic Controller + Smoothieware

Сообщение SergeyK73 » 07 окт 2017, 17:55

ursus писал(а):Репитер через некоторое время выдает Communication timeout - reset send buffer block. Один раз напечатало скирт и опять встало. В чем может быть проблема?

В чем дело я не разобрался, у меня такаяже фигня была. Начинка MKS SBase+MKS TFT32. Поставил Simplify3D и все заработало! Так как плата TFT касячная мне попалась с флешки не читает а СД карты вставлять геморно то печатаю пока с компа.
SergeyK73
 
Сообщения: 11
Зарегистрирован: 26 сен 2017, 19:32

Re: MKS-SBASE + FullGraphic Controller + Smoothieware

Сообщение ursus » 08 окт 2017, 13:09

Я разобрался в чем была проблема. В Репитере надо поставить галку "Коммуникация типа прием-передача(После ОК только отправка)", в английском варианте что то про пинг-понг. С этой галкой нормально печатает.
ZAV MAX Pro V1. ZAV mini.
ursus
 
Сообщения: 267
Зарегистрирован: 27 авг 2014, 02:11
Откуда: Тольятти
ФИО: Михаил

Re: MKS-SBASE + FullGraphic Controller + Smoothieware

Сообщение ABall » 09 окт 2017, 19:08

Romm67 писал(а):Может и делитель, раз тактовый на него приходит. Очень похоже на причину, т.к. это во всей серии СО45 стоит и не работает сеть. Эту серию отдельный завод делал и возможно китаец не тот ящик деталей взял и в робот впихнул - СО4F переплутал. Мне продавец написал, что в понедельник узнает у производителя причину. Я что-то ни описания этих СО45 СО4F не нашел, ни в продаже не вижу. Думал возьму перепаяю, но где купить - не нашел.


SMD СО45 СО4F (считают что это одна и та же микросхема) логический одиночный инвертор SN74LVC1G04DBVR.
Жаль что нет осцилографа посмотреть на ее 4 ноге наличие частотных импульсов. Это говорило бы что микросхема контролера сети правильно запрограммирована и работает.
ABall
 
Сообщения: 9
Зарегистрирован: 26 сен 2017, 14:52

Re: MKS-SBASE + FullGraphic Controller + Smoothieware

Сообщение ursus » 09 окт 2017, 19:22

Товарищи, еще один вопрос про смузи. Можно как то сделать автоматическое отключение двигателей после простоя? В марлине движки вырубаются через некоторое время простоя. В смузи такой опции не нашел. А то подвигал головой и стоят они свистят.
ZAV MAX Pro V1. ZAV mini.
ursus
 
Сообщения: 267
Зарегистрирован: 27 авг 2014, 02:11
Откуда: Тольятти
ФИО: Михаил

Re: MKS-SBASE + FullGraphic Controller + Smoothieware

Сообщение ABall » 16 окт 2017, 15:50

ABall писал(а):Не выбираются пункты меню - это возможно в конфиге неправильно выбран вывод на кнопку энкодера, или сама кнопка неисправна - проверить легко тестером
Интересно было бы увидеть картинку, что отображается? Если сразу меню, то кнопка энкодера запала или где то замыкает.

На экране сразу после включения следующая картинка, а не как в 1 посте.
По пунктам меню > бегает.

Может быть кому нибудь поможет, проблема с MKS-SBASE + FullGraphic Controller решилась установкой другой версии прошивки.
Монитор заработал.
ABall
 
Сообщения: 9
Зарегистрирован: 26 сен 2017, 14:52

Re: MKS-SBASE + FullGraphic Controller + Smoothieware

Сообщение Alexoff » 04 ноя 2017, 09:12

ursus писал(а):Товарищи, еще один вопрос про смузи. Можно как то сделать автоматическое отключение двигателей после простоя? В марлине движки вырубаются через некоторое время простоя. В смузи такой опции не нашел. А то подвигал головой и стоят они свистят.

В самой смузи такой функции пока нет, но можно выключать через меню на мониторе или в слайсер добавить автовыключение по завершению печати
Alexoff
 
Сообщения: 5
Зарегистрирован: 04 ноя 2017, 08:36

Пред.След.

Вернуться в 3D печать

Кто сейчас на конференции

Сейчас этот форум просматривают: нет зарегистрированных пользователей и гости: 0

cron