Пока едут детали, занимаюсь проектированием и отдельными узлами. На столе рядом валялись движок от дохлого сидюка и индикатор полярности на основе датчика из него же. И как раз в это время размышлял о том, что два бакса за каждый из шести обычных ендстопов зеленая не позволит, раз сами переключатели есть. Но механические не очень хочется. Полез на ибей и ох..ренел.
В результате появилось два варианта:
1) обычный
Размер 10х20мм, по длине остается 4мм свободных для крепежа.
2) "Параноик": два порога срабатывания - один идет на штатный вход, а второй отключает вход EN драйвера соответствующей оси.
Размер 12х30мм, по длине остается 6мм свободных для крепежа.
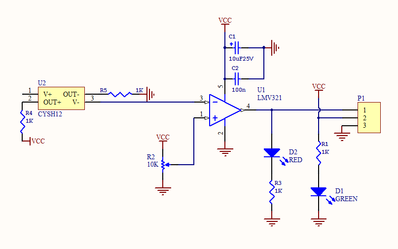
Собственно, ничего особенного в схеме нет - обычный датчик холла и компаратор.
Результаты теста: магнит 8х1мм чувствует на расстоянии 18-20мм на максимальной чувствительности. На расстоянии 5мм порог срабатывания 1/4-1/8 оборота шпильки М8. Что дополнительно удобно, у датчика не линейная, а (похоже) логарифмическая зависимость напряжения от расстояния до магнита, что добавляет точности и практически полностью устраняет дребезг. В принципе, можно поставить компаратор с гистерезисом, но как по мне - избыточно.

