Так сложилось, что многие свои проекты я делаю на ATtiny2313 (часто ее возможностей вполне достаточно даже для несложного робота) и решил сделать подобный робо-контроллер для ATtiny2313 (и других 20-выводных микроконтроллеров Atmel). По аналогии, назвал его MRC-20.
Никаких дополнительных модулей (чем в первую очередь интересны MRC-28 и MRC-40) для этой платы пока нет, но может быть появятся в будущем. В любом случае, надеюсь, она окажется полезна не только мне, но и другим начинающим робото-строителям да и просто, как макетно-отладочная плата для ATtiny2313.
Описание
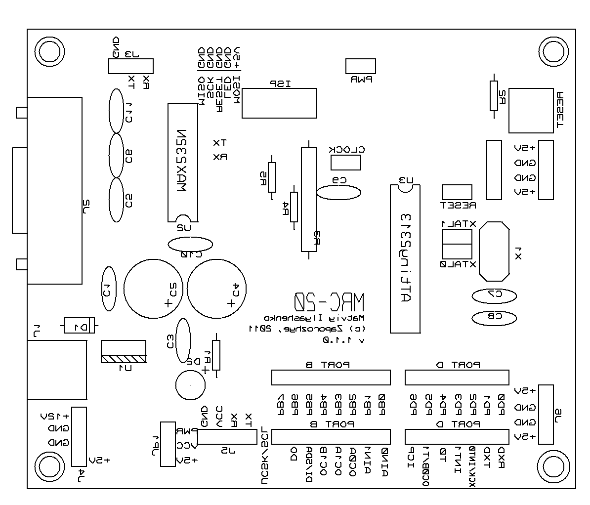
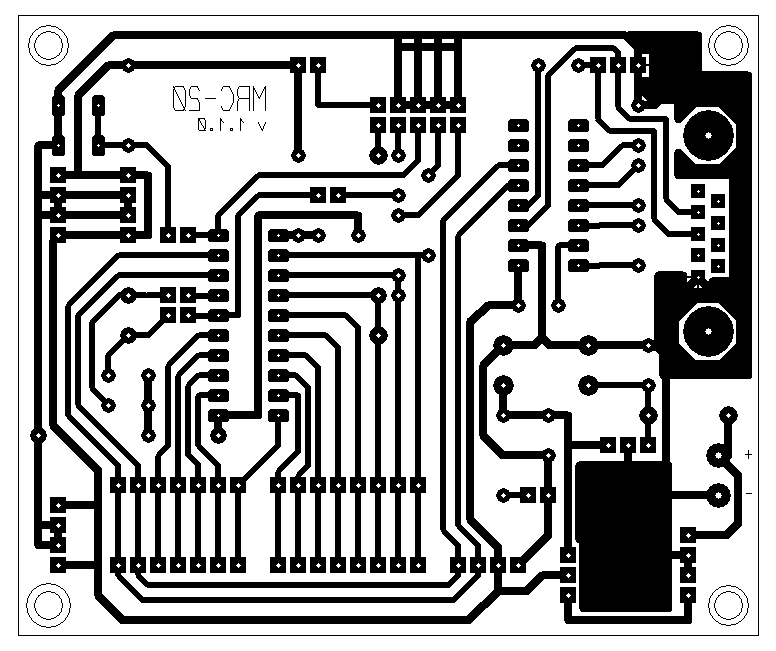
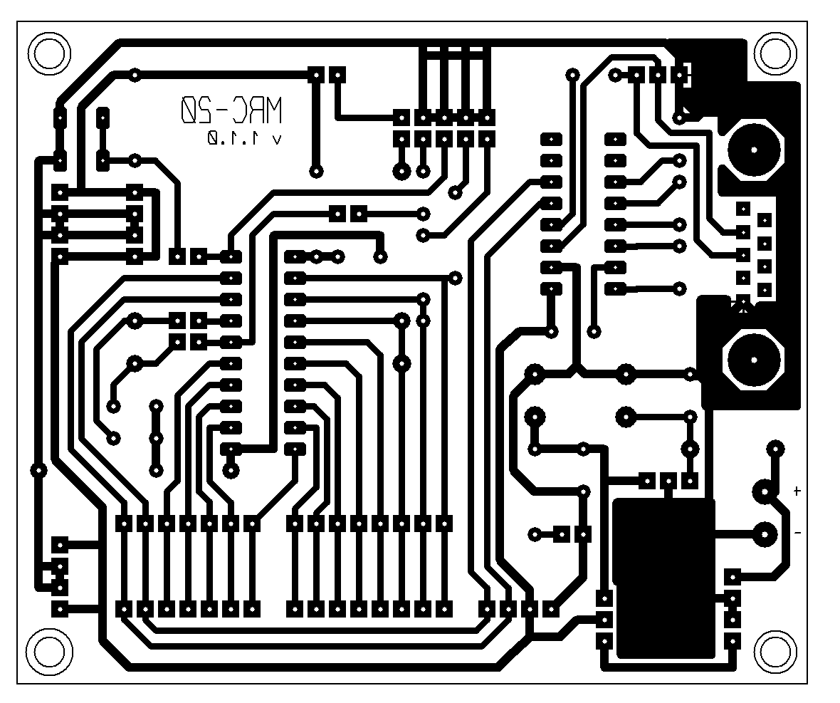
Плата выполнена в одностороннем варианте, размерами 80х95 мм (чуть больше чем MRC-28 за счет более широких дорожек и большего расстояния между дорожками, для удобства ее изготовления методом ЛУТ). На плате присутствует стабилизированный источника питания 5 вольт, собранный на линейном стабилизаторе L7805 (который без переделки платы можно заменить на любой Low-Drop, в этом случае на плате предусмотрено достаточно места, чтобы его можно было прикрутить болтиком к плате так, чтобы тепло рассеивалось медной площадкой на обратной стороне, по аналогии с тем, как это сделано в MRC-28 и MRC-40) и интерфейс Com-порта на MAX232N.
Как и на любой макетно-отладочной плате, выведено много разъемов для удобства подключения внешних устройств:
- J1 – разъем внешнего питания (12 вольт)
- J2 – стандартный 9-пиновый разъем Com-порта типа «папа»
- J3 – PLS разъем для Com-порта для «Простого кабеля СОМ-порта» (http://robozone.su/2008/03/03/prostojj-kabel-som-porta.html)
- J4 – разъем для подключения внешнего питания с блока питания от компьютера (+12V, GND, GND, +5V). В каждом блоке питания есть кабель, идущий на дисковод и имеющий расстояние между отверстиями как раз 2.5 миллиметра, который можно «напрямую» воткнуть в этот разъем обеспечив плату высокомощным стабилизированным внешним питанием безо всяких дополнительных переходников и без необходимости что-либо «подкручивать отверткой».
- J5 – разъем интерфейса USART (не путать с Com-портом, т.к. эти контакты подключены напрямую к ножкам микроконтроллера и работают на напряжении TTL логики (0, 5V)), служит для связи нескольких устройств по USART.
- J6 – Разъем стабилизированного питания (+5V, GND, GND, +5V). На плате представлен многократно (в виде двух разъемов со штырьками и одного с отверстиями). Используется для питания внешних устройств от платы микроконтроллера. Разъем с отверстиями можно использовать как дополнительную точку опоры при подключении внешних модулей по принципу «сандвича».
- PORDB и PORD микроконтроллера выведены в виде двух разъемов (один штырьки, другой наоборот отверстия для штырьков). Если к штырькам удобно подключаться контактами PLS (), то к разъему с отверстиями можно подключаться обычными медными проводами от компьютерного кабеля «витая пара» (они как раз имеют подходящий диаметр и жесткость), или в них вставлять дополнительные модули по типу «сандвича», по аналогии с тем, как это сделано для другим плат робо-контроллеров.
- ISP – стандартный разъем внутри схемного программирования на 10 контактов (назначение контактов подписано на плате).
Кроме того, полностью регулируется джемперами подача сигналов с ISP (разъема внутри схемного прогрмаммирования):
- PWR – разрешает (замкнут) или запрещает (разомкнут) подачу питания с ISP.
- CLOCK – разрешает (замкнут) или запрещает (разомкнут) подачу таксирующих импульсов 1МГц с ISP (хотя на плате присутствует собственный кварц для «одоления» микроконтроллеров настроенных на внешнее актирование.
Кнопка RESET – стандартный сброс микроконтроллера.
Замечания
На плате предусмотрены достаточно большие области для крепления болтиками по краям платы. Их вполне достаточно для крепления платы болтиками M4 с широкой шляпкой (MRC-28 и MRC-40 можно было крепить максимум M3).
Для удобства и большей «жесткости», разъемы PORTB и PORTD можно сделать из единых планок штырьков и гнезд, выняв (выдернув) из них один штурек посредине, т.к. расстояние между разъемами – 5 мм (т.е. ровно один пропущенный штырек). На фото плата сделана из двух отдельных планок, но если сделать из одной общей, то разъемы (особенно гнезда) будут гораздо меньше подвержены износу из-за больше жесткости (будут меньше расшатываться).
Схема выполнена в Proteus ISIS, а разводка платы в Proteus ARES. Для тех у кого Proteus 7.7 SP2 не стоит (или файлы не открываются по любой причине), схема продублирована в виде простого изображения, а плата прилагается в виде готовых к печати изображений (200 dpi) или PDF файла (изображение верхней части платы с текстовыми подписями элементов уже зеркально отражено для нанесения методом ЛУТ).
Плата была собрана, проверена и замечательно работает (на фото).


