roboforum.ru

Технический форум по робототехнике.


Робот-тележка

Наше хобби — конструировать и программировать.
Демонстрация готовых роботов и устройств построенных своими руками.

Робот-тележка

Сообщение Zeus » 23 июл 2010, 09:35

Цели постройки данного робота - проверка различных спорных моментов и возникающих вопросов в конструкции и управлении подобных роботов, которые просто необходимо проверить в реальности.
Поэтому конструкция робота была упрощена "донельзя" и делалось все на скорую руку, так как робот фактически "тестовый".
1.jpg

2.jpg

3.jpg

4.jpg

5.jpg

6.jpg

7.jpg


Основные элементы робота:
0) корпус из оргстекла - коробка из под наконечником klemssan.
1) "моЗг" (конечно если это можно назвать мозгом) самодельная учебная плата со светиками и PIC12F675 в дип корпусе, который стоит в съемной панельке. При перепрограммировании необходимо вынуть из платы.
2) 4 аккумулятора ААА на 1000мА.
3) два электродвигателя, заводские параметры неизвестны. Один двигатель при питании 5В потребляет 0,6А при заторможенном вале ротора и 0,06А при холостом вращении.
4) Колеса одеты на валы электродвигателей без редукторов. Диаметр колес больше диаметра двигателей в два раза.
5) Два датчика линии на базе элементов KTIR0821DS.
...
P.S.: срочно пришлось уехать, приеду допишу...

"Редактировал 26.07.2010"
Электрическая часть.
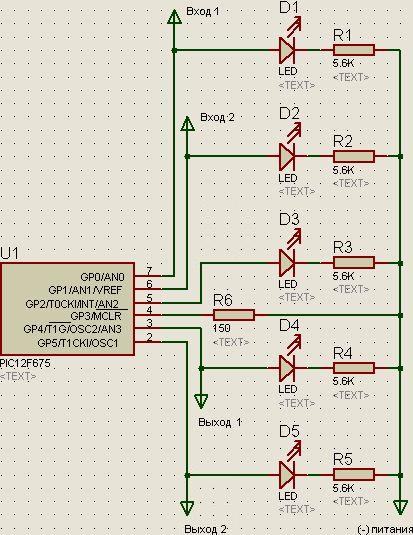
1) "моЗг"
схема учебной платы:
1.jpg

Доработка схемы - подпаяны провода Вход 1, Вход 2 - для измерение аналоговых сигналов с датчиков (соответственно изменена прошивка контроллера - используются AN0,AN1 аналоговые входы); Выход 1, Выход 2 - для управления двигателями через силовые транзисторы.
2.jpg
Последний раз редактировалось Zeus 26 июл 2010, 13:31, всего редактировалось 2 раз(а).
«Сон разума рождает чудовищ»
Аватара пользователя
Zeus
 
Сообщения: 862
Зарегистрирован: 28 июл 2009, 10:02
Откуда: Самара
ФИО: Павел Сергеевич

Re: Робот-тележка

Сообщение Michael_K » 23 июл 2010, 09:58

..."колеса одеты на валы электродвигателей без редукторов"...
Гхм...
Аватара пользователя
Michael_K
 
Сообщения: 6028
Зарегистрирован: 07 окт 2009, 00:29
Откуда: СПб

Re: Робот-тележка

Сообщение yak-40 » 23 июл 2010, 23:07

Zeus писал(а):Колеса одеты на валы электродвигателей без редукторов. Диаметр колес больше диаметра двигателей в два раза.

IMHO с места не сдвинется.
- Этот человек - не человек! это робот!
- Как? уже делают?!
- Делают!!!
Аватара пользователя
yak-40
 
Сообщения: 3037
Зарегистрирован: 23 окт 2007, 22:03
Откуда: Москва
прог. языки: С
ФИО: Евгений Яковец

Re: Робот-тележка

Сообщение avr123.nm.ru » 23 июл 2010, 23:11

Колеса лучше ставить на серво дешовенькие 9 грамовые. А такие моторы лучше прижимать валами с покрытием к поверхности колеса.
Читайте !
Аватара пользователя
avr123.nm.ru
отсылающий читать курс
 
Сообщения: 14195
Зарегистрирован: 06 ноя 2005, 04:18
Откуда: Москва
Предупреждения: -8

Re: Робот-тележка

Сообщение Zeus » 26 июл 2010, 16:29

Силовая часть схемы в двух вариантах (перепайка двух элементов времени много не занимает):
Вариант №1 с конденсаторами:
q1.jpg

Вариант №2 с диодами:
q2.jpg


В реальной схеме:
1) биполярные транзисторы Q1 и Q2 (pnp-типа) - КТ837В;
2) резисторы R2 и R4 ограничивают ток базы не более 20мА и равны 250 Ом.
Потенциометры RV1 и RV2 в схеме введены для простоты имитации в протеусе.
В реальности это датчики линии.

Алгоритм работы схемы пока очень простой и впоследствии будет изменяться:
1) измерение напряжений Входа 1 и Входа 2;
2) выдача серии импульсов (программный ШИМ) на Выход 1 и Выход 2. Меньше напряжение - меньше частота и наоборот.

Схема для протеуса+прошивка:
1.rar
(447.61 КиБ) Скачиваний: 0


Добавлено спустя 16 минут 22 секунды:
IMHO с места не сдвинется.

еще как двигается и катается (видео позже, когда время будет).
Дело в том, что вес робота распределяется между подшипниками скольжения двигателей и шарикоподшипником подкатного колеса.
И КПД такой тележки очень большой - кроме веса тележки нет никаких дополнительных усилий и потерь типа от прижима вала к колесу и трение стальной оси колеса в пластиковом корпусе (обычно так делают), также нет потерь в шестеренчатой или другой передаче от вала двигателя на колеса.
«Сон разума рождает чудовищ»
Аватара пользователя
Zeus
 
Сообщения: 862
Зарегистрирован: 28 июл 2009, 10:02
Откуда: Самара
ФИО: Павел Сергеевич

Re: Робот-тележка

Сообщение yak-40 » 26 июл 2010, 16:39

Zeus писал(а):еще как двигается и катается

Удивительно :)
- Этот человек - не человек! это робот!
- Как? уже делают?!
- Делают!!!
Аватара пользователя
yak-40
 
Сообщения: 3037
Зарегистрирован: 23 окт 2007, 22:03
Откуда: Москва
прог. языки: С
ФИО: Евгений Яковец

Re: Робот-тележка

Сообщение Zeus » 26 июл 2010, 17:48

Скриншоты протеуса
По первой схеме (с конденсаторами)
g1.jpg

По второй схеме (с диодами)
g2.jpg

Нижние графики в обоих рисунках выделемая мощность на транзисторе.

Осциллограммы на реальной тележке будет немного другими (замерить нет возможности).
Важно общее понимание.

1) Схема с конденсаторами. Схема работоспособна и ничего не перегрелось и не взорвалось как меня все "предупреждали". Конденсаторы на 25В. Идет сглаживание напряжение на двигателе, что в итоге ведет к исчезновению шума или свиста при шиме, т.е. частота ШИМа может быть очень низкой. ШИМ как таковой на двигателе отсутствует. Сложность в такой схеме это регулировка двигателя, потому что зависимость скважности коммутации транзистора влияет на напряжение на двигателе нелинейно.
Еще одним минусом данной схемы является, то что при выключении ШИМ=0% напряжение на двигателе резко не снизится - будет небольшое запаздывание в реакции моторов от сенсоров.
Выделяемая мощность на транзисторе в реальности очень мала.
Кстати, когда покупал электролитические конденсаторы в радиомагазине, то там были на 25В и 330мкФ неполярные, т.е. их можно применять в схемах с реверсированием вращения двигателя. Стояли одинаково 5 рублей. (в будущем попытаюсь испытать конденсаторную схему с Н-мостом на неполярнике).

2) Схема с диодами. Сглаживаний пульсаций напряжения непроисходит - слышен шум или свист, обычно повышают частоту коммутации. Регулировка мощности двигателя попроще - 10%ШИМ = 10% времени работы двигателя (средней выделяемой мощности двигателем), 50%=50%, 100%=100%.
При выключении ШИМ=0% напряжение на двигателе "исчезает" сразу - нет запаздывания реакции.
Выделяемая мощность на транзисторе зависит от правильного выбора диода. На рисунке подбор диода произведен не правильно, что видно по пульсациям тока при выключении транзистора. Правильный подбор сделать сложно, нужно разбираться в этом и иметь под боком радиомагазин. А все обычно как делают - что под рукой есть то и ставят, вот и я поставил, то что валялось на полке в столе (даже без маркировки).

Натурные испытания в обоих случаях показали, что КТ837В вообще не греются. Небольшое повышение температуры при заблокированном вале двигателя. Падение напряжения 0,3В при 0,6А нагрузки - 0,18Вт рассеиваемой мощности, при раскручивании вала двигателя - ток снижается и рассеиваемая мощность снижается.

Добавлено спустя 14 минут 41 секунду:
Применение биполярного транзистора связано с тем, что для его нормального управления не требуется никаких драйверов (по сравнению с мосфетами), а также то, что нагрузку можно посадить после него. Не маловажную роль сыграла стоимость.
Транзистор типа PNP обладает очень большим коэффициентом передачи по току по сравнению с NPN. Так коэффициент у КТ837В примерно равен 200 (разброс параметра по партии может сильно отличаться, лучше подбирать, на некоторых цифровых тестерах есть такая возможность). hэ=200 это значит, что при токе в базе 20мА ток в нагрузке будет 1,5А.
При этом частота коммутации у биполярных транзисторов довольна большая несколько сотен кГц или даже десятки МГц, потому что такое понятие как емкость затвора или базы нет, управление идет током.
Неплохо для простой схемы управления: ножка микроконтроллера - ограничивающий резистор - транзистор - нарузка в 4А с частотой коммутации 100 кГц и более.
Последний раз редактировалось Zeus 27 июл 2010, 14:46, всего редактировалось 2 раз(а).
«Сон разума рождает чудовищ»
Аватара пользователя
Zeus
 
Сообщения: 862
Зарегистрирован: 28 июл 2009, 10:02
Откуда: Самара
ФИО: Павел Сергеевич

Re: Робот-тележка

Сообщение Michael_K » 26 июл 2010, 19:50

1. Что за движки?
2. Оцените скорость вращения движков?
3. На сколько хватает батареек?
Аватара пользователя
Michael_K
 
Сообщения: 6028
Зарегистрирован: 07 окт 2009, 00:29
Откуда: СПб

Re: Робот-тележка

Сообщение SERGEY_M » 27 июл 2010, 10:52

УРААА!!!!!!
Все переходим на биполярники :Yahoo!:
а теперь внимательно курим даташит и расстраиваемся... :cry:
Вложения
kt837.pdf
(131.52 КиБ) Скачиваний: 0
Аватара пользователя
SERGEY_M
 
Сообщения: 682
Зарегистрирован: 20 мар 2009, 12:45
Откуда: Украина, Одесса
ФИО: Сергей

Re: Робот-тележка

Сообщение Zeus » 27 июл 2010, 11:48

И в чем расстройство?! пожалуйста напишите конретно. Если вы про hэ, то я для примера так привел.
Транзистор используется в переключающих устройствах - вот мы его и используем.
Стоимость маленькая - а конкретно ничего не стоил для меня так как на полке валялся.
Я считаю, что в прототипах и разовых устройствах при 5В и токах до 1-2А вполне приемлимо использовать такие схемы.
В L293 что по-вашему полевики стоят?
«Сон разума рождает чудовищ»
Аватара пользователя
Zeus
 
Сообщения: 862
Зарегистрирован: 28 июл 2009, 10:02
Откуда: Самара
ФИО: Павел Сергеевич

Re: Робот-тележка

Сообщение SERGEY_M » 27 июл 2010, 12:47

hэ=200 это значит, что при токе в базе 20мА ток в нагрузке будет 4А

при токе в базу 20мА и токе коллектора 2А на транзисторе упадет около 15В!!!

я не намерен спорить, учитесь пользоваться доками

На своих ошибках учиться проще и надежнее, правда дороже :pardon:
Аватара пользователя
SERGEY_M
 
Сообщения: 682
Зарегистрирован: 20 мар 2009, 12:45
Откуда: Украина, Одесса
ФИО: Сергей

Re: Робот-тележка

Сообщение Zeus » 27 июл 2010, 13:17

кто-нить знает как вставить код из rutube сюда?
«Сон разума рождает чудовищ»
Аватара пользователя
Zeus
 
Сообщения: 862
Зарегистрирован: 28 июл 2009, 10:02
Откуда: Самара
ФИО: Павел Сергеевич

Re: Робот-тележка

Сообщение blindman » 27 июл 2010, 13:25

Код: Выделить всёРазвернуть
[flash=470,353]http://video.rutube.ru/xxxxxxxxxxxxxxxxx[/flash]

xxxxxxxxxxxxxxxxx заменить на ID ролика
Проект [[Open Robotics]] - универсальные модули для построения роботов
Модули Open Robotics можно приобрести в магазине shop.roboforum.ru

Day OFF? You must be pulling my leg! Stop making humor before someone sees you, fool!

Аватара пользователя
blindman
 
Сообщения: 4130
Зарегистрирован: 29 апр 2008, 21:15
Откуда: Хабаровск
прог. языки: C,C++,Assembler,PHP,Javascript,Ruby, SPIN,Java(?)
ФИО: Андрей Юрьевич

Re: Робот-тележка

Сообщение Zeus » 27 июл 2010, 14:26

blindman Спасибо
Видео снимал вчера первый раз на фотоаппарат. Зарядки фотика хватило на 9 секунд видео (при перекодировке получилось 8 секунд) после чего он выключился.
Из-за того что знал что фтоик скоро сдохнет съемки некачественные.
Датчики ищут "темные" места (линию), поэтому на полу он едет куда получится.


1. Что за движки?
2. Оцените скорость вращения движков?
3. На сколько хватает батареек?


1. Обычные движки коллекторные: post169921.html?hilit=autocad#p169921
(DC-Motor
К сожалению марки двигателя сказать не могу. Стоял в устройстве минивентилятора. Батарейный отсек на 3 батарейки ААА - 4,5 вольта.
Сопротивление обмоток двигателя при стопорении вала - 7 Ом.
Диаметр вала - 2 мм
Длина двигателя по валу - 40 мм
Длина двигателя без вала - 29 мм
Габаритная ширина двигателя между боковыми скосами - 15 мм
Наибольший диаметр - 20 мм)

2. Оценить скорость вращения попробую сегодня вечером когда видео нормальное сниму.
3. На сколько может хватить аккумуляторов ААА на 1Ач при питании этих двух двигателей - это для них большая нагрузка. Как рассчитать это время - зависит от того как часто робот будет менять направление и т.п.
Сегодня попробую изменить прошивку - без датчиков - например левый двигатель 50% 1 сек, потом правый двигатель 50% 1 секунду, потом оба 50% 1 секунду и т.п.
И посмотрим сколько он по времени будет ездить (самому интересно).
Тут проблема в фотоаппарате - он у меня может только 15-20 минут снимать (а потом еще конвертировать 15*6=90минут) - хотя я думаю как раз на это время и хватит аккумуляторов.
«Сон разума рождает чудовищ»
Аватара пользователя
Zeus
 
Сообщения: 862
Зарегистрирован: 28 июл 2009, 10:02
Откуда: Самара
ФИО: Павел Сергеевич

Re: Робот-тележка

Сообщение cjA » 27 июл 2010, 14:58

удвоитель напряжения на диоде? (ШИМ)
А сколько батарейка служит? Полчаса?
Записал твою идею, очень хорошая, может пригодится ;)

Добавлено спустя 3 минуты 46 секунд:
по первой схеме дела, так? по второй не вижу как такое можно...

Добавлено спустя 12 минут 21 секунду:
а вот если вместо резюка диод поставить?
(объединить обе идеи)
бред конечно....
(на этом мысль заканчивается, не вижу куда что течет)
cjA
 
Сообщения: 468
Зарегистрирован: 19 мар 2010, 20:11

След.

Вернуться в Наши проекты

Кто сейчас на конференции

Сейчас этот форум просматривают: нет зарегистрированных пользователей и гости: 6