УРТК 2.0

Наше хобби — конструировать и программировать.
Демонстрация готовых роботов и устройств построенных своими руками.

Re: УРТК 2.0

Сообщение =DeaD= » 19 ноя 2010, 13:02

Не понял, а какие тут токи? такое ощущение, что всё размазано по плате сильно.
И еще ощущение, что 3-рядные разъемы не выдержат нужные токи.
Проект [[Open Robotics]] - Универсальные модули для построения роботов
Аватара пользователя
=DeaD=
 
Сообщения: 24218
Зарегистрирован: 06 окт 2004, 18:01
Откуда: Ебург
прог. языки: C++ / PHP / 1C
ФИО: Антон Ботов

Re: УРТК 2.0

Сообщение Vooon » 22 ноя 2010, 23:26

Токи:

Якорь моторов — до 2.0 А;
Нагрузка ключей — до 1.5 А;

D-SUB 15 я менять не могу, совместимость со старым блоком управления.
Linux user | Firefox user
Аватара пользователя
Vooon
Site Admin
 
Сообщения: 3339
Зарегистрирован: 09 фев 2006, 15:36
Откуда: Москва
Skype: vooon341
прог. языки: Python, C, Bash, JavaScript, C++, PHP
ФИО: Владимир Ермаков

Re: УРТК 2.0

Сообщение Vooon » 13 янв 2011, 00:47

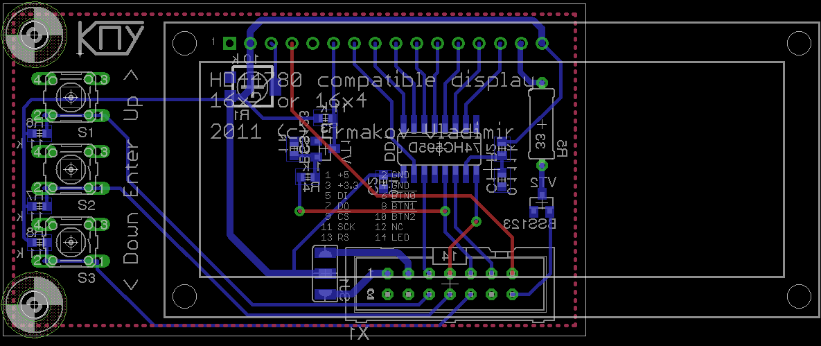
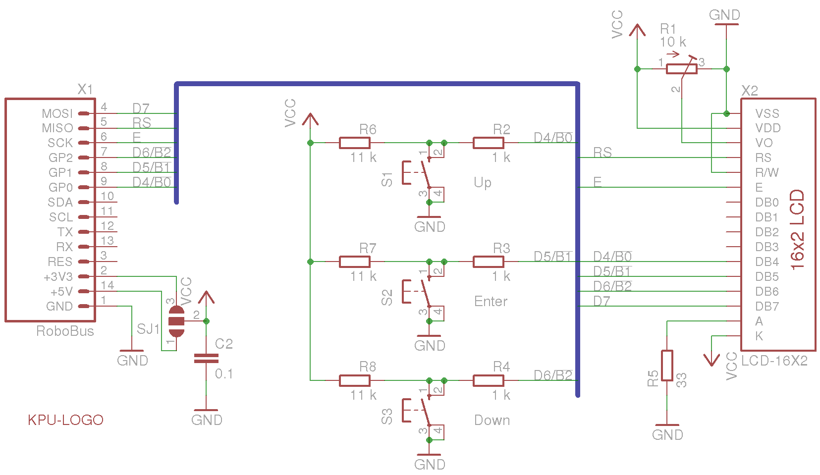
Отказался от графического ЖКИ в первой версии.
Поставлю простой HD44780, только параллельную шину заменил на 74HC595.
tlcd-sch.png

tlcd.png


Добавлено спустя 1 час 38 минут 26 секунд:
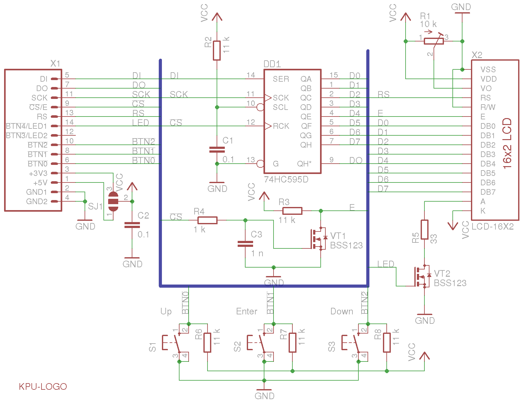
После критики убрал все лишнее.
И теперь шина RoboBus.
tlcd-sch.png


Добавлено спустя 1 час 10 минут 40 секунд:
Вернул BSS123.
tlcd-sch.png

tlcd.png
Linux user | Firefox user
Аватара пользователя
Vooon
Site Admin
 
Сообщения: 3339
Зарегистрирован: 09 фев 2006, 15:36
Откуда: Москва
Skype: vooon341
прог. языки: Python, C, Bash, JavaScript, C++, PHP
ФИО: Владимир Ермаков

Re: УРТК 2.0

Сообщение =DeaD= » 13 янв 2011, 01:36

По возможности бы еще дырки так, чтобы можно было удобно крепить на OR-AVR-M128-* :oops:
Проект [[Open Robotics]] - Универсальные модули для построения роботов
Аватара пользователя
=DeaD=
 
Сообщения: 24218
Зарегистрирован: 06 окт 2004, 18:01
Откуда: Ебург
прог. языки: C++ / PHP / 1C
ФИО: Антон Ботов

Re: УРТК 2.0

Сообщение Drunya » 18 янв 2011, 01:24

ИМХО, с точки зрения эргономики кнопки лучше справа от ЖКИ расположить. Хотя, если левша, то, наверное, так удобнее.
Глюк по-немецки означает "счастье"...
Аватара пользователя
Drunya
 
Сообщения: 196
Зарегистрирован: 05 июн 2007, 12:20
Откуда: Киев
прог. языки: C/C++, ASSEMBLER

Пред.

Вернуться в Наши проекты

Кто сейчас на конференции

Сейчас этот форум просматривают: нет зарегистрированных пользователей и гости: 0

cron