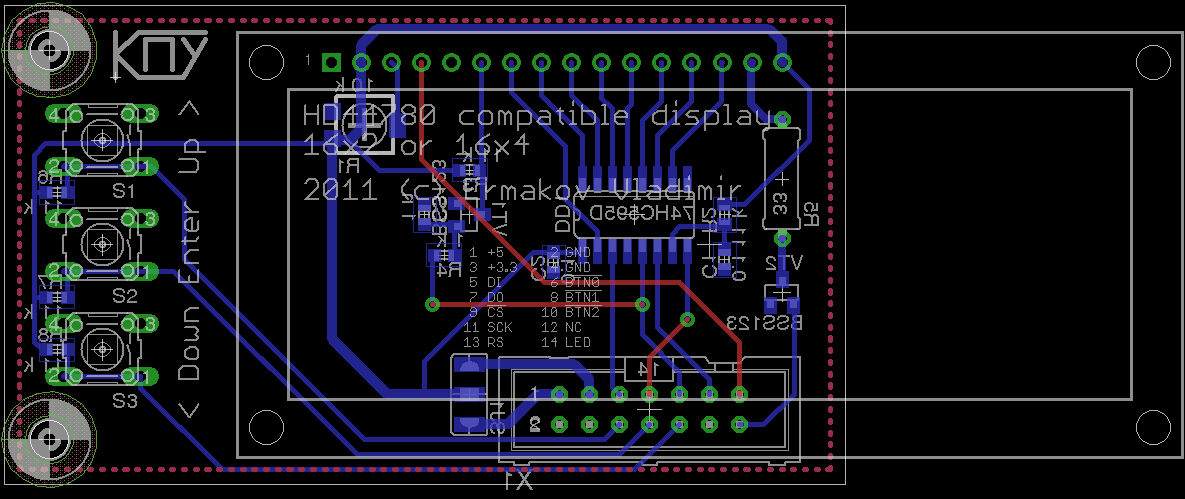
Не понял, а какие тут токи? такое ощущение, что всё размазано по плате сильно.
И еще ощущение, что 3-рядные разъемы не выдержат нужные токи.
![]() |
roboforum.ruТехнический форум по робототехнике. |
|

Сейчас этот форум просматривают: нет зарегистрированных пользователей и гости: 0