коллега
нет опасности выжечь глаз коту лазером?
loox
ей уж точно никому ничего не выжгеш, проверенно 
А вообще да если в сетчатку попадете то нечего хорошего с этого не будет, даже если сразу и не заметно все вылезет потом 

If Sharp_a02 = 1 Then : Gosub Разворот_влево : waitms 250 : Else : Gosub Вперёд : End IfSharp_right:
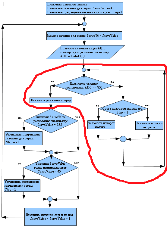
Declare Function Sharp_a02(byval 0 As Bit) As Bit
Function Sharp_a02(byval 0 As Bit) As Bit
Local АЦП As Word
Start Adc : АЦП = Getadc(0) 'Sharp connected for example to PA=0(ADC0)
Stop Adc
If АЦП < 850 Then : Sharp_a02 = 0 : Else : Sharp_a02 = 1 : End If
If Sharp_a02 = 1 Then : Gosub Разворот_влево : waitms 250 : Else : Gosub Вперёд : End If
End FunctionSharp_right:
Declare Function Sharp_a02(byval 0 As Bit) As Bit
Function Sharp_a02(byval 0 As Bit) As Bit
Local АЦП As Word
Start Adc : АЦП = Getadc(0) 'Sharp connected for example to PA=0(ADC0)
Stop Adc
If АЦП < 850 Then : Sharp_a02 = 0 : Else : Sharp_a02 = 1 : End If
If Sharp_a02 = 1 Then : Gosub Разворот_влево : Else : Gosub Вперёд : End If
End Function
Спасибо, SMT. Всё работает теперь.
Сейчас этот форум просматривают: нет зарегистрированных пользователей и гости: 0