roboforum.ru

Технический форум по робототехнике.


FiBo v2 - Робот из китайской машинки

Наше хобби — конструировать и программировать.
Демонстрация готовых роботов и устройств построенных своими руками.

FiBo v2 - Робот из китайской машинки

Сообщение Fox89 » 14 апр 2008, 22:35

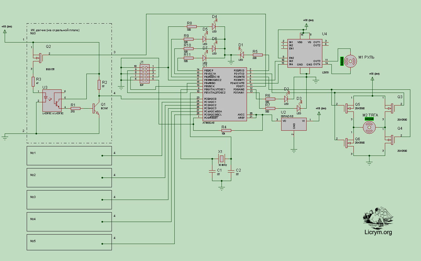
Собственно пока выкладываю наспех нарисованную схему, программный код и фото. Подробный рассказ и описание будет в статье, которую напишу в ближайшее время и опубликую на своем портале.
Итак, робот является продолжением этого проекта:
http://licrym.org/wiki/index.php?wakka= ... stojjRobot

В данном образце используется 6 ИК датчиков собственной разработки:
http://licrym.org/wiki/index.php?wakka= ... jjIKBamper

Алгоритм - аналогичный проекту Conqeror
(http://www.ironfelix.ru/) но переработан, во первых переделана процедура определения направления езды рандомом, а во вторых таблица вероятностей динамически корректируется исходя из показаний датчиков. В принципе комментов в коде много, можно разобраться без труда. Подробное описание как уже сказал - будет в статье.

fibo v2scheme.jpg

common view.jpg

fibo3.c
(15.02 КиБ) Скачиваний: 448
Fox89
 
Сообщения: 57
Зарегистрирован: 11 ноя 2007, 20:12
Откуда: урал

Re: FiBo v2 - Робот из китайской машинки

Сообщение Fox89 » 16 апр 2008, 09:23

статья http://licrym.org/wiki/index.php?wakka= ... Datchikami
Главный результат - можно считать что альтернатива TSOPам есть и она работает, так что у новичков теперь есть выбор)
Fox89
 
Сообщения: 57
Зарегистрирован: 11 ноя 2007, 20:12
Откуда: урал

Re: FiBo v2 - Робот из китайской машинки

Сообщение Myp » 16 апр 2008, 12:58

микросхемы RX в приёмнике и TX в передатчике имхо ваще у всех дешовых игрушек одинаковы
тока называются немного по разному
если очень интересно что эт, то ищи на форуме лежит даташит на эту пару(это просто шифратор/дешифратор на 5 команд)
<telepathmode>На вопросы отвечает Бригадир Телепатов!</telepathmode>
Всё уже придумано до нас!
Аватара пользователя
Myp
скрытый хозяин вселенной :)
 
Сообщения: 18018
Зарегистрирован: 18 сен 2006, 12:26
Откуда: Тверь по прозвищу Дверь
прог. языки: псевдокод =) сила в алгоритме!
ФИО: глубокоуважаемый Фёдор Анатольевич


Вернуться в Наши проекты

Кто сейчас на конференции

Сейчас этот форум просматривают: нет зарегистрированных пользователей и гости: 0

cron