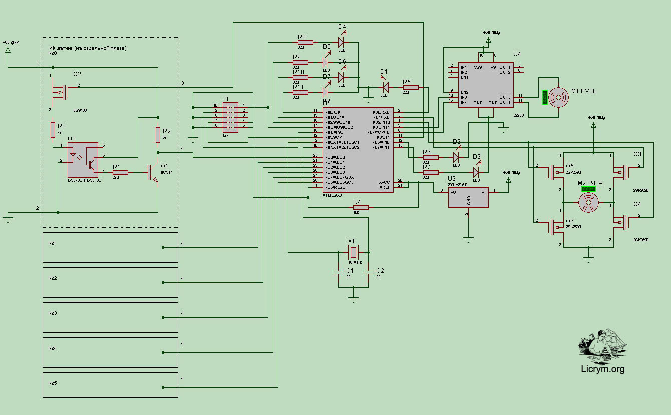
Собственно пока выкладываю наспех нарисованную схему, программный код и фото. Подробный рассказ и описание будет в статье, которую напишу в ближайшее время и опубликую на своем портале.
Итак, робот является продолжением этого проекта:
В данном образце используется 6 ИК датчиков собственной разработки:
Алгоритм - аналогичный проекту Conqeror
() но переработан, во первых переделана процедура определения направления езды рандомом, а во вторых таблица вероятностей динамически корректируется исходя из показаний датчиков. В принципе комментов в коде много, можно разобраться без труда. Подробное описание как уже сказал - будет в статье.
