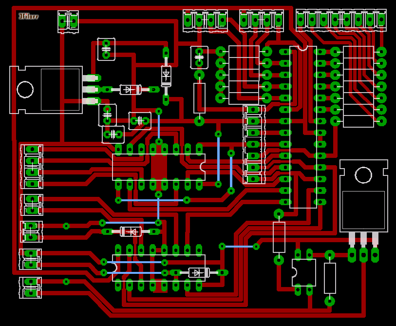
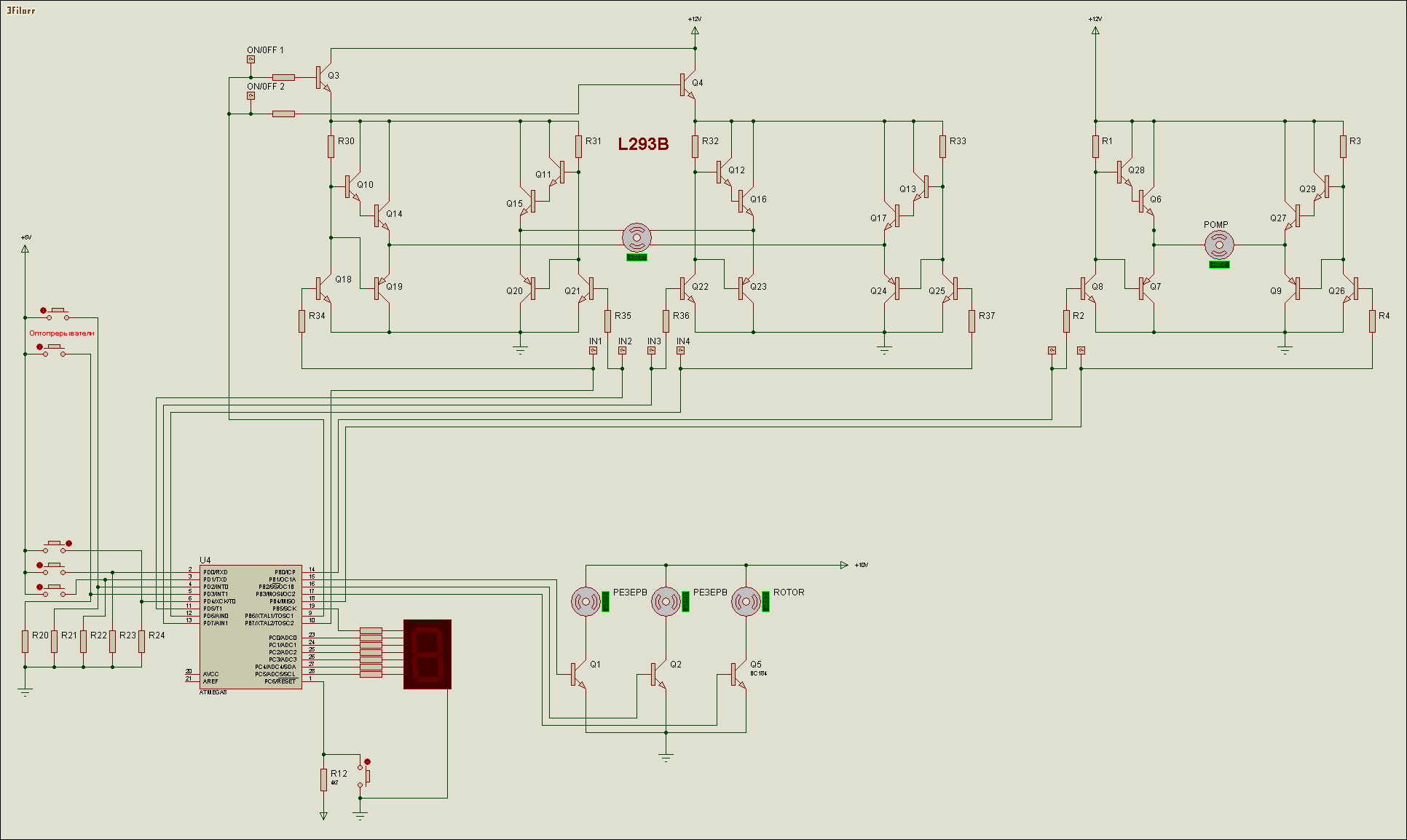
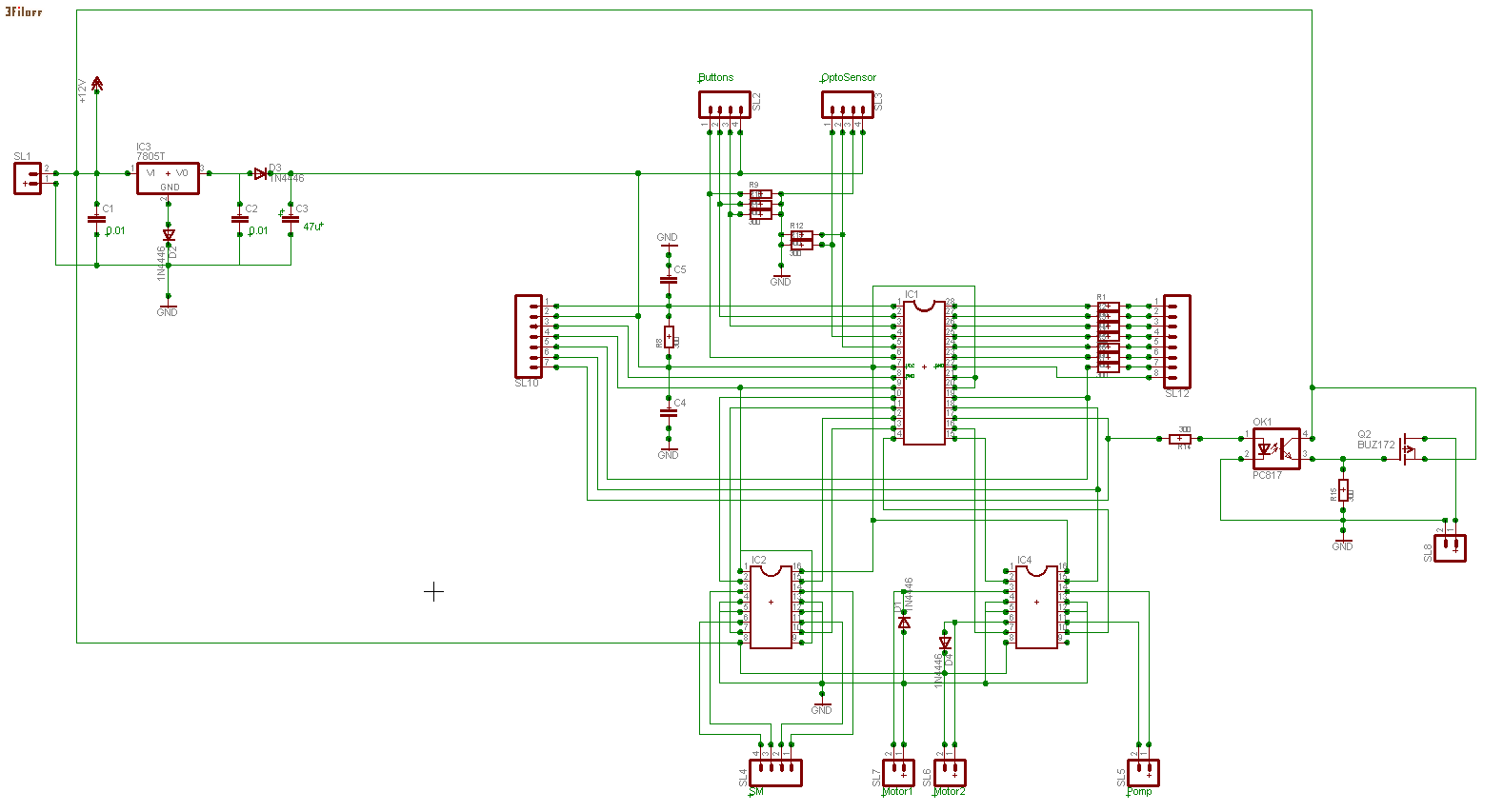
Масивные пушки - это воздуховоды, они перемещаться не будут, просто ось шаговика проходит через них насквозь , это решение принято для минимизации размеров конструкции. Шаговик будет перемещать две алюминиевые пластинки в форме буквы П. Режим перезарядки работает по такому принципу - останавливаем турбину, в верхней части выдувного элемента скапливается небольшое количество мыльного раствора, опускаем рамку в низ, немного ждём и поднимаем вверх в итоге на выдувном элементе должна образоваться мыльная плёнка, включаем турбинку и выдуваем пузыри, потом повторяем все операции с определённым промежутком времени..

Мыльная жидкость будет подаваться в верхнюю часть блока выдувания, тем самым компенсируя расход при выдувании пузырей. Точно дозировать подачу жидкости не получится, поэтому под блоком выдувания будет размещенна возвратная камера..
Master ко мне виксинт попал от знакомого скульптора, если поисковики не помогут, позднее смогу уточнить название конторы где он приобретает виксинт..





