Medtech. Вообщем я испытал сегодня что хотел. Запитал МЕГУ и NRF24l01 от батарейки (крона). Покатался, словил только 1 "глюк". Больше их не было.
Собрал фильтр из 2х дросселей и кондеров, дросселя брал из блоки питания ПК оба на ферритовых кольцах, первый с двумя обмотками на одной + на другой -.
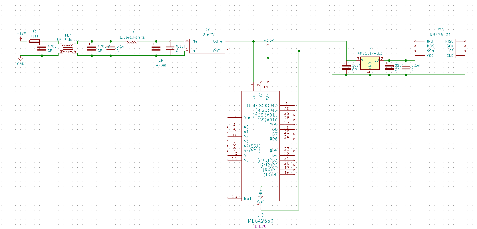
Схема питания теперь такая.
С фильтром проблем стало меньше, но они все таки проскакивают.Помехи всетаки от зажигания.

Заказал изолированный DC-DC WRB1205CS-3W, вся надежда на него.
Более мощное радио, оно вроде с экраном.
https://ru.aliexpress.com/item/2-Pcs-Long-Range-E01-ML01DP5-Ebyte-20dBm-2100m-SPI-NRF24L01-PA-LNA-2-4GHz-RF/32759715802.html?spm=a2g0s.9042311.0.0.sdLt3CУ меня вопрос пока остается в другом, допустим я экранирую ВВ провод и катушку (в голову приходит только замотать в фольгу, на провод можно экран одеть с другого провода), т.е все помехи уйдут в корпус, не будут ли они распространяться по массе, и не придут ли по ней в контроллер. Можете меня пнуть за незнание.
