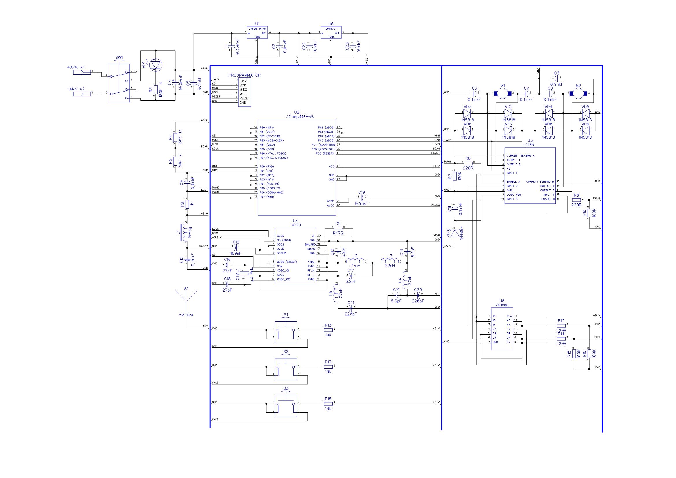
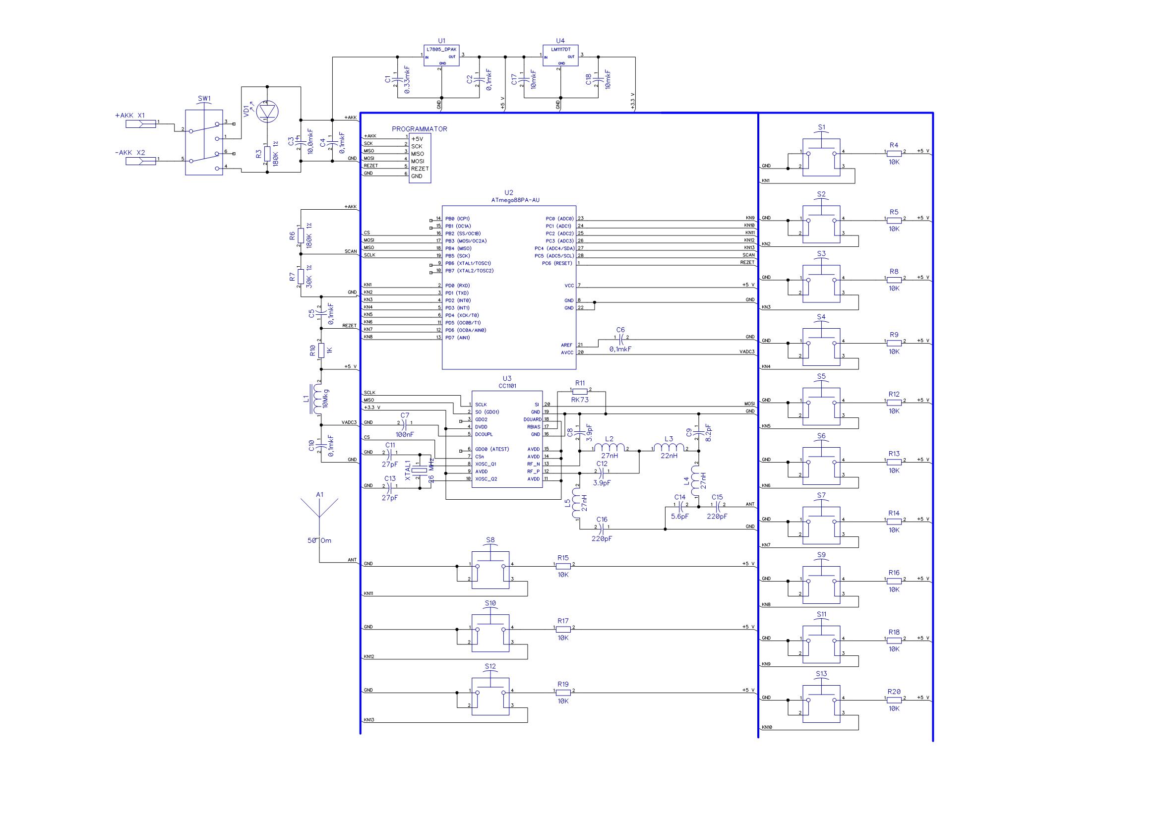
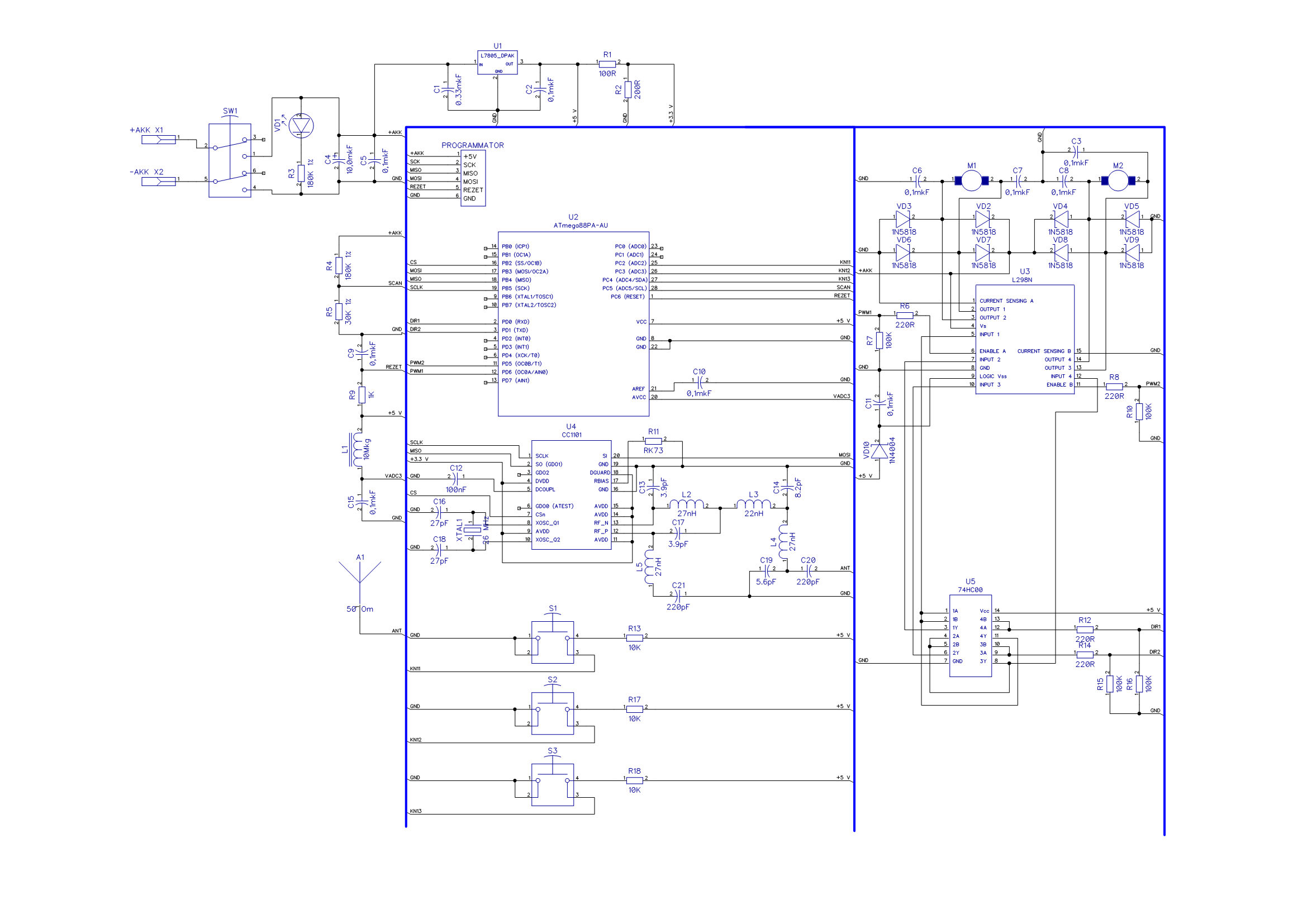
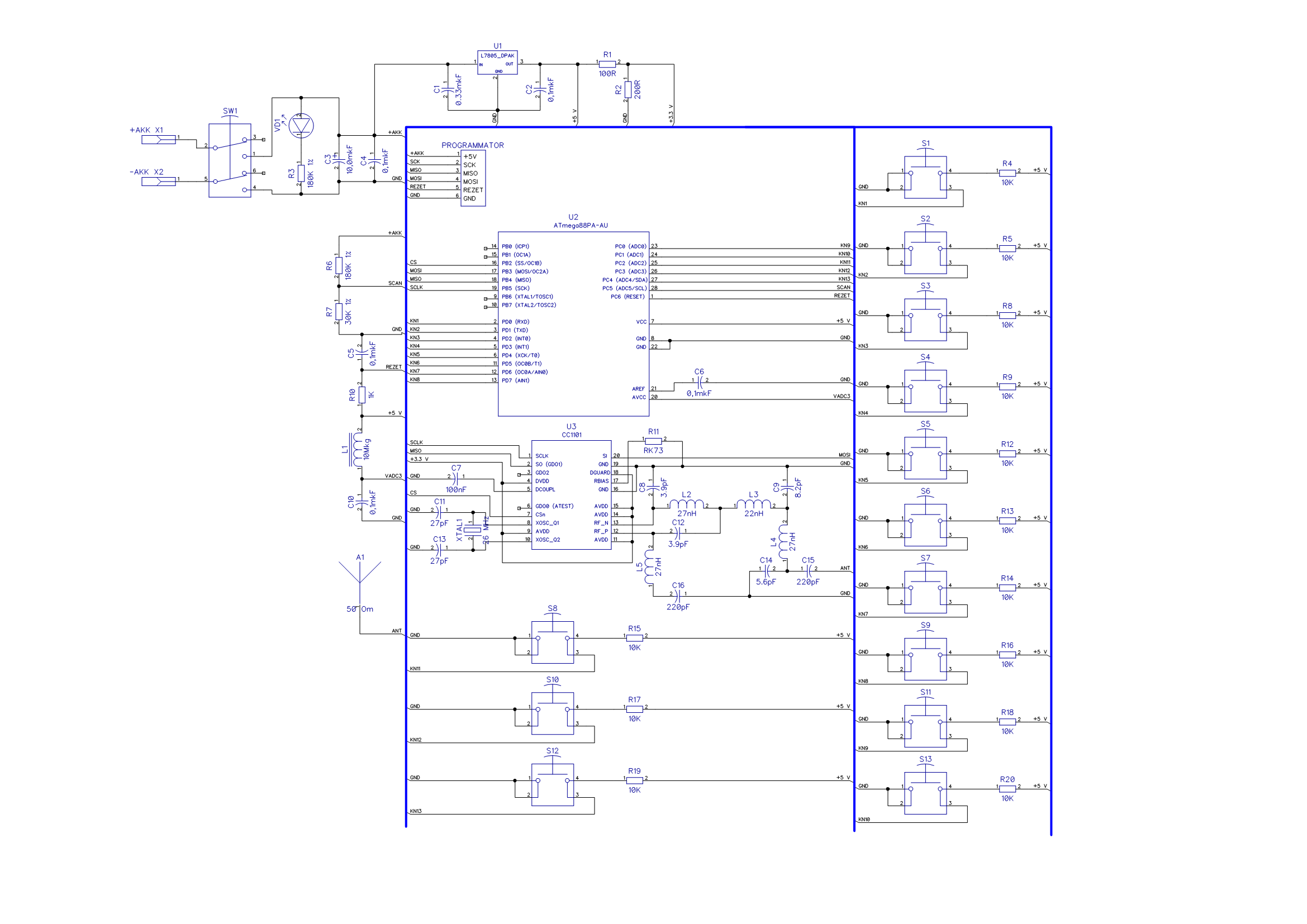
В качестве МК будут использованы 360руб ATmega88PA: http://www.atmel.com/Images/doc8161.pdf
В качестве приемо-передатчика за 3,5$ СС1101: http://z.compel.ru/item-pdf/cc2a82642bf ... cc1101.pdf
L298N, Драйвер моторов, MULTIWATT15: http://lib.chipdip.ru/142/DOC000142991.pdf
Моторчики, что-то из этого на 6В: http://www.chipdip.ru/catalog-show/elec ... 0%B8%D0%BA
Схемы пульта-передатчика и кораблика-приемника:

Программа будет написана в AtmelStudio6, собственно вопросы:
1. Правильно ли подключена микросхема приемо-передатчика СС1101 к МК?
2. Можно ли использовать частоту 434 Мгц в своих радиолюбительских целях?
3. Какой должна быть антенна на 434 Мгц, если провод то какого диаметра и длинны?
4. Питание будет батарейка на 9В, правильно ли запитана L298N и моторчики?
5. В даташите на СС1101 написано что нужен резистор Koa RK73, но нет его номинала?
6. Нужен пример кода на си, чтобы запрограммировать регистры СС1101 при включении питания схемы, скачал SmartRF Studio там можно узнать адреса регистров и значения для моей частоты?
7. Нужен алгоритм пересылки и приема байтов по SPI с примером на си...
8. Если передатчик передаст по SPI радиоканалу байт, а приемник его примет, то он должен передать передатчику инфу, что байт принят, а если передатчик в это время будет работать в режиме передатчика, он его не примет, не понимаю...
