не могу разобраться с Fibo робот

Наше хобби — конструировать и программировать.
Демонстрация готовых роботов и устройств построенных своими руками.

не могу разобраться с Fibo робот

Сообщение timur22051987 » 10 дек 2012, 22:35

Всем добрый вечер.прошу помощи в создании робота Fibo.есть его схема,есть прошивка.печатку создал и запрограммировал он ездит только в свободном движении((( если кому не трудно подскажите по схеме на какие порты и какие датчики ставятся.заранее спасибо
Вложения
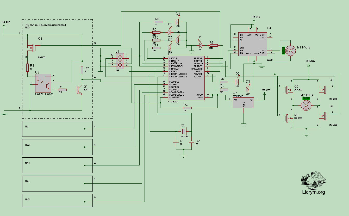
fibo v2scheme.jpg
timur22051987
 
Сообщения: 5
Зарегистрирован: 10 дек 2012, 22:01

Re: не могу разобраться с Fibo робот

Сообщение Angel71 » 10 дек 2012, 23:35

схема бесполезна. варианта минимум три:
- изучайте описание к фибо
- учитесь программировать микроконтроллеры
- забудьте
Аватара пользователя
Angel71
 
Сообщения: 10668
Зарегистрирован: 18 апр 2009, 22:18

Re: не могу разобраться с Fibo робот

Сообщение Myp » 11 дек 2012, 14:21

а почему бы не спросить об этом у того кто рисовал эту схему и писал прошивку?

картинка ниочём, что куда подключается на ней не написано, лишь общий принцип подключения датчиков
<telepathmode>На вопросы отвечает Бригадир Телепатов!</telepathmode>
Всё уже придумано до нас!
Аватара пользователя
Myp
скрытый хозяин вселенной :)
 
Сообщения: 18018
Зарегистрирован: 18 сен 2006, 12:26
Откуда: Тверь по прозвищу Дверь
прог. языки: псевдокод =) сила в алгоритме!
ФИО: глубокоуважаемый Фёдор Анатольевич

Re: не могу разобраться с Fibo робот

Сообщение Aseris » 11 дек 2012, 16:05

Как я понимаю по схеме датчики на порт С вешаются, 3 вход у них паралелится, но смотреть в прошивке нужно что она опрашивает...
Аватара пользователя
Aseris
 
Сообщения: 1142
Зарегистрирован: 01 сен 2009, 14:58
Откуда: Чехия
прог. языки: C/С++, VHDL, Verilog, ASM, Python

Re: не могу разобраться с Fibo робот

Сообщение timur22051987 » 23 дек 2012, 19:05

простите что долго не отвечал.выкладываю прошивку. если кому не трудно подскажите чем сможете.заранее спасибо

Добавлено спустя 21 минуту 57 секунд:
Myp писал(а):а почему бы не спросить об этом у того кто рисовал эту схему и писал прошивку?

картинка ниочём, что куда подключается на ней не написано, лишь общий принцип подключения датчиков
Добрый вечер.я связался с человеком и спросил прошивку и датчики которые он ставил в ответ я только получил прошивку а ответа по дачикам он сказал что делал этот робот давно и практический уже все забыл.прошивка выложена снизу
Вложения
FiBo.zip
(176.48 КиБ) Скачиваний: 0
timur22051987
 
Сообщения: 5
Зарегистрирован: 10 дек 2012, 22:01

Re: не могу разобраться с Fibo робот

Сообщение Vovan » 23 дек 2012, 20:00

Хорошо бы было озвучить:
1. чего хочется от робота?
2. датчиков похоже нет, т.к.
спросил прошивку и датчики которые он ставил

3. Что такое вообще этот Fibo? (хорошо бы: либо описание, либо ссылки на Вашу, именно, модель, ну и фото, проблемы, что есть\чего нет и т.д., т.к. информация никогда лишней не бывает, ИМХО)
Для того чтобы хоть как-то Вам помочь - нужна, как минимум, "мед.карта" и "история болезни" пациента.
Ну еще и уровень хозяина, тоже неплохо было бы...
_________
Sincerely,
Vovan
Аватара пользователя
Vovan
 
Сообщения: 3340
Зарегистрирован: 05 окт 2005, 12:03
Откуда: Литва
прог. языки: asm

Re: не могу разобраться с Fibo робот

Сообщение Aseris » 24 дек 2012, 03:37

Мнда, посмотрел прошивку... код для себя без каментов, с магическими числами записываемыми в порт... Плюс куча с файлов, а кто из них юзается ХЗ... Fibo.с только по определенной траектории ездит.. Вобщем учить програмирование контролеров и писать что хочется от робота получать....
Аватара пользователя
Aseris
 
Сообщения: 1142
Зарегистрирован: 01 сен 2009, 14:58
Откуда: Чехия
прог. языки: C/С++, VHDL, Verilog, ASM, Python

Re: не могу разобраться с Fibo робот

Сообщение timur22051987 » 27 дек 2012, 21:00

оригинал сайт робота Fibo находится по адресу http://licrym.org/index.php/%D0%9F%D1%8 ... 0%BC%D0%B8

хочется от робота хотя бы для начала что бы он реагировал на препятствия ну и по ходу действия дальше видно будет.если возможность у кого то есть подходящая прошивка на датчики тсоп буду благодарен
timur22051987
 
Сообщения: 5
Зарегистрирован: 10 дек 2012, 22:01

Re: не могу разобраться с Fibo робот

Сообщение Angel71 » 27 дек 2012, 21:45

хочется, значит учитесь программировать.
Аватара пользователя
Angel71
 
Сообщения: 10668
Зарегистрирован: 18 апр 2009, 22:18

Re: не могу разобраться с Fibo робот

Сообщение Vovan » 27 дек 2012, 21:51

По указанной ссылке никаких ТСОПов нет...
Выражение:
прошивка на датчики тсоп
лишенo смысла в принципе...
По ссылке просто шесть датчиков на отражение ИК светодиод+фототранзистор.
_________
Sincerely,
Vovan
Аватара пользователя
Vovan
 
Сообщения: 3340
Зарегистрирован: 05 окт 2005, 12:03
Откуда: Литва
прог. языки: asm

Re: не могу разобраться с Fibo робот

Сообщение timur22051987 » 04 янв 2013, 15:25

Angel71 писал(а):хочется, значит учитесь программировать.

Благодарю за подсказку.могли бы какие нибудь книги скинуть по которым конкретно можно было бы научится,или примеры как и куда вписывать нужные строчки.я просто этого реально не понимаю.мне очень нужно научится.заранее спасибо

Добавлено спустя 3 минуты 57 секунд:
Vovan писал(а):По указанной ссылке никаких ТСОПов нет...
Выражение:
прошивка на датчики тсоп
лишенo смысла в принципе...
По ссылке просто шесть датчиков на отражение ИК светодиод+фототранзистор.

Да там тсопов нету просто у меня желание было поставить туда такой датчик до тех пор пока не привезли мне HC SR04,вот теперь думаю как как бы его поставить,но для этого надо знать программирование в этом я пока не соображаю.вот и решил просить помощи у понимающих людей.заранее спасибо
timur22051987
 
Сообщения: 5
Зарегистрирован: 10 дек 2012, 22:01

Re: не могу разобраться с Fibo робот

Сообщение Vovan » 04 янв 2013, 15:41

Вообще-то на форуме есть обширная библиотека :) .
timur22051987 писал(а):у меня желание было поставить туда такой датчик
какой "такой"? (как в оригинале или ТСОП?)
Если ТСОП - то это датчик цифровой и никакой прошивки не требует. Ему достаточно питания и небольшой обвязки (см.д\ш). Подключается прямо к порту МК. 0 или 1 идет прямо с ноги ТСОПа. А вот для ИК "прожектора" (ИК СД) - требует от МК правильной последовательности сигнала.
Оригинальный датчик (ИК СД+ИК ФД) достаточно подробно обрисован по ссылке выше...
_________
Sincerely,
Vovan
Аватара пользователя
Vovan
 
Сообщения: 3340
Зарегистрирован: 05 окт 2005, 12:03
Откуда: Литва
прог. языки: asm

Re: не могу разобраться с Fibo робот

Сообщение Angel71 » 04 янв 2013, 19:01

timur22051987 писал(а):
Angel71 писал(а):хочется, значит учитесь программировать.

Благодарю за подсказку.могли бы какие нибудь книги скинуть по которым конкретно можно было бы научится,или примеры как и куда вписывать нужные строчки.я просто этого реально не понимаю.мне очень нужно научится.заранее спасибо

огласите список книг которые вы самостоятельно нашли и уже начали изучать.
Аватара пользователя
Angel71
 
Сообщения: 10668
Зарегистрирован: 18 апр 2009, 22:18

Re: не могу разобраться с Fibo робот

Сообщение timur22051987 » 07 янв 2013, 18:10

Angel71 писал(а):
timur22051987 писал(а):
Angel71 писал(а):хочется, значит учитесь программировать.

Благодарю за подсказку.могли бы какие нибудь книги скинуть по которым конкретно можно было бы научится,или примеры как и куда вписывать нужные строчки.я просто этого реально не понимаю.мне очень нужно научится.заранее спасибо

огласите список книг которые вы самостоятельно нашли и уже начали изучать.

Я не изучал не каких книг так как я даже не могу знать с чего начать.я реально не знаю что надо изучать и их последовательность чтобы для начала понять смысл программ

Добавлено спустя 4 минуты 8 секунд:
Vovan писал(а):Вообще-то на форуме есть обширная библиотека :) .
timur22051987 писал(а):у меня желание было поставить туда такой датчик
какой "такой"? (как в оригинале или ТСОП?)
Если ТСОП - то это датчик цифровой и никакой прошивки не требует. Ему достаточно питания и небольшой обвязки (см.д\ш). Подключается прямо к порту МК. 0 или 1 идет прямо с ноги ТСОПа. А вот для ИК "прожектора" (ИК СД) - требует от МК правильной последовательности сигнала.
Оригинальный датчик (ИК СД+ИК ФД) достаточно подробно обрисован по ссылке выше...

для каких программ и как воспользоватся этими библиотеками??? я извиняюсь если я не могу объяснить на уровне профессионала что я именно хочу.я понимаю что мне очень трудно объяснить чего я хочу . я просто для начала хочу понять программирование и все что требуется для работы над этим роботом.заранее спасибо
timur22051987
 
Сообщения: 5
Зарегистрирован: 10 дек 2012, 22:01


Вернуться в Наши проекты

Кто сейчас на конференции

Сейчас этот форум просматривают: нет зарегистрированных пользователей и гости: 1