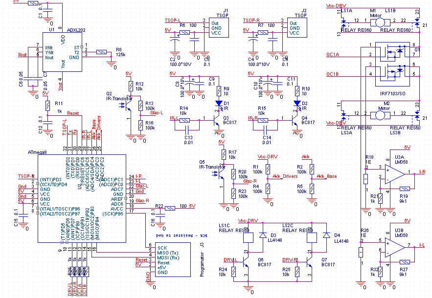
Ну я щас тоже сижу с робоклубовским контроллером на ТИНИ2313,
над софтом пыхчу,тоже все на начальном этапе,
вот и появился интерес какой у вас прогресс в этом деле.
Я бейсик знаю,выкладывать необязательно если сырое,просто скиньте на мыло плиз в качестве примера.
У вас кстати нет лекарства на БАСКОМ?
С ШИМ я разобрался,дальше управление по шине RS485,
хотят компом рулить

А так других прибамбасов пока не планируется.
Вообще на меге8 можно сделать сильный девайс,но обязательно
необходимо строить что нибудь "сверху"
или компом управлять или супер-мупер контроллером

Хотя конечно зависит у кого какие потребности
