|  | roboforum.ruТехнический форум по робототехнике. |  | 







-= Александр =- писал(а):Кошмар! :lol:
(ты б чтоли в чипе-дипе ящик пластмассовый купил, а то потрохами наружу любая залетевшая скрепка все испортит...)


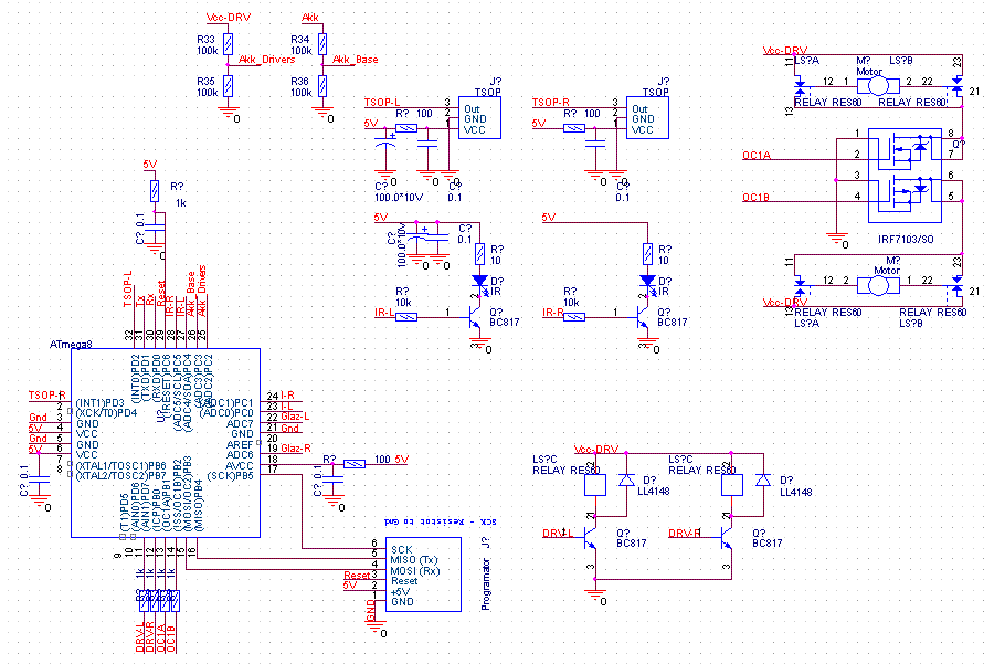
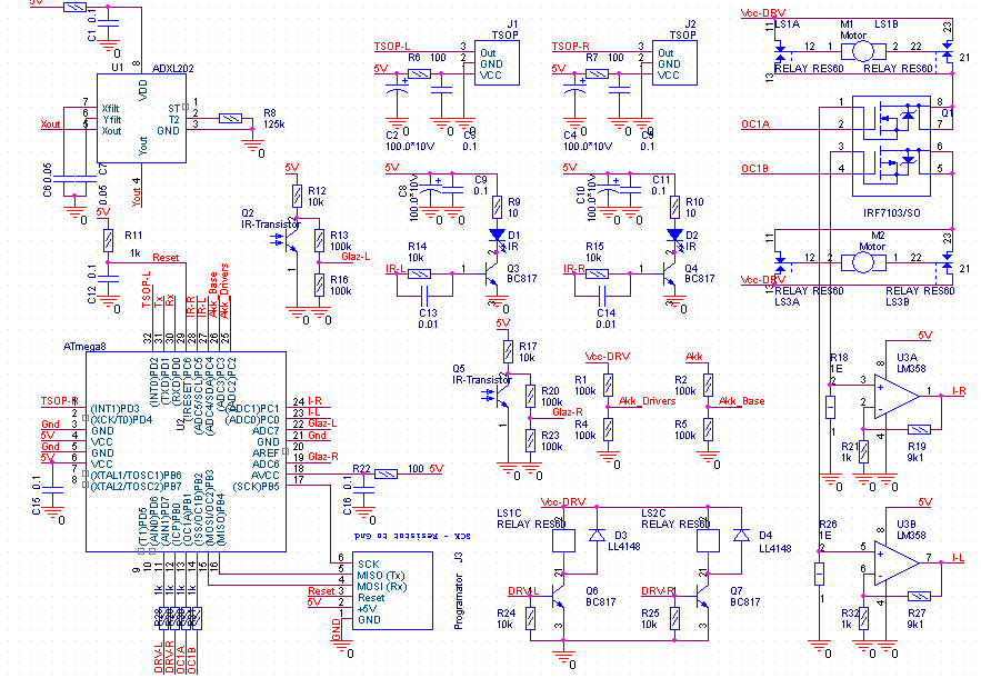
avr123.nm.ru писал(а):почему у тебя 7103 содержит моcфеты разной проводимости ???
IRF7103 50V Dual N-Channel HEXFET Power MOSFET in SO-8

bodja писал(а):класная машинка.
А исходниками можете поделиться?
И вообще какие функции выполняет контроллер,кроме управления движками?


EdGull писал(а):bodja писал(а):класная машинка.
А исходниками можете поделиться?
И вообще какие функции выполняет контроллер,кроме управления движками?
Моя религия не позволяет общаться с товарищами с незаполненым городом обитания




Сейчас этот форум просматривают: нет зарегистрированных пользователей и гости: 0