![]() |
roboforum.ruТехнический форум по робототехнике. |
|

RootAdmin писал(а):В углах шасси четыре датчика цвета. Если все четыре дают один цвет - робот в пределах клетки.
Michael_K писал(а):MAXSONAR-UT - это только пьезоизлучатель от дальномера, а вовсе не сам дальномер.
RootAdmin писал(а):
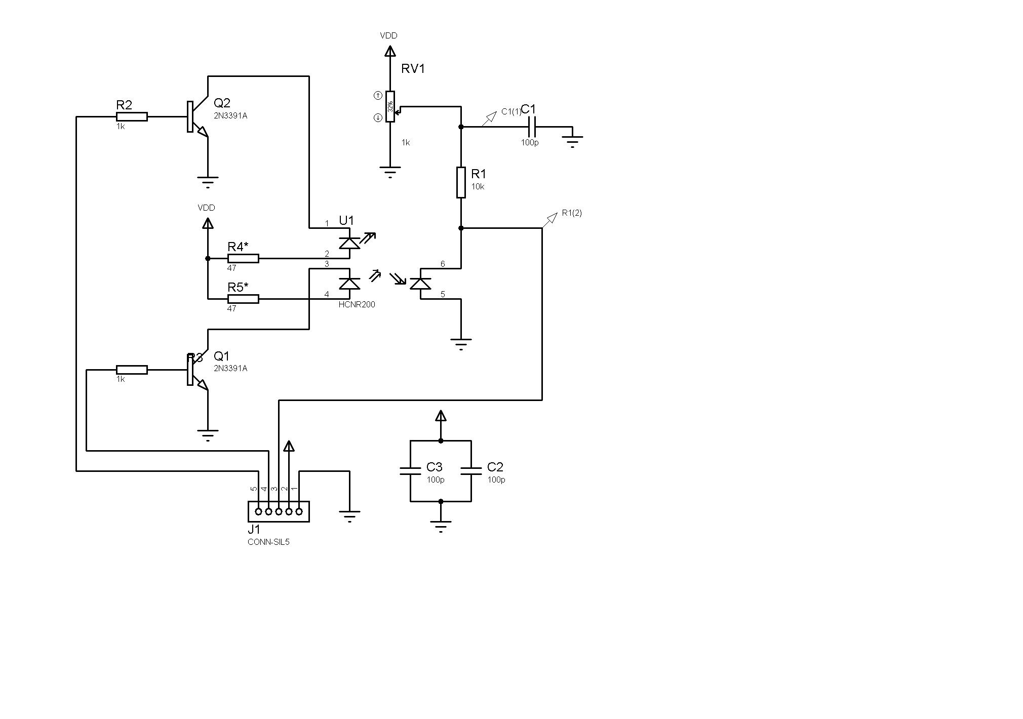
R4, R5 - надо либо подстроечники либо подобрать, чтобы на белом фоне выход фотодиода был примерно одинаковый.

("на коленке" выпаивал из всего, что на балконе валялось).Сейчас этот форум просматривают: нет зарегистрированных пользователей и гости: 0