roboforum.ru

Технический форум по робототехнике.

Разработка Open Robotics: Bluetooth-адаптер

Правила форума
Правила раздела OpenRobotics

Разработка Open Robotics: Bluetooth-адаптер

=DeaD= » 13 окт 2008, 21:47

Накидал тут модулёк под BTM-111 и RoboBus:

Жду конструктивной критики.

2Voon: там вроде для настройки только SPI (включая ChipSelect) надо?
Вложения
RoboBusBTM111-Board.jpg
Платка
RoboBusBTM111-Board.jpg (53.07 КиБ) Просмотров: 5954
RoboBus-BTM111-Scheme.png
Схемка
BTM111-RoboBus.zip
библиотека с компонентом BTM-111, схема и печатка в формате EAGLE
(35.54 КиБ) Скачиваний: 40

Re: BTM-111 + RoboBus

avr123.nm.ru » 13 окт 2008, 21:52

Я бы и антенку добавил от микрочипа - Антенна 22x8 мм 2.4 GHz MIWI MCRF24J40
Вложения
22x8 мм 2.4 GHz  MIWI MCRF24J40.gif
22x8 мм 2.4 GHz MIWI MCRF24J40.gif (5.13 КиБ) Просмотров: 6835

Re: BTM-111 + RoboBus

=DeaD= » 13 окт 2008, 21:54

А где про неё почитать и за какое место её цеплять?

Re: BTM-111 + RoboBus

avr123.nm.ru » 13 окт 2008, 21:59

=DeaD= писал(а):А где про неё почитать и за какое место её цеплять?

блин ! ну по словам "от микрочипа" "MIWI" "MCRF24J40" можно догадаться где она!

0.5 мм это вход 50 Ом а по 1 мм два на землю-полигон платы который ниже стрелки на обратной стороне платы НАВЕРНО. Т.е. доку на макетку MCRF24J40 зырить надо.

Re: BTM-111 + RoboBus

=DeaD= » 13 окт 2008, 22:19

Вот нашел платки у MICROCHIP'а:
Вложения
52269-1.png
52269-1.png (75.73 КиБ) Просмотров: 6841

Re: BTM-111 + RoboBus

avr123.nm.ru » 13 окт 2008, 22:23

Аналогичная антенна Атмел в моем курсе "Соглассование в ВЧ устройствах" - http://avr123.nm.ru/soglasie.htm

Изображение

Re: BTM-111 + RoboBus

=DeaD= » 13 окт 2008, 22:31

Чего-то сложно всё это - антенна тут подключается совсем не так, как в примере BT-111.

Почитал курс про согласование устройств и мой мозг разорвало :P

Re: BTM-111 + RoboBus

avr123.nm.ru » 13 окт 2008, 22:34

=DeaD= писал(а): Почитал курс про согласование устройств и мой мозг разорвало

Надеюсь в помещении порвало ? Соберешь большую часть наверняка и в "коробочку", потом RESET ! Будешь как новенький.

Re: BTM-111 + RoboBus

=DeaD= » 13 окт 2008, 22:42

В помещении :)

Не понял всё равно - у MRF24J40 не такой пинаут на антенну - не могу прямую аналогию провести. У него пинаут на 2 конца антенны (positive и negative).

Можно для тупых схему как подцепить эту антенну? Правильно ли я понимаю, что ей надо двумя хвостами на массу, потом один хвостик загоняем на землю конденсаторами и через конденсатор же заводим на вход модуля? Ну и так же через конденсатор заводим на вход модуля разъем внешней антенны?

Re: BTM-111 + RoboBus

avr123.nm.ru » 13 окт 2008, 22:46

я ж выше написал ! 0.5 мм это вход 50 Ом вот на этот "вход" и подключаешь ножку "АНТ" модуля как можно более коротким проводником.

Re: BTM-111 + RoboBus

=DeaD= » 13 окт 2008, 22:48

Безо всяких конденсаторов? А как в этом случае более правильно сделать возможность подключения внешней антенны, чтобы оно друг другу не мешало? Или нереально?

Re: BTM-111 + RoboBus

avr123.nm.ru » 13 окт 2008, 22:53

=DeaD= писал(а):Безо всяких конденсаторов?

Конденсатор 500-1000 пФ обычно ставят так как эта антена с землей связана.

=DeaD= писал(а):А как в этом случае более правильно сделать возможность подключения внешней антенны, чтобы оно друг другу не мешало? Или нереально?

Позырьте на плате МИКРОЧИПА ! которую нашли. Там же так, наверно конденсатор перепаивать надо.
Но это сильно увеличивает плату - там то макетка для отладки - ей размер не важен,а вы делаете модуль - вам компактность нужна.

Можно разъем антенны воткнуть от сотового или от GPS - в него когда втыкаешь штекер он переключает сигналы
со встроеной антенны на внешенюю - но я бы не стал, дороже и нафиг не нужно.

Re: BTM-111 + RoboBus

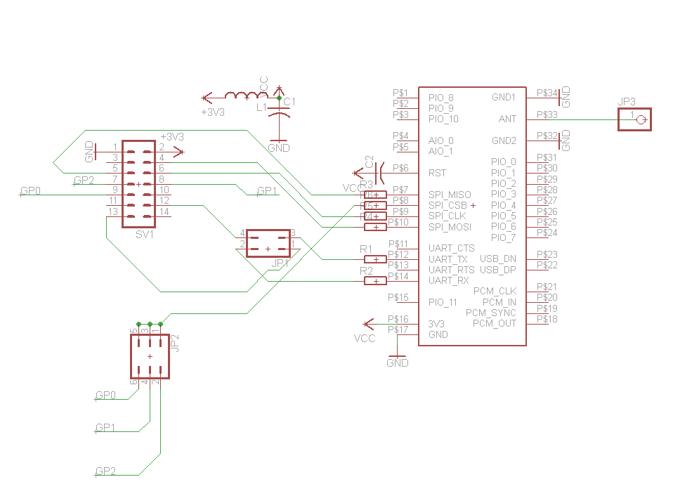
=DeaD= » 14 окт 2008, 00:01

Пока вот так, правда чуствую кондёров не хватает.
Вложения
RoboBus-BTM111-Scheme.png
RoboBus-BTM111-Board.png
BTM111-RoboBus.zip
Схемка, платка в орле + библиотека с модулем и антенной
(35.87 КиБ) Скачиваний: 37

Re: BTM-111 + RoboBus

avr123.nm.ru » 14 окт 2008, 00:08

1) конденсатор забыли между модулем и антенной !

2) С2 уберите пониже чтоб плата сузилась до размера модуля и разъема шины.

3) проверь поточней размеры антенны ! чтоб не ошибится.

Re: BTM-111 + RoboBus

Vooon » 14 окт 2008, 02:36

Контактные площадки должны заходить под модуль на 0,8 мм.

Добавлено спустя 58 секунд:
А RESET вроде действительно не нужен для перепрошивки.


cron
Rambler\'s Top100 Mail.ru counter