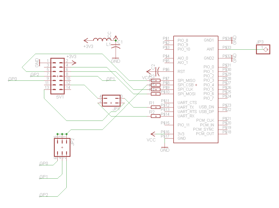
Накидал тут модулёк под BTM-111 и RoboBus:
Жду конструктивной критики.
2Voon: там вроде для настройки только SPI (включая ChipSelect) надо?
=DeaD= писал(а):А где про неё почитать и за какое место её цеплять?

=DeaD= писал(а): Почитал курс про согласование устройств и мой мозг разорвало

=DeaD= писал(а):Безо всяких конденсаторов?
=DeaD= писал(а):А как в этом случае более правильно сделать возможность подключения внешней антенны, чтобы оно друг другу не мешало? Или нереально?
Вернуться в Разработка модулей
Сейчас этот форум просматривают: нет зарегистрированных пользователей и гости: 0