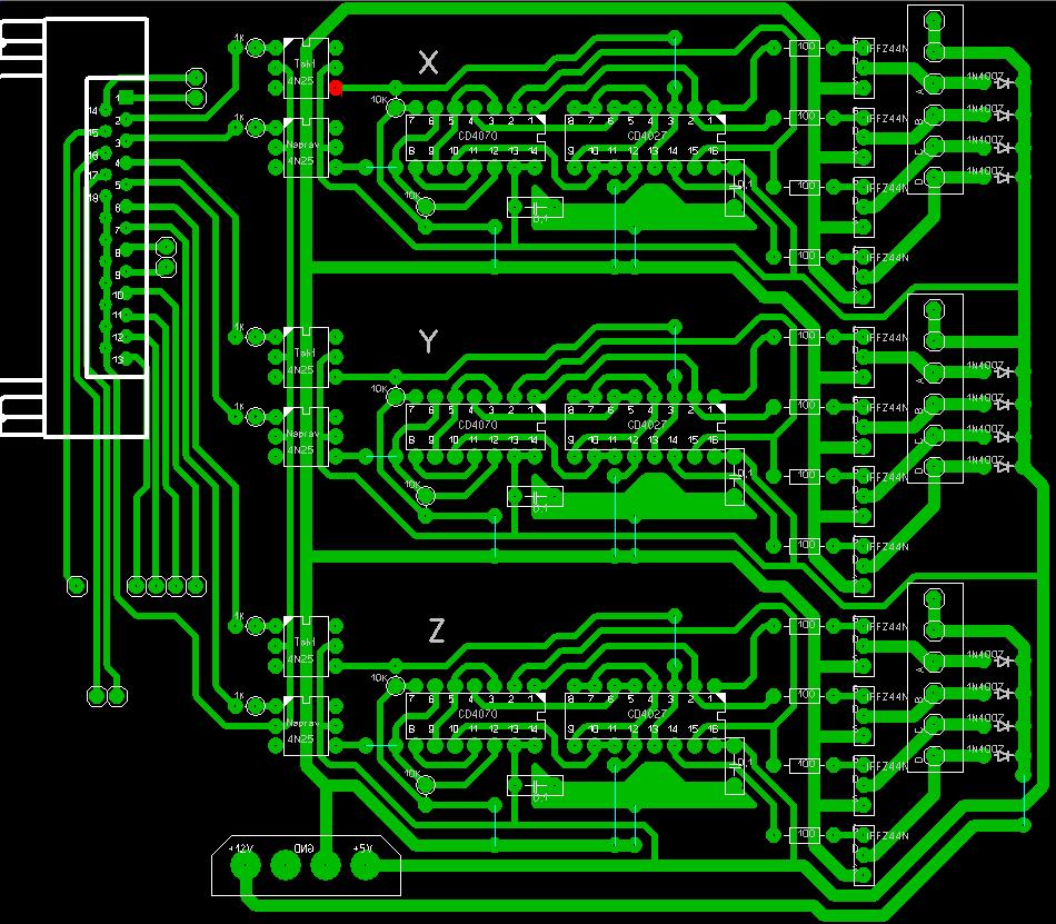
Полоска эта катод, ей (полоской нада +питания), короче наружу. Там на схеме верхние 2 двигателя питаются от 5В, а нижний от 12В (делал под себя).
Добавлено спустя 6 минут 48 секунд:
Попробуй, не подключая схему к ЛПТ, а только подай питание и затем на выход верней оптопары (или той что под ней) подай 5В (просто куском провода, пдключил/отключил несколько раз) ШД должен дергаться. Одна оптопара отвечает за шаги, вторая за направление вращения.

Тоже вариант. Не паяй сразу все, плата состоит из 3-х одинаковых частей, распаяй только одну. Оптопары тоже не паяй.