roboforum.ru

Технический форум по робототехнике.
Текущее время: 26 ноя 2025, 14:45

Часовой пояс: UTC + 4 часа


Правила форума


Правила раздела OpenRobotics



Начать новую тему Ответить на тему  [ Сообщений: 120 ]  На страницу Пред.  1 ... 4, 5, 6, 7, 8
Автор Сообщение
 Заголовок сообщения: Re: Проект модуля дисплея и клавиатуры под шину RoboBus
СообщениеДобавлено: 12 ноя 2008, 09:13 
Не в сети
Аватара пользователя

Зарегистрирован: 29 апр 2008, 21:15
Сообщения: 4130
Откуда: Хабаровск
прог. языки: C,C++,Assembler,PHP,Javascript,Ruby, SPIN,Java(?)
ФИО: Андрей Юрьевич
Нужно ли на разъем ЖКИ выводить I2C? Что-то смутно припоминаю, что вроде есть такие, которым нужен и I2C, и SPI

Добавлено спустя 1 минуту 46 секунд:
=DeaD= писал(а):
Желательно иметь на борту хотя-бы возможность установить минимальный регулятор напряжения

Нормально будет подключить вход регулятора к линии +5V RoboBus?

_________________
Проект [[Open Robotics]] - универсальные модули для построения роботов
Модули Open Robotics можно приобрести в магазине shop.roboforum.ru

Day OFF? You must be pulling my leg! Stop making humor before someone sees you, fool!



Вернуться к началу
 Профиль  
 
 Заголовок сообщения: Re: Проект модуля дисплея и клавиатуры под шину RoboBus
СообщениеДобавлено: 12 ноя 2008, 09:43 
Не в сети
Аватара пользователя

Зарегистрирован: 06 окт 2004, 18:01
Сообщения: 24218
Откуда: Ебург
прог. языки: C++ / PHP / 1C
ФИО: Антон Ботов
Под встроенный регулятор - два пина просто вывести может лучше?

_________________
Проект [[Open Robotics]] - Универсальные модули для построения роботов


Вернуться к началу
 Профиль  
 
 Заголовок сообщения: Re: Проект модуля дисплея и клавиатуры под шину RoboBus
СообщениеДобавлено: 12 ноя 2008, 11:49 
Не в сети

Зарегистрирован: 29 дек 2004, 23:15
Сообщения: 3744
Откуда: Санкт-Петербург
прог. языки: C, C++, C#, Asm
ФИО: Кашликов Сергей
blindman писал(а):
Нужно ли на разъем ЖКИ выводить I2C? Что-то смутно припоминаю, что вроде есть такие, которым нужен и I2C, и SPI

I2C мегавесчь, всегда его юзал. Очень удобно


Вернуться к началу
 Профиль  
 
 Заголовок сообщения: Re: Проект модуля дисплея и клавиатуры под шину RoboBus
СообщениеДобавлено: 12 ноя 2008, 14:40 
Не в сети
Аватара пользователя

Зарегистрирован: 25 апр 2008, 17:40
Сообщения: 377
Откуда: Нижний Новгород
ФИО: Непочатов Алексей Николаевич
blindman писал(а):
Нужно ли на разъем ЖКИ выводить I2C? Что-то смутно припоминаю, что вроде есть такие, которым нужен и I2C, и SPI

Либо-либо, вместе не бывает. Но нужно выводить и тот, и другой, для разных-то ЖКИ.


Вернуться к началу
 Профиль  
 
 Заголовок сообщения: Re: Проект модуля дисплея и клавиатуры под шину RoboBus
СообщениеДобавлено: 12 ноя 2008, 16:00 
Не в сети

Зарегистрирован: 19 мар 2006, 01:30
Сообщения: 47
Откуда: Украина,г.Бердичев
Похожей темой я сейчас занимаюсь ,поэтому могу посоветовать прицепить СПИ память типа 25F4096 или 25F2048 для хранения изображений + скорость шины нормальная ,можно будет перекачивать.
У АРМ явно маловато памяти для картинок под этот ЛСД.
Есть еще СПИ память ОЗУ ,но насколько в курсе ,она не дешевая.

Я как то делал програмку -конвертер из любой картинки на мониторе делает бинарник или массив для Сишного проекта,что бы выводить фотки под этот ЛСД ,если кому нуно могу скинуть.

Здесь есть еще интересная инфа как подключить этот ЛСД к ЛПТ
http://cprime.110mb.com/lesson/0201/1-6.php


Вернуться к началу
 Профиль  
 
 Заголовок сообщения: Re: Проект модуля дисплея и клавиатуры под шину RoboBus
СообщениеДобавлено: 12 ноя 2008, 20:07 
Не в сети
Аватара пользователя

Зарегистрирован: 29 апр 2008, 21:15
Сообщения: 4130
Откуда: Хабаровск
прог. языки: C,C++,Assembler,PHP,Javascript,Ruby, SPIN,Java(?)
ФИО: Андрей Юрьевич
bodja писал(а):
могу посоветовать прицепить СПИ память типа 25F4096 или 25F2048 для хранения изображений

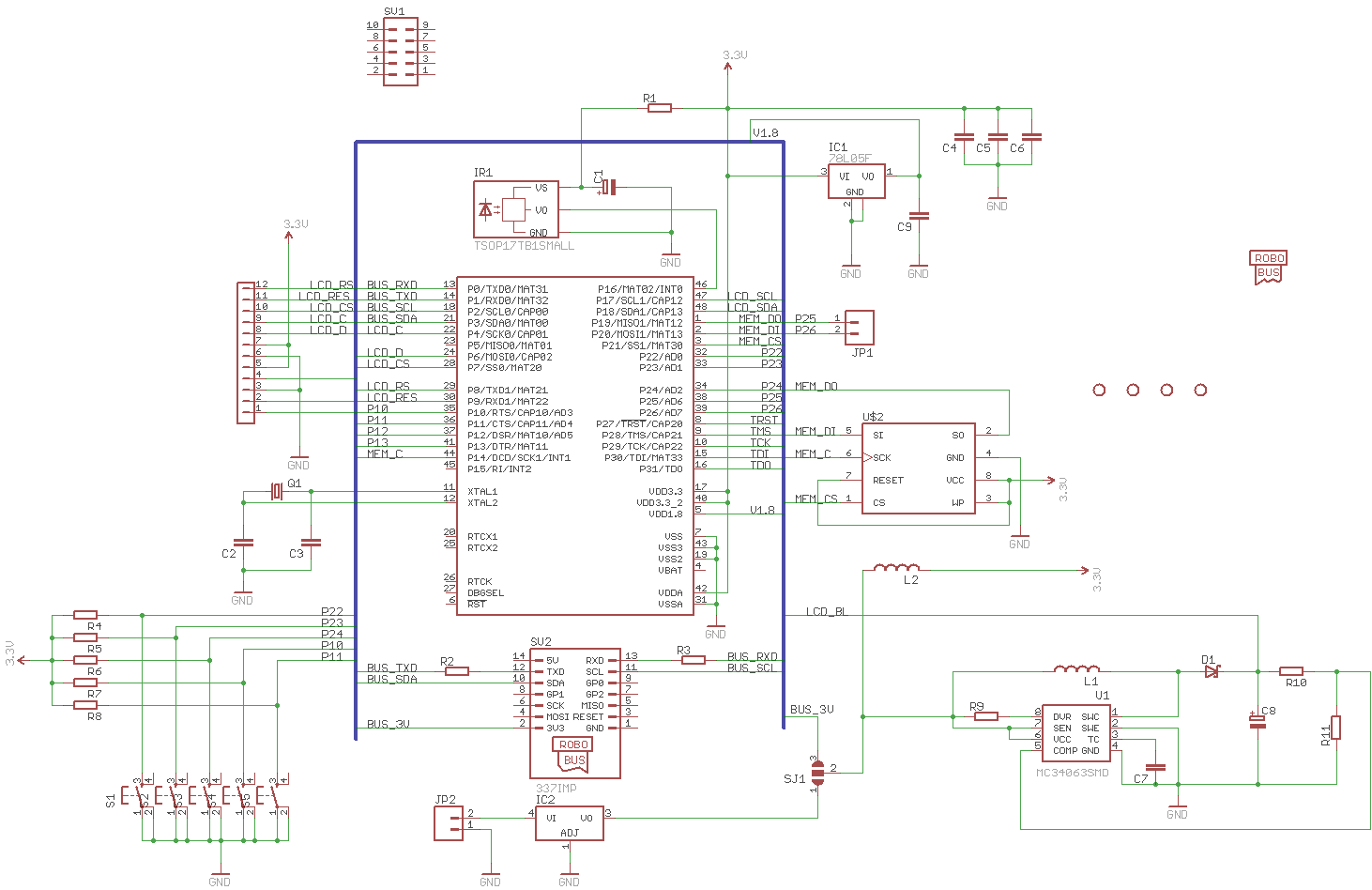
Спасибо, это я планирую сделать

Добавлено спустя 3 часа 47 минут 3 секунды:
Вот, как-то так.

Как бы регулировку яркости подсветки сделать?

Добавлено спустя 8 минут 14 секунд:
JTAG планирую на 10-пиновый разъем вывести, на фига этот 20-пиновый гроб


Вложения:
LCD.png
LCD.png [ 37.57 КиБ | Просмотров: 6654 ]
LCD.zip [105.58 КиБ]
Скачиваний: 25

_________________
Проект [[Open Robotics]] - универсальные модули для построения роботов
Модули Open Robotics можно приобрести в магазине shop.roboforum.ru

Day OFF? You must be pulling my leg! Stop making humor before someone sees you, fool!

Вернуться к началу
 Профиль  
 
 Заголовок сообщения: Re: Проект модуля дисплея и клавиатуры под шину RoboBus
СообщениеДобавлено: 12 ноя 2008, 20:33 
Не в сети
Аватара пользователя

Зарегистрирован: 15 сен 2007, 13:03
Сообщения: 6338
Откуда: Красноярск
прог. языки: ASM(МК), C(PC)
ФИО: Гагарский Андрей Александрович
может лучше оставить вариант с использованием ШИМ с проца? скважностью по идее можно яркость менять ...

_________________
«Как сердцу выразить себя? … Мысль изреченная есть ложь!»
В этом мире меня подводит доброта и порядочность...
"двое смотрят в лужу, один видит лужу, другой отраженные в ней звезды"


Вернуться к началу
 Профиль  
 
 Заголовок сообщения: Re: Проект модуля дисплея и клавиатуры под шину RoboBus
СообщениеДобавлено: 13 ноя 2008, 03:19 
Не в сети
Аватара пользователя

Зарегистрирован: 04 фев 2008, 13:18
Сообщения: 1060
Откуда: Москва
прог. языки: PHP
О народ подседает на АРМы уже ;)

Хотелось бы пару советов дать по ним уж ...
3 контроллера сделал и работают пока, что.

Ну во первых LPC2103 не стоит использовать т.к. у него 2-е питание, он с глюками и старый.
Ставить LPC2106 дороговато и тоже старый чип с глюками.

Я выбрал простейший из более менее новых - это LPC213х, если с USB, то LPC214x.
Стоят дешевле своих старых собратьев, имеют больше памяти и убраны глюки с прерываниями.

Что мне очень нравится в АРМах - это загрузчик.
Я вывел UART и заливаю через него, с помощью встроенного загрузчика, прошивку.

Ковыряя свои контроллеры, вспоминал про АВРки не раз в положительном смысле.
У них есть подтяжки на портах и не надо ставить резисторы дополнительные.
Корпус гораздо проще.
Короче все это контроллеры имеют разную нишу.
Дома утюгом делать платы для АРМа просто ужось, я по 10 раз выводил платы, чтоб получить более менее нормальный результат.
А АВРки на ура делаются утюгом.


Вернуться к началу
 Профиль  
 
 Заголовок сообщения: Re: Проект модуля дисплея и клавиатуры под шину RoboBus
СообщениеДобавлено: 13 ноя 2008, 04:52 
Не в сети
Аватара пользователя

Зарегистрирован: 29 апр 2008, 21:15
Сообщения: 4130
Откуда: Хабаровск
прог. языки: C,C++,Assembler,PHP,Javascript,Ruby, SPIN,Java(?)
ФИО: Андрей Юрьевич
RoboTok писал(а):
LPC2103 не стоит использовать т.к. у него 2-е питание, он с глюками и старый.
Не молоко, не прокиснет.
RoboTok писал(а):
Стоят дешевле своих старых собратьев
Намного ли?
RoboTok писал(а):
имеют больше памяти
В серии 213X нет модели с ОЗУ > 32
RoboTok писал(а):
убраны глюки с прерываниями
И добавлены новые :) Чем старше чип, тем больший процент глюков в нем выловлен и документирован. А документированный баг, как известно, это не баг, а фича :D

Если коротко, считаю что 210X лучше подходит в данном случае.

_________________
Проект [[Open Robotics]] - универсальные модули для построения роботов
Модули Open Robotics можно приобрести в магазине shop.roboforum.ru

Day OFF? You must be pulling my leg! Stop making humor before someone sees you, fool!



Вернуться к началу
 Профиль  
 
 Заголовок сообщения: Re: Разработка: Модуля дисплея и клавиатуры
СообщениеДобавлено: 06 янв 2009, 22:41 
Не в сети
Аватара пользователя

Зарегистрирован: 06 окт 2004, 18:01
Сообщения: 24218
Откуда: Ебург
прог. языки: C++ / PHP / 1C
ФИО: Антон Ботов
Есть мысль - сделать так, чтобы джойстик от сотика можно было припаять вместо одной из кнопок :)

_________________
Проект [[Open Robotics]] - Универсальные модули для построения роботов


Вернуться к началу
 Профиль  
 
 Заголовок сообщения: Re: Разработка Open Robotics: Модуля дисплея и клавиатуры
СообщениеДобавлено: 07 мар 2009, 18:23 
Не в сети
Аватара пользователя

Зарегистрирован: 29 апр 2008, 21:15
Сообщения: 4130
Откуда: Хабаровск
прог. языки: C,C++,Assembler,PHP,Javascript,Ruby, SPIN,Java(?)
ФИО: Андрей Юрьевич
Платы и компоненты до меня еще не доехали. Но в рамках другого проекта пишу GUI, думаю будет уместно не переписывать все 2 раза, и применить наработки в этом модуле.

Что реализовано на настоящий момент:

Низкоуроневые графические функции
  • линии
  • прямоугольники
  • залитые прямоугольники
  • окружности
  • текст
  • Планируется
    • дуги
    • залитые окружности
    • битмапы (иконки)

Элементы интерфейса пользователя
  • чекбокс
  • кнопка
  • выбор элемента из списка
  • вложенные меню
  • поле ввода числового значения (spinner или spinbox вроде такая штука называется)
  • поле ввода строки текста, редактирование в стиле SMS на мобильнике - одна кнопка позволяет выбрать один из группы символов
  • Планируется
    • поле ввода многострочного текста


Вложение:
Комментарий к файлу: Линии
P1020656.JPG
P1020656.JPG [ 39.24 КиБ | Просмотров: 6582 ]
Вложение:
Комментарий к файлу: Прямоугольники
P1020658.JPG
P1020658.JPG [ 41.26 КиБ | Просмотров: 6555 ]
Вложение:
Комментарий к файлу: Окружности
P1020659.JPG
P1020659.JPG [ 36.19 КиБ | Просмотров: 6569 ]
Вложение:
Комментарий к файлу: Чекбокс
P1020660.JPG
P1020660.JPG [ 34.05 КиБ | Просмотров: 6555 ]
Вложение:
Комментарий к файлу: Меню
P1020661.JPG
P1020661.JPG [ 41.12 КиБ | Просмотров: 6578 ]
Вложение:
Комментарий к файлу: Ввод числа
P1020662.JPG
P1020662.JPG [ 33.68 КиБ | Просмотров: 6565 ]
Вложение:
Комментарий к файлу: Выбор из списка
P1020663.JPG
P1020663.JPG [ 35.39 КиБ | Просмотров: 6569 ]
Вложение:
Комментарий к файлу: Кнопки
P1020664.JPG
P1020664.JPG [ 35.86 КиБ | Просмотров: 6562 ]
Вложение:
Комментарий к файлу: Ввод текста в SMS-стиле
P1020666.JPG
P1020666.JPG [ 34.79 КиБ | Просмотров: 6555 ]

----------------
Now playing: Guano Apes - Big in Japan (Radio-OMa)

_________________
Проект [[Open Robotics]] - универсальные модули для построения роботов
Модули Open Robotics можно приобрести в магазине shop.roboforum.ru

Day OFF? You must be pulling my leg! Stop making humor before someone sees you, fool!



Вернуться к началу
 Профиль  
 
 Заголовок сообщения: Re: Разработка Open Robotics: Модуля дисплея и клавиатуры
СообщениеДобавлено: 11 июл 2009, 01:54 
Не в сети

Зарегистрирован: 04 апр 2008, 13:44
Сообщения: 266
Откуда: г.Петрозаводск
уважаемый blindman подскажите пожалуйста насколько сия схема совместима с LPC2104.просто есть данный контроллер и дисплей,сейчас пользую на 8-ми битах от меги32,а хотелось бы все 16 бит да и с АРМ познакомиться поближе(дуб дубом я в них).в связи с этим вопрос-где на грабли на ступлю, можно ли вашу схему для 2104 применить или изменения какие нужны?.
если топик зазирать не хотите то в личку!!!

_________________
жизнь это компьютерная игра:сценарий так себе, зато графика потрясающая!
удиви печень:выпей воды!


Вернуться к началу
 Профиль  
 
 Заголовок сообщения: Re: Разработка Open Robotics: Модуля дисплея и клавиатуры
СообщениеДобавлено: 11 июл 2009, 04:38 
Не в сети
Аватара пользователя

Зарегистрирован: 29 апр 2008, 21:15
Сообщения: 4130
Откуда: Хабаровск
прог. языки: C,C++,Assembler,PHP,Javascript,Ruby, SPIN,Java(?)
ФИО: Андрей Юрьевич
Пока что этот модуль мы отложили. С АРМами раньше не работали, уже когда собрали - выяснилось, что схеме допущены ошибки, которые не позволят его прошить. Так что ориентироваться на эту схему не советую.

Только сейчас заметил, что не указал, что код GUI предназначен для использования на ATMega1280 (хотя разработка велась на ATMega32).

_________________
Проект [[Open Robotics]] - универсальные модули для построения роботов
Модули Open Robotics можно приобрести в магазине shop.roboforum.ru

Day OFF? You must be pulling my leg! Stop making humor before someone sees you, fool!



Вернуться к началу
 Профиль  
 
 Заголовок сообщения: Re: Разработка Open Robotics: Модуля дисплея и клавиатуры
СообщениеДобавлено: 12 июл 2009, 15:38 
Не в сети

Зарегистрирован: 04 апр 2008, 13:44
Сообщения: 266
Откуда: г.Петрозаводск
спасибо.тогда буду сам ковырять,может что и получиться.просто не знаю от чего отталкиваться в вопросе.

_________________
жизнь это компьютерная игра:сценарий так себе, зато графика потрясающая!
удиви печень:выпей воды!


Вернуться к началу
 Профиль  
 
 Заголовок сообщения: Re: Разработка Open Robotics: Модуля дисплея и клавиатуры
СообщениеДобавлено: 12 июл 2009, 15:56 
Не в сети
Аватара пользователя

Зарегистрирован: 29 апр 2008, 21:15
Сообщения: 4130
Откуда: Хабаровск
прог. языки: C,C++,Assembler,PHP,Javascript,Ruby, SPIN,Java(?)
ФИО: Андрей Юрьевич
Я думаю стоит начать со схемы одной из плат от Olimex, взяв оттуда схемы питания, сброса, разъёмы программирования и т.д.

_________________
Проект [[Open Robotics]] - универсальные модули для построения роботов
Модули Open Robotics можно приобрести в магазине shop.roboforum.ru

Day OFF? You must be pulling my leg! Stop making humor before someone sees you, fool!



Вернуться к началу
 Профиль  
 
Показать сообщения за:  Поле сортировки  
Начать новую тему Ответить на тему  [ Сообщений: 120 ]  На страницу Пред.  1 ... 4, 5, 6, 7, 8

Часовой пояс: UTC + 4 часа


Кто сейчас на конференции

Сейчас этот форум просматривают: нет зарегистрированных пользователей и гости: 0


Вы не можете начинать темы
Вы не можете отвечать на сообщения
Вы не можете редактировать свои сообщения
Вы не можете удалять свои сообщения
Вы не можете добавлять вложения

Найти:
Перейти:  
cron
Powered by phpBB © 2000, 2002, 2005, 2007 phpBB Group
Русская поддержка phpBB
phpBB SEO