roboforum.ru

Технический форум по робототехнике.
Текущее время: 26 ноя 2025, 16:49

Часовой пояс: UTC + 4 часа




Начать новую тему Ответить на тему  [ Сообщений: 31 ]  На страницу 1, 2, 3  След.
Автор Сообщение
 Заголовок сообщения: Этот ультразвуковой измеритель кто нибудь делал ?
СообщениеДобавлено: 08 окт 2008, 13:25 
Не в сети
Аватара пользователя

Зарегистрирован: 21 ноя 2007, 13:12
Сообщения: 45
Откуда: Москва
прог. языки: asm, c
Нашел схему ультразвукового измерителя на pic16f873
Там есть схема, и программа на ассемблере и подробное к ней объяснение.
Правда все на английском, но я уже половину перевел, вроде все понятно.
Вот ссылка http://www.hobby-elec.org/e_pic6_6.htm
Думаю его можно приспособить для ультразвукового локатора робота и установить на поворотной платформе.


Вернуться к началу
 Профиль  
 
 Заголовок сообщения: Re: Этот ультразвуковой измеритель кто нибудь делал ?
СообщениеДобавлено: 08 окт 2008, 14:21 
Не в сети
скрытый хозяин вселенной :)
Аватара пользователя

Зарегистрирован: 18 сен 2006, 12:26
Сообщения: 18018
Откуда: Тверь по прозвищу Дверь
прог. языки: псевдокод =) сила в алгоритме!
ФИО: глубокоуважаемый Фёдор Анатольевич
1. причем тут "проекты и идеи"
2. используй поиск по форуму тут есть большая тема про УЗ локаторы для роботов с разными схемами

_________________
<telepathmode>На вопросы отвечает Бригадир Телепатов!</telepathmode>
Всё уже придумано до нас!


Вернуться к началу
 Профиль  
 
 Заголовок сообщения: Re: Этот ультразвуковой измеритель кто нибудь делал ?
СообщениеДобавлено: 08 окт 2008, 15:02 
Не в сети
Аватара пользователя

Зарегистрирован: 21 ноя 2007, 13:12
Сообщения: 45
Откуда: Москва
прог. языки: asm, c
Я искал, но интересует конкретно эта схема, так как она на pic и уже есть готовая прога.
Так что есть идея собрать именно эту схему и если кто-то такую уже делал, то поделится информацией,
стоит ли вообще заморачиваться.


Вернуться к началу
 Профиль  
 
 Заголовок сообщения: Re: Этот ультразвуковой измеритель кто нибудь делал ?
СообщениеДобавлено: 08 окт 2008, 15:05 
Не в сети
Аватара пользователя

Зарегистрирован: 27 ноя 2004, 00:42
Сообщения: 3339
Откуда: совсем Москва
ФИО: Григорий
Тема перемещена. Выбирайте раздел для темы ПРАВИЛЬНО! :evil:

_________________
злой полицейский


Вернуться к началу
 Профиль  
 
 Заголовок сообщения: Re: Этот ультразвуковой измеритель кто нибудь делал ?
СообщениеДобавлено: 08 окт 2008, 21:48 
Не в сети
Аватара пользователя

Зарегистрирован: 14 июл 2007, 23:38
Сообщения: 346
Откуда: SPb
прог. языки: немного албанский
По-моему там компонентов столько, что проще купить готовый сонар, или ИК дальномер, у Эда есть в магазине. Да и 12 Вольт где-то брать надо.


Вернуться к началу
 Профиль  
 
 Заголовок сообщения: Re: Этот ультразвуковой измеритель кто нибудь делал ?
СообщениеДобавлено: 08 окт 2008, 22:02 
Не в сети
Аватара пользователя

Зарегистрирован: 21 ноя 2007, 13:12
Сообщения: 45
Откуда: Москва
прог. языки: asm, c
Понятно, просто купил год назад 2-е головки - приемную и излучающую, надо же их задействовать.
Там в схеме стоит стабилизатор 78L09, для робота мощьность излучателей можно уменьшить, а значит подойдет питание 9 вольт. У меня как раз 8 аккумуляторов по 1.2V.


Вернуться к началу
 Профиль  
 
 Заголовок сообщения: Re: Этот ультразвуковой измеритель кто нибудь делал ?
СообщениеДобавлено: 11 окт 2008, 00:09 
Не в сети
Аватара пользователя

Зарегистрирован: 14 июл 2007, 23:38
Сообщения: 346
Откуда: SPb
прог. языки: немного албанский
Кстати о птичках. В чипе появился сонар максботикс http://www.chipdip.ru/product0/9000052864.aspx . Цена, правда, по чиповски кусачая :crazy: . В западных магазинах стоит ровно в 2 раза дешевле. Но за эти деньги самому ничего путного не собрать точно. Да и еще потребление кашерное. Щас мой сонарчик кушает около 60 мА, а этот всего 3 :ROFL:


Вернуться к началу
 Профиль  
 
 Заголовок сообщения: Re: Этот ультразвуковой измеритель кто нибудь делал ?
СообщениеДобавлено: 11 окт 2008, 08:58 
Не в сети
Аватара пользователя

Зарегистрирован: 28 дек 2004, 20:33
Сообщения: 10211
Откуда: Тольятти
Skype: Ed_Gull
прог. языки: Bascom AVR Basic
ФИО: Гуль Эдуард Викторович
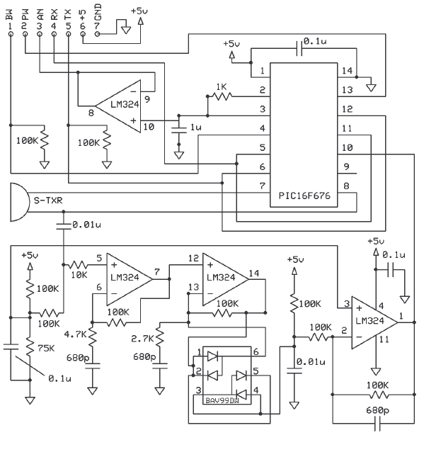
вот его схема

Вложение:
LV-MaxSonar-EZ1 Ultrasonic Range Finder.PNG
LV-MaxSonar-EZ1 Ultrasonic Range Finder.PNG [ 35.14 КиБ | Просмотров: 6195 ]


вот его ДШ

Вложение:
LV-MaxSonar-EZ1-Datasheet.pdf [405.49 КиБ]
Скачиваний: 128


в принципе я готов производить такие сонары
естесвенно на меге

Добавлено спустя 50 секунд:
естественно с робобасом


Вернуться к началу
 Профиль  
 
 Заголовок сообщения: Re: Этот ультразвуковой измеритель кто нибудь делал ?
СообщениеДобавлено: 11 окт 2008, 12:40 
Не в сети

Зарегистрирован: 29 дек 2004, 23:15
Сообщения: 3744
Откуда: Санкт-Петербург
прог. языки: C, C++, C#, Asm
ФИО: Кашликов Сергей
Ты лучшебы сделал такойже, но дешевле и без всякого робобаса, былоб круто


Вернуться к началу
 Профиль  
 
 Заголовок сообщения: Re: Этот ультразвуковой измеритель кто нибудь делал ?
СообщениеДобавлено: 11 окт 2008, 12:42 
Не в сети
Аватара пользователя

Зарегистрирован: 28 дек 2004, 20:33
Сообщения: 10211
Откуда: Тольятти
Skype: Ed_Gull
прог. языки: Bascom AVR Basic
ФИО: Гуль Эдуард Викторович
1. ну эт и так понятно что будет дешевле
2. чем тебе робобас не угодил-то??? :shock: :shock: :shock:


Вернуться к началу
 Профиль  
 
 Заголовок сообщения: Re: Этот ультразвуковой измеритель кто нибудь делал ?
СообщениеДобавлено: 11 окт 2008, 12:49 
Не в сети

Зарегистрирован: 29 дек 2004, 23:15
Сообщения: 3744
Откуда: Санкт-Петербург
прог. языки: C, C++, C#, Asm
ФИО: Кашликов Сергей
Я не против робобаса в какихнибудь поделках, но в нормальном устройстве лучше сделать аналог того что там было. Или сделай так - оставь дырки для паяния выходов с сонара, и кто захочет припаяет робобас, а кто не захочет будет использовать как ему удобней.

Добавлено спустя 1 минуту 34 секунды:
Да, кстати, а меге8 там не жирно будет? может лучше какуюнить тиньку запихать?


Вернуться к началу
 Профиль  
 
 Заголовок сообщения: Re: Этот ультразвуковой измеритель кто нибудь делал ?
СообщениеДобавлено: 11 окт 2008, 12:50 
Не в сети
Аватара пользователя

Зарегистрирован: 28 дек 2004, 20:33
Сообщения: 10211
Откуда: Тольятти
Skype: Ed_Gull
прог. языки: Bascom AVR Basic
ФИО: Гуль Эдуард Викторович
а кто "захочет" тот как будет код заливатьв МК?
ты схему-то смотрел?


Вернуться к началу
 Профиль  
 
 Заголовок сообщения: Re: Этот ультразвуковой измеритель кто нибудь делал ?
СообщениеДобавлено: 11 окт 2008, 12:53 
Не в сети

Зарегистрирован: 29 дек 2004, 23:15
Сообщения: 3744
Откуда: Санкт-Петербург
прог. языки: C, C++, C#, Asm
ФИО: Кашликов Сергей
Я ж тебе говорю, оставь просто дырки на плате - кто хочет тот припаяет разъем, кто не хочет не припаяет

Добавлено спустя 1 минуту 41 секунду:
Да и вообще можно прошить на "заводе" и не нужно будет выносить программатор

Добавлено спустя 38 секунд:
тогда как раз и получица аналог этого устройства по выходам


Вернуться к началу
 Профиль  
 
 Заголовок сообщения: Re: Этот ультразвуковой измеритель кто нибудь делал ?
СообщениеДобавлено: 11 окт 2008, 13:02 
Не в сети
Аватара пользователя

Зарегистрирован: 14 июл 2007, 23:38
Сообщения: 346
Откуда: SPb
прог. языки: немного албанский
Ну во первых, один датчик на прием/передачу это всетаки редкость ( в максонаре вроде датчик вообще собственного производства или заказной). Стандарт это скорее МА40B8R и S. У них из доступных самая высокая чувствительность и звуковое давление, да и диаграмма узкая.
А на робобасе будет задница- с тремя вольтами дальности вообще никакой не будет. Или придется слать целую кучу импульсов, и минимальная дальность будет полметра. Короче, с тремя вольтами питания сложностей очень много.

Вот кстати, гляньте, что у меня вышло http://www.roboforum.ru/viewtopic.php?f=2&t=2795&start=30 . На мой взгляд, современные дальномеры на компараторе имеют очень много минусов. Первый и главный- регистрируют только один объект. Я, например, хочу всю картину разворачивать ( и уже кое-что получается, но пока с калибровкой вожусь).

Вот, кстати, сравнение готовых образцов http://www.maxbotix.com/Performance_Data.html . Макссонар всегда показывает качающийся мячик, остальные при больших отклонениях показывают отражение от еще чего-то (стол чтоли). Вывод- косячат оба :D , ибо оба объекта в поле зрения.


Последний раз редактировалось steel_monkey 11 окт 2008, 13:11, всего редактировалось 1 раз.

Вернуться к началу
 Профиль  
 
 Заголовок сообщения: Re: Этот ультразвуковой измеритель кто нибудь делал ?
СообщениеДобавлено: 11 окт 2008, 13:07 
Не в сети

Зарегистрирован: 29 дек 2004, 23:15
Сообщения: 3744
Откуда: Санкт-Петербург
прог. языки: C, C++, C#, Asm
ФИО: Кашликов Сергей
Так я и говорю, что лучше сделать просто аналог


Вернуться к началу
 Профиль  
 
Показать сообщения за:  Поле сортировки  
Начать новую тему Ответить на тему  [ Сообщений: 31 ]  На страницу 1, 2, 3  След.

Часовой пояс: UTC + 4 часа


Кто сейчас на конференции

Сейчас этот форум просматривают: нет зарегистрированных пользователей и гости: 0


Вы не можете начинать темы
Вы не можете отвечать на сообщения
Вы не можете редактировать свои сообщения
Вы не можете удалять свои сообщения
Вы не можете добавлять вложения

Найти:
Перейти:  
cron
Powered by phpBB © 2000, 2002, 2005, 2007 phpBB Group
Русская поддержка phpBB
phpBB SEO