roboforum.ru

Технический форум по робототехнике.
Текущее время: 26 ноя 2025, 17:40

Часовой пояс: UTC + 4 часа


Правила форума


Правила раздела OpenRobotics



Начать новую тему Ответить на тему  [ Сообщений: 293 ]  На страницу Пред.  1 ... 15, 16, 17, 18, 19, 20  След.
Автор Сообщение
 Заголовок сообщения: Re: Проект OpenRobotics
СообщениеДобавлено: 19 ноя 2008, 19:37 
Не в сети
Аватара пользователя

Зарегистрирован: 29 апр 2008, 21:15
Сообщения: 4130
Откуда: Хабаровск
прог. языки: C,C++,Assembler,PHP,Javascript,Ruby, SPIN,Java(?)
ФИО: Андрей Юрьевич
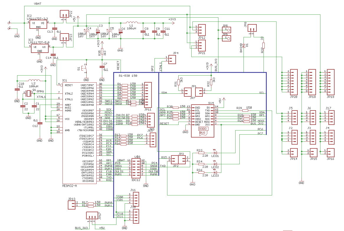
Новая версия


Вложения:
main2.png
main2.png [ 36.88 КиБ | Просмотров: 4660 ]
main.png
main.png [ 11.8 КиБ | Просмотров: 4620 ]

_________________
Проект [[Open Robotics]] - универсальные модули для построения роботов
Модули Open Robotics можно приобрести в магазине shop.roboforum.ru

Day OFF? You must be pulling my leg! Stop making humor before someone sees you, fool!

Вернуться к началу
 Профиль  
 
 Заголовок сообщения: Re: Проект OpenRobotics
СообщениеДобавлено: 19 ноя 2008, 20:11 
Не в сети

Зарегистрирован: 29 дек 2004, 23:15
Сообщения: 3744
Откуда: Санкт-Петербург
прог. языки: C, C++, C#, Asm
ФИО: Кашликов Сергей
А кварц не далеко стоит, мне кажеца его возможно ближе поставить.


Вернуться к началу
 Профиль  
 
 Заголовок сообщения: Re: Проект OpenRobotics
СообщениеДобавлено: 19 ноя 2008, 20:23 
Не в сети
Аватара пользователя

Зарегистрирован: 06 окт 2004, 18:01
Сообщения: 24218
Откуда: Ебург
прог. языки: C++ / PHP / 1C
ФИО: Антон Ботов
Кварц вроде нормально, да и частоты не запредельные вроде - меньше 8МГц.

_________________
Проект [[Open Robotics]] - Универсальные модули для построения роботов


Вернуться к началу
 Профиль  
 
 Заголовок сообщения: Re: Проект OpenRobotics
СообщениеДобавлено: 19 ноя 2008, 20:38 
Не в сети
Аватара пользователя

Зарегистрирован: 29 апр 2008, 21:15
Сообщения: 4130
Откуда: Хабаровск
прог. языки: C,C++,Assembler,PHP,Javascript,Ruby, SPIN,Java(?)
ФИО: Андрей Юрьевич
Ближе не подвинуть, там дороги протянуты снизу. Да и не надо - до ноги МК дорожка миллиметров 12, вполне нормально.

_________________
Проект [[Open Robotics]] - универсальные модули для построения роботов
Модули Open Robotics можно приобрести в магазине shop.roboforum.ru

Day OFF? You must be pulling my leg! Stop making humor before someone sees you, fool!



Вернуться к началу
 Профиль  
 
 Заголовок сообщения: Re: Проект OpenRobotics
СообщениеДобавлено: 19 ноя 2008, 21:29 
Не в сети

Зарегистрирован: 29 дек 2004, 23:15
Сообщения: 3744
Откуда: Санкт-Петербург
прог. языки: C, C++, C#, Asm
ФИО: Кашликов Сергей
Ясно, учту, я ведь еще учусь :wink:


Вернуться к началу
 Профиль  
 
 Заголовок сообщения: Re: Проект OpenRobotics
СообщениеДобавлено: 15 дек 2008, 20:00 
Не в сети
Аватара пользователя

Зарегистрирован: 06 окт 2004, 18:01
Сообщения: 24218
Откуда: Ебург
прог. языки: C++ / PHP / 1C
ФИО: Антон Ботов
2blindman: А выложи плиз исходник?

_________________
Проект [[Open Robotics]] - Универсальные модули для построения роботов


Вернуться к началу
 Профиль  
 
 Заголовок сообщения: Re: Проект OpenRobotics
СообщениеДобавлено: 15 дек 2008, 20:25 
Не в сети
Аватара пользователя

Зарегистрирован: 29 апр 2008, 21:15
Сообщения: 4130
Откуда: Хабаровск
прог. языки: C,C++,Assembler,PHP,Javascript,Ruby, SPIN,Java(?)
ФИО: Андрей Юрьевич
Вложение:
main.zip [195.02 КиБ]
Скачиваний: 39

_________________
Проект [[Open Robotics]] - универсальные модули для построения роботов
Модули Open Robotics можно приобрести в магазине shop.roboforum.ru

Day OFF? You must be pulling my leg! Stop making humor before someone sees you, fool!



Вернуться к началу
 Профиль  
 
 Заголовок сообщения: Re: Проект OpenRobotics
СообщениеДобавлено: 15 дек 2008, 20:50 
Не в сети
Аватара пользователя

Зарегистрирован: 06 окт 2004, 18:01
Сообщения: 24218
Откуда: Ебург
прог. языки: C++ / PHP / 1C
ФИО: Антон Ботов
Спасибо!

Добавлено спустя 11 минут 25 секунд:
На всякий случай - У тебя там есть косячок - PC4 замкнут на GND - Drc check это выводит.

Добавлено спустя 5 минут 27 секунд:
Кстати, как тут выясняется - для 6-ногов могут быть более актуальные продолговатые, а не квадратные контроллеры :)

Добавлено спустя 7 минут 39 секунд:
Поправленный контроллер (исправлен косячок и еще 1 дорожка видимо зацеплена была мышкой - не критично, но поправил):


Вложения:
OR-Main.zip [101.87 КиБ]
Скачиваний: 26

_________________
Проект [[Open Robotics]] - Универсальные модули для построения роботов
Вернуться к началу
 Профиль  
 
 Заголовок сообщения: Re: Проект OpenRobotics
СообщениеДобавлено: 15 дек 2008, 20:50 
Не в сети
Аватара пользователя

Зарегистрирован: 29 апр 2008, 21:15
Сообщения: 4130
Откуда: Хабаровск
прог. языки: C,C++,Assembler,PHP,Javascript,Ruby, SPIN,Java(?)
ФИО: Андрей Юрьевич
=DeaD= писал(а):
а всякий случай - У тебя там есть косячок - PC4 замкнут на GND - Drc check это выводит.

Спасибо, исправлю

_________________
Проект [[Open Robotics]] - универсальные модули для построения роботов
Модули Open Robotics можно приобрести в магазине shop.roboforum.ru

Day OFF? You must be pulling my leg! Stop making humor before someone sees you, fool!



Вернуться к началу
 Профиль  
 
 Заголовок сообщения: Re: Проект OpenRobotics
СообщениеДобавлено: 15 дек 2008, 20:55 
Не в сети
Аватара пользователя

Зарегистрирован: 06 окт 2004, 18:01
Сообщения: 24218
Откуда: Ебург
прог. языки: C++ / PHP / 1C
ФИО: Антон Ботов
Может заказать в резонит новые версии драйверов + платы контроллера? Сколько оно там стоит такой же еще лист сделать? Я бы оплатил и тебе печатки по 1-2 штуки бы выслал на тесты, если бы ты подготовил бы файл для заказа? :) Надо только компоненты в промэлектронике заранее купить, а то будет как в прошлый раз с линейными регуляторами :).

А пока его делают - MSRS глядишь подгоним уже.

Добавлено спустя 1 минуту 32 секунды:
И надо еще адаптер сделать для USB-программатора или конвертера в TTL-UART.

_________________
Проект [[Open Robotics]] - Универсальные модули для построения роботов


Вернуться к началу
 Профиль  
 
 Заголовок сообщения: Re: Проект OpenRobotics
СообщениеДобавлено: 17 дек 2008, 12:18 
Не в сети
Аватара пользователя

Зарегистрирован: 06 окт 2004, 18:01
Сообщения: 24218
Откуда: Ебург
прог. языки: C++ / PHP / 1C
ФИО: Антон Ботов
2blindman: Не пропустил моё предыдущее сообщение? А то протухнет наш проект :)

_________________
Проект [[Open Robotics]] - Универсальные модули для построения роботов


Вернуться к началу
 Профиль  
 
 Заголовок сообщения: Re: Проект OpenRobotics
СообщениеДобавлено: 17 дек 2008, 12:40 
Не в сети
Аватара пользователя

Зарегистрирован: 29 апр 2008, 21:15
Сообщения: 4130
Откуда: Хабаровск
прог. языки: C,C++,Assembler,PHP,Javascript,Ruby, SPIN,Java(?)
ФИО: Андрей Юрьевич
Не протухнет, у меня холодильник хорошо морозит :D

К пятнице постараюсь закончить с проектированием всех модулей, в понедельник должно быть ясно с комплектующими, во вторник скорректируем платы, если понадобится, и закажем. Если не будет никаких накладок, то думаю на новогодние праздники будет чем заняться :D

Состав модулей на текущий момент такой:
  • головной контроллер
  • ДД
  • программатор
  • ЖКИ
  • бампера
  • звук

_________________
Проект [[Open Robotics]] - универсальные модули для построения роботов
Модули Open Robotics можно приобрести в магазине shop.roboforum.ru

Day OFF? You must be pulling my leg! Stop making humor before someone sees you, fool!



Вернуться к началу
 Профиль  
 
 Заголовок сообщения: Re: Проект OpenRobotics
СообщениеДобавлено: 17 дек 2008, 12:42 
Не в сети
Аватара пользователя

Зарегистрирован: 06 окт 2004, 18:01
Сообщения: 24218
Откуда: Ебург
прог. языки: C++ / PHP / 1C
ФИО: Антон Ботов
Я за регуляторы напряжения, микры для USB и мосфеты для ДД опасаюсь - может их на этой неделе взять?

_________________
Проект [[Open Robotics]] - Универсальные модули для построения роботов


Вернуться к началу
 Профиль  
 
 Заголовок сообщения: Re: Проект OpenRobotics
СообщениеДобавлено: 17 дек 2008, 12:46 
Не в сети
Аватара пользователя

Зарегистрирован: 29 апр 2008, 21:15
Сообщения: 4130
Откуда: Хабаровск
прог. языки: C,C++,Assembler,PHP,Javascript,Ruby, SPIN,Java(?)
ФИО: Андрей Юрьевич
А чего в них такого особенного-то, чтобы за них опасаться?

_________________
Проект [[Open Robotics]] - универсальные модули для построения роботов
Модули Open Robotics можно приобрести в магазине shop.roboforum.ru

Day OFF? You must be pulling my leg! Stop making humor before someone sees you, fool!



Вернуться к началу
 Профиль  
 
 Заголовок сообщения: Re: Проект OpenRobotics
СообщениеДобавлено: 17 дек 2008, 13:09 
Не в сети
Аватара пользователя

Зарегистрирован: 06 окт 2004, 18:01
Сообщения: 24218
Откуда: Ебург
прог. языки: C++ / PHP / 1C
ФИО: Антон Ботов
Дак может не быть в продаже :)

_________________
Проект [[Open Robotics]] - Универсальные модули для построения роботов


Вернуться к началу
 Профиль  
 
Показать сообщения за:  Поле сортировки  
Начать новую тему Ответить на тему  [ Сообщений: 293 ]  На страницу Пред.  1 ... 15, 16, 17, 18, 19, 20  След.

Часовой пояс: UTC + 4 часа


Кто сейчас на конференции

Сейчас этот форум просматривают: нет зарегистрированных пользователей и гости: 0


Вы не можете начинать темы
Вы не можете отвечать на сообщения
Вы не можете редактировать свои сообщения
Вы не можете удалять свои сообщения
Вы не можете добавлять вложения

Найти:
Перейти:  
cron
Powered by phpBB © 2000, 2002, 2005, 2007 phpBB Group
Русская поддержка phpBB
phpBB SEO